|
Source |
Alliance of Genome Resources |



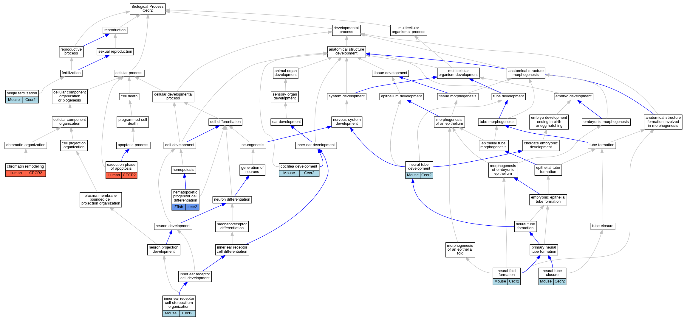
| Category | ID | Classification term | Gene | Evidence | Inferred from | Organism | Reference |
|---|---|---|---|---|---|---|---|
| Molecular Function | GO:0140658 | ATP-dependent chromatin remodeler activity | CECR2 | IDA | Human | PMID:15640247 | |
| Cellular Component | GO:0090537 | CERF complex | CECR2 | IPI | Human | PMID:15640247 | |
| Cellular Component | GO:0090537 | CERF complex | CECR2 | IDA | Human | PMID:15640247 | |
| Cellular Component | GO:0000791 | euchromatin | Cecr2 | IDA | Mouse | PMID:9701556 | |
| Cellular Component | GO:0031010 | ISWI-type complex | Cecr2 | IPI | PR:Q91ZW3 | Mouse | PMID:22154806 |
| Cellular Component | GO:0005634 | nucleus | CECR2 | IDA | Human | PMID:12762840 | |
| Cellular Component | GO:0005634 | nucleus | CECR2 | IDA | Human | PMID:25593309 | |
| Biological Process | GO:0006338 | chromatin remodeling | CECR2 | IDA | Human | PMID:15640247 | |
| Biological Process | GO:0090102 | cochlea development | Cecr2 | IMP | MGI:MGI:3574034 | Mouse | PMID:21246654 |
| Biological Process | GO:0097194 | execution phase of apoptosis | CECR2 | IDA | Human | PMID:12762840 | |
| Biological Process | GO:0002244 | hematopoietic progenitor cell differentiation | cecr2 | IMP | Zfish | PMID:24240475 | |
| Biological Process | GO:0060122 | inner ear receptor cell stereocilium organization | Cecr2 | IMP | MGI:MGI:3574034 | Mouse | PMID:21246654 |
| Biological Process | GO:0060122 | inner ear receptor cell stereocilium organization | Cecr2 | IMP | MGI:MGI:4829945 | Mouse | PMID:21246654 |
| Biological Process | GO:0001842 | neural fold formation | Cecr2 | IMP | MGI:MGI:3574034 | Mouse | PMID:21246654 |
| Biological Process | GO:0001843 | neural tube closure | Cecr2 | IGI | MGI:MGI:2135272 | Mouse | PMID:21246654 |
| Biological Process | GO:0001843 | neural tube closure | Cecr2 | IMP | MGI:MGI:3574034 | Mouse | PMID:15640247 |
| Biological Process | GO:0001843 | neural tube closure | Cecr2 | IMP | MGI:MGI:4829945 | Mouse | PMID:20589882 |
| Biological Process | GO:0021915 | neural tube development | Cecr2 | IMP | MGI:MGI:3574034 | Mouse | PMID:22045912 |
| Biological Process | GO:0007338 | single fertilization | Cecr2 | IMP | MGI:MGI:3574034 | Mouse | PMID:22154806 |
| EXP Inferred from experiment |
| IDA Inferred from direct assay |
| IEP Inferred from expression pattern |
| IGI Inferred from genetic interaction |
| IMP Inferred from mutant phenotype |
| IPI Inferred from physical interaction |
| HTP Inferred from High Throughput Experiment |
| HDA Inferred from High Throughput Direct Assay |
| HMP Inferred from High Throughput Mutant Phenotype |
| HGI Inferred from High Throughput Genetic Interaction |
| HEP Inferred from High Throughput Expression Pattern |
Mouse Genome Database (MGD), Gene Expression Database (GXD), Mouse Models of Human Cancer database (MMHCdb) (formerly Mouse Tumor Biology (MTB)), Gene Ontology (GO) |
||
|
Citing These Resources Funding Information Warranty Disclaimer, Privacy Notice, Licensing, & Copyright Send questions and comments to User Support. |
last database update 12/30/2025 MGI 6.24 |
|
|
|
||