|
Source |
Alliance of Genome Resources |



| Category | ID | Classification term | Gene | Evidence | Inferred from | Organism | Reference |
|---|---|---|---|---|---|---|---|
| Molecular Function | GO:0005524 | ATP binding | CDK11B | IDA | Human | PMID:12501247 | |
| Molecular Function | GO:0005524 | ATP binding | CDK11A | IDA | Human | PMID:12501247 | |
| Molecular Function | GO:0005515 | protein binding | CDK11B | IPI | UniProtKB:Q13153 | Human | PMID:12624090 |
| Molecular Function | GO:0005515 | protein binding | CDK11B | IPI | UniProtKB:Q13153 | Human | PMID:16413544 |
| Molecular Function | GO:0005515 | protein binding | CDK11B | IPI | UniProtKB:O00303 | Human | PMID:19245811 |
| Molecular Function | GO:0005515 | protein binding | CDK11B | IPI | UniProtKB:Q92614 | Human | PMID:25965346 |
| Molecular Function | GO:0004674 | protein serine/threonine kinase activity | CDK11B | IDA | Human | PMID:12501247 | |
| Molecular Function | GO:0004674 | protein serine/threonine kinase activity | CDK11A | IDA | Human | PMID:12501247 | |
| Molecular Function | GO:0003723 | RNA binding | CDK11B | HDA | Human | PMID:22681889 | |
| Cellular Component | GO:0005634 | nucleus | CDK11B | IDA | Human | PMID:8195233 | |
| Cellular Component | GO:0005634 | nucleus | CDK11A | IDA | Human | PMID:8195233 | |
| Cellular Component | GO:0005634 | nucleus | Cdk11b | IDA | Mouse | PMID:15060143 | |
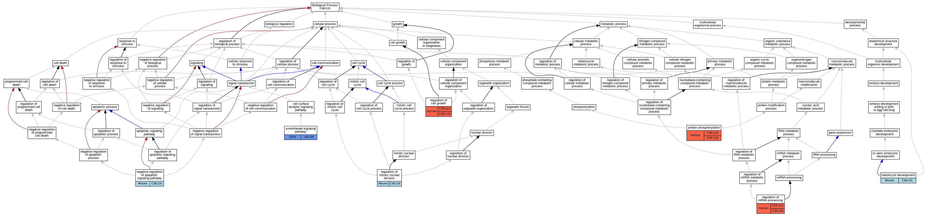
| Biological Process | GO:0001824 | blastocyst development | Cdk11b | IMP | MGI:MGI:3043373 | Mouse | PMID:15060143 |
| Biological Process | GO:2001234 | negative regulation of apoptotic signaling pathway | Cdk11b | IMP | MGI:MGI:3043373 | Mouse | PMID:15060143 |
| Biological Process | GO:0006468 | protein phosphorylation | CDK11B | IDA | Human | PMID:12501247 | |
| Biological Process | GO:0006468 | protein phosphorylation | CDK11A | IDA | Human | PMID:12501247 | |
| Biological Process | GO:0001558 | regulation of cell growth | CDK11B | IEP | Human | PMID:10882096 | |
| Biological Process | GO:0001558 | regulation of cell growth | CDK11A | IEP | Human | PMID:10882096 | |
| Biological Process | GO:0007088 | regulation of mitotic nuclear division | Cdk11b | IMP | MGI:MGI:3043373 | Mouse | PMID:15060143 |
| Biological Process | GO:0050684 | regulation of mRNA processing | CDK11B | IDA | Human | PMID:12501247 | |
| Biological Process | GO:0050684 | regulation of mRNA processing | CDK11A | IDA | Human | PMID:12501247 | |
| Biological Process | GO:0007224 | smoothened signaling pathway | cdk11b | IDA | Zfish | PMID:18827223 |
| EXP Inferred from experiment |
| IDA Inferred from direct assay |
| IEP Inferred from expression pattern |
| IGI Inferred from genetic interaction |
| IMP Inferred from mutant phenotype |
| IPI Inferred from physical interaction |
| HTP Inferred from High Throughput Experiment |
| HDA Inferred from High Throughput Direct Assay |
| HMP Inferred from High Throughput Mutant Phenotype |
| HGI Inferred from High Throughput Genetic Interaction |
| HEP Inferred from High Throughput Expression Pattern |
Mouse Genome Database (MGD), Gene Expression Database (GXD), Mouse Models of Human Cancer database (MMHCdb) (formerly Mouse Tumor Biology (MTB)), Gene Ontology (GO) |
||
|
Citing These Resources Funding Information Warranty Disclaimer, Privacy Notice, Licensing, & Copyright Send questions and comments to User Support. |
last database update 09/30/2025 MGI 6.24 |
|
|
|
||