|
Source |
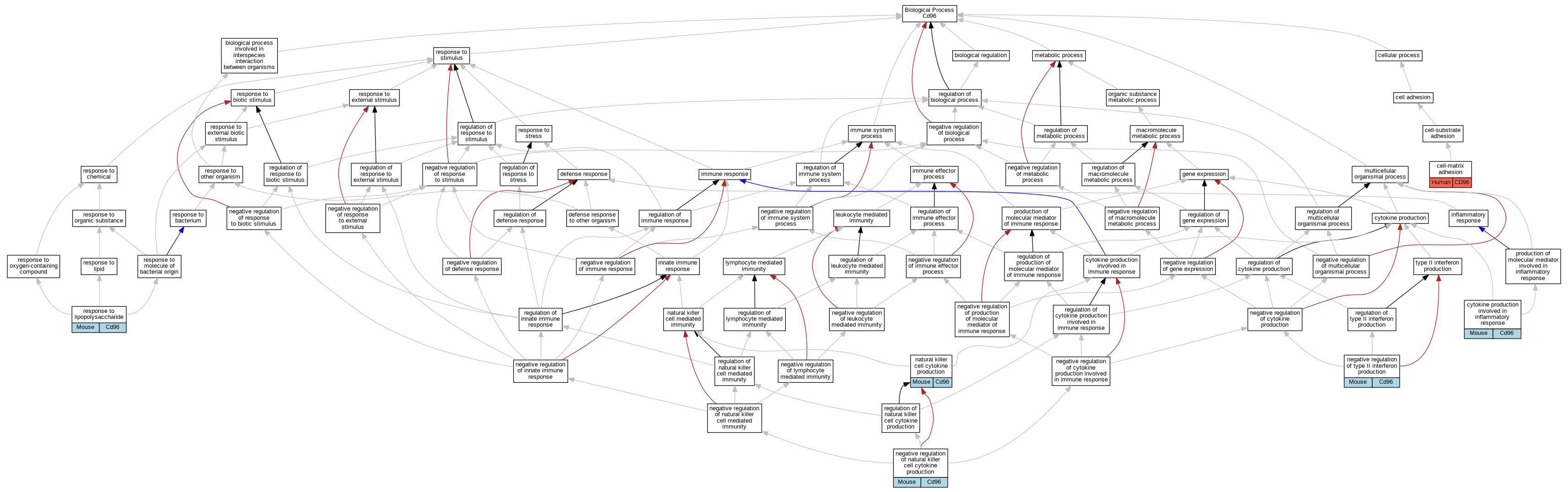
Alliance of Genome Resources |



| Category | ID | Classification term | Gene | Evidence | Inferred from | Organism | Reference |
|---|---|---|---|---|---|---|---|
| Molecular Function | GO:0005515 | protein binding | Cd96 | IPI | UniProtKB:Q60977 | Mouse | PMID:24658051 |
| Cellular Component | GO:0005737 | cytoplasm | CD96 | IDA | Human | PMID:17847009 | |
| Biological Process | GO:0007160 | cell-matrix adhesion | CD96 | IDA | Human | PMID:17847009 | |
| Biological Process | GO:0002534 | cytokine production involved in inflammatory response | Cd96 | IMP | MGI:MGI:5617136 | Mouse | PMID:24658051 |
| Biological Process | GO:0002370 | natural killer cell cytokine production | Cd96 | IMP | MGI:MGI:5617136 | Mouse | PMID:24658051 |
| Biological Process | GO:0002728 | negative regulation of natural killer cell cytokine production | Cd96 | IMP | MGI:MGI:5617136 | Mouse | PMID:24658051 |
| Biological Process | GO:0032689 | negative regulation of type II interferon production | Cd96 | IMP | MGI:MGI:5617136 | Mouse | PMID:24658051 |
| Biological Process | GO:0032496 | response to lipopolysaccharide | Cd96 | IMP | MGI:MGI:5617136 | Mouse | PMID:24658051 |
| EXP Inferred from experiment |
| IDA Inferred from direct assay |
| IEP Inferred from expression pattern |
| IGI Inferred from genetic interaction |
| IMP Inferred from mutant phenotype |
| IPI Inferred from physical interaction |
| HTP Inferred from High Throughput Experiment |
| HDA Inferred from High Throughput Direct Assay |
| HMP Inferred from High Throughput Mutant Phenotype |
| HGI Inferred from High Throughput Genetic Interaction |
| HEP Inferred from High Throughput Expression Pattern |
Mouse Genome Database (MGD), Gene Expression Database (GXD), Mouse Models of Human Cancer database (MMHCdb) (formerly Mouse Tumor Biology (MTB)), Gene Ontology (GO) |
||
|
Citing These Resources Funding Information Warranty Disclaimer, Privacy Notice, Licensing, & Copyright Send questions and comments to User Support. |
last database update 05/12/2026 MGI 6.24 |
|
|
|
||