|
Source |
Alliance of Genome Resources |



| Category | ID | Classification term | Gene | Evidence | Inferred from | Organism | Reference |
|---|---|---|---|---|---|---|---|
| Molecular Function | GO:0005515 | protein binding | CCDC88B | IPI | UniProtKB:O60941-5 | Human | PMID:32296183 |
| Molecular Function | GO:0005515 | protein binding | CCDC88B | IPI | UniProtKB:O75604 | Human | PMID:32296183 |
| Molecular Function | GO:0005515 | protein binding | CCDC88B | IPI | UniProtKB:P08631-2 | Human | PMID:32296183 |
| Molecular Function | GO:0005515 | protein binding | CCDC88B | IPI | UniProtKB:P09067 | Human | PMID:32296183 |
| Molecular Function | GO:0005515 | protein binding | CCDC88B | IPI | UniProtKB:P20700 | Human | PMID:32296183 |
| Molecular Function | GO:0005515 | protein binding | CCDC88B | IPI | UniProtKB:P25800 | Human | PMID:32296183 |
| Molecular Function | GO:0005515 | protein binding | CCDC88B | IPI | UniProtKB:P55040 | Human | PMID:32296183 |
| Molecular Function | GO:0005515 | protein binding | CCDC88B | IPI | UniProtKB:Q03252 | Human | PMID:32296183 |
| Molecular Function | GO:0005515 | protein binding | CCDC88B | IPI | UniProtKB:Q07002 | Human | PMID:32296183 |
| Molecular Function | GO:0005515 | protein binding | CCDC88B | IPI | UniProtKB:Q13526 | Human | PMID:32296183 |
| Molecular Function | GO:0005515 | protein binding | CCDC88B | IPI | UniProtKB:Q15311 | Human | PMID:32296183 |
| Molecular Function | GO:0005515 | protein binding | CCDC88B | IPI | UniProtKB:Q2TBE0 | Human | PMID:32296183 |
| Molecular Function | GO:0005515 | protein binding | CCDC88B | IPI | UniProtKB:Q3B820 | Human | PMID:32296183 |
| Molecular Function | GO:0005515 | protein binding | CCDC88B | IPI | UniProtKB:Q3SY00 | Human | PMID:32296183 |
| Molecular Function | GO:0005515 | protein binding | CCDC88B | IPI | UniProtKB:Q53FD0-2 | Human | PMID:32296183 |
| Molecular Function | GO:0005515 | protein binding | CCDC88B | IPI | UniProtKB:Q63ZY3 | Human | PMID:32296183 |
| Molecular Function | GO:0005515 | protein binding | CCDC88B | IPI | UniProtKB:Q6NUQ1 | Human | PMID:32296183 |
| Molecular Function | GO:0005515 | protein binding | CCDC88B | IPI | UniProtKB:Q6NYC8 | Human | PMID:32296183 |
| Molecular Function | GO:0005515 | protein binding | CCDC88B | IPI | UniProtKB:Q8N3L3 | Human | PMID:32296183 |
| Molecular Function | GO:0005515 | protein binding | CCDC88B | IPI | UniProtKB:Q8TBB1 | Human | PMID:32296183 |
| Molecular Function | GO:0005515 | protein binding | CCDC88B | IPI | UniProtKB:Q8TD31-3 | Human | PMID:32296183 |
| Molecular Function | GO:0005515 | protein binding | CCDC88B | IPI | UniProtKB:Q96AA8 | Human | PMID:32296183 |
| Molecular Function | GO:0005515 | protein binding | CCDC88B | IPI | UniProtKB:Q96B97 | Human | PMID:32296183 |
| Molecular Function | GO:0005515 | protein binding | CCDC88B | IPI | UniProtKB:Q96MY7 | Human | PMID:32296183 |
| Molecular Function | GO:0005515 | protein binding | CCDC88B | IPI | UniProtKB:Q99816 | Human | PMID:32296183 |
| Molecular Function | GO:0005515 | protein binding | CCDC88B | IPI | UniProtKB:Q9BXY8 | Human | PMID:32296183 |
| Molecular Function | GO:0005515 | protein binding | CCDC88B | IPI | UniProtKB:Q9BZW7 | Human | PMID:32296183 |
| Molecular Function | GO:0005515 | protein binding | CCDC88B | IPI | UniProtKB:Q9H257-2 | Human | PMID:32296183 |
| Molecular Function | GO:0005515 | protein binding | CCDC88B | IPI | UniProtKB:Q9H4E7 | Human | PMID:32296183 |
| Molecular Function | GO:0005515 | protein binding | CCDC88B | IPI | UniProtKB:Q9H788 | Human | PMID:32296183 |
| Molecular Function | GO:0005515 | protein binding | CCDC88B | IPI | UniProtKB:Q9NQT4 | Human | PMID:32296183 |
| Molecular Function | GO:0005515 | protein binding | CCDC88B | IPI | UniProtKB:Q9NRE2 | Human | PMID:32296183 |
| Molecular Function | GO:0005515 | protein binding | CCDC88B | IPI | UniProtKB:Q9NU19 | Human | PMID:32296183 |
| Molecular Function | GO:0005515 | protein binding | CCDC88B | IPI | UniProtKB:Q9NX04 | Human | PMID:32296183 |
| Molecular Function | GO:0005515 | protein binding | CCDC88B | IPI | UniProtKB:Q9Y228 | Human | PMID:32296183 |
| Molecular Function | GO:0005515 | protein binding | CCDC88B | IPI | UniProtKB:Q9Y580 | Human | PMID:32296183 |
| Molecular Function | GO:0005515 | protein binding | CCDC88B | IPI | UniProtKB:Q9Y5B8 | Human | PMID:32296183 |
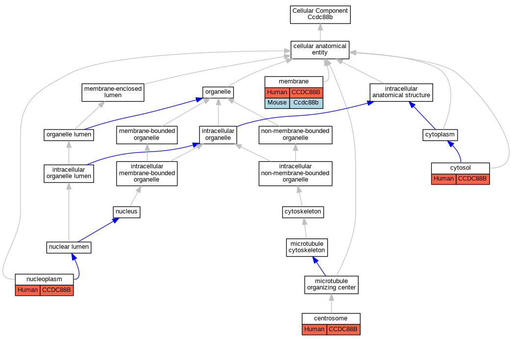
| Cellular Component | GO:0005813 | centrosome | CCDC88B | IDA | Human | GO_REF:0000052 | |
| Cellular Component | GO:0005829 | cytosol | CCDC88B | IDA | Human | GO_REF:0000052 | |
| Cellular Component | GO:0016020 | membrane | CCDC88B | HDA | Human | PMID:19946888 | |
| Cellular Component | GO:0016020 | membrane | Ccdc88b | IDA | Mouse | MGI:MGI:5763360|PMID:25403443 | |
| Cellular Component | GO:0005654 | nucleoplasm | CCDC88B | IDA | Human | GO_REF:0000052 | |
| Biological Process | GO:0042832 | defense response to protozoan | Ccdc88b | IMP | Mouse | MGI:MGI:5763360|PMID:25403443 | |
| Biological Process | GO:0001819 | positive regulation of cytokine production | Ccdc88b | IMP | Mouse | MGI:MGI:5763360|PMID:25403443 | |
| Biological Process | GO:0050870 | positive regulation of T cell activation | Ccdc88b | IMP | Mouse | MGI:MGI:5763360|PMID:25403443 | |
| Biological Process | GO:0042102 | positive regulation of T cell proliferation | Ccdc88b | IMP | Mouse | MGI:MGI:5763360|PMID:25403443 |
| EXP Inferred from experiment |
| IDA Inferred from direct assay |
| IEP Inferred from expression pattern |
| IGI Inferred from genetic interaction |
| IMP Inferred from mutant phenotype |
| IPI Inferred from physical interaction |
| HTP Inferred from High Throughput Experiment |
| HDA Inferred from High Throughput Direct Assay |
| HMP Inferred from High Throughput Mutant Phenotype |
| HGI Inferred from High Throughput Genetic Interaction |
| HEP Inferred from High Throughput Expression Pattern |
Mouse Genome Database (MGD), Gene Expression Database (GXD), Mouse Models of Human Cancer database (MMHCdb) (formerly Mouse Tumor Biology (MTB)), Gene Ontology (GO) |
||
|
Citing These Resources Funding Information Warranty Disclaimer, Privacy Notice, Licensing, & Copyright Send questions and comments to User Support. |
last database update 04/14/2026 MGI 6.24 |
|
|
|
||