|
Source |
Alliance of Genome Resources |



| Category | ID | Classification term | Gene | Evidence | Inferred from | Organism | Reference |
|---|---|---|---|---|---|---|---|
| Molecular Function | GO:0005515 | protein binding | CCDC172 | IPI | UniProtKB:D3DUQ6 | Human | PMID:25416956 |
| Molecular Function | GO:0005515 | protein binding | CCDC172 | IPI | UniProtKB:O14530 | Human | PMID:25416956 |
| Molecular Function | GO:0005515 | protein binding | CCDC172 | IPI | UniProtKB:Q13561 | Human | PMID:25416956 |
| Molecular Function | GO:0005515 | protein binding | CCDC172 | IPI | UniProtKB:Q8N4P3 | Human | PMID:25416956 |
| Molecular Function | GO:0005515 | protein binding | CCDC172 | IPI | UniProtKB:Q8NE31 | Human | PMID:25416956 |
| Molecular Function | GO:0005515 | protein binding | CCDC172 | IPI | UniProtKB:Q969G3 | Human | PMID:25416956 |
| Molecular Function | GO:0005515 | protein binding | CCDC172 | IPI | UniProtKB:Q9BT92 | Human | PMID:25416956 |
| Molecular Function | GO:0005515 | protein binding | CCDC172 | IPI | UniProtKB:Q9H1K1 | Human | PMID:25416956 |
| Molecular Function | GO:0005515 | protein binding | CCDC172 | IPI | UniProtKB:Q9H788 | Human | PMID:25416956 |
| Molecular Function | GO:0005515 | protein binding | CCDC172 | IPI | UniProtKB:A0A0S2Z528 | Human | PMID:26871637 |
| Molecular Function | GO:0005515 | protein binding | CCDC172 | IPI | UniProtKB:P07196 | Human | PMID:26871637 |
| Molecular Function | GO:0005515 | protein binding | CCDC172 | IPI | UniProtKB:Q15561 | Human | PMID:26871637 |
| Molecular Function | GO:0005515 | protein binding | CCDC172 | IPI | UniProtKB:Q13561 | Human | PMID:31515488 |
| Molecular Function | GO:0005515 | protein binding | CCDC172 | IPI | UniProtKB:Q8N4P3 | Human | PMID:31515488 |
| Molecular Function | GO:0005515 | protein binding | CCDC172 | IPI | UniProtKB:Q8NE31 | Human | PMID:31515488 |
| Molecular Function | GO:0005515 | protein binding | CCDC172 | IPI | UniProtKB:Q969G3 | Human | PMID:31515488 |
| Molecular Function | GO:0005515 | protein binding | CCDC172 | IPI | UniProtKB:Q9BT92 | Human | PMID:31515488 |
| Molecular Function | GO:0005515 | protein binding | CCDC172 | IPI | UniProtKB:A6NI15 | Human | PMID:32296183 |
| Molecular Function | GO:0005515 | protein binding | CCDC172 | IPI | UniProtKB:P54646 | Human | PMID:32296183 |
| Molecular Function | GO:0005515 | protein binding | CCDC172 | IPI | UniProtKB:Q53TS8 | Human | PMID:32296183 |
| Molecular Function | GO:0005515 | protein binding | CCDC172 | IPI | UniProtKB:Q96MY7 | Human | PMID:32296183 |
| Molecular Function | GO:0005515 | protein binding | CCDC172 | IPI | UniProtKB:Q9BT92 | Human | PMID:32296183 |
| Molecular Function | GO:0005515 | protein binding | CCDC172 | IPI | UniProtKB:Q9Y2B5 | Human | PMID:32296183 |
| Molecular Function | GO:0005515 | protein binding | CCDC172 | IPI | UniProtKB:Q9Y3B7 | Human | PMID:32296183 |
| Molecular Function | GO:0005515 | protein binding | CCDC172 | IPI | UniProtKB:Q9Y5F1 | Human | PMID:32296183 |
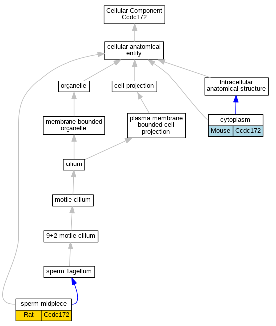
| Cellular Component | GO:0005737 | cytoplasm | Ccdc172 | IDA | Mouse | MGI:MGI:5897541|PMID:24394471 | |
| Cellular Component | GO:0097225 | sperm midpiece | Ccdc172 | IDA | Rat | PMID:24394471|RGD:12903238 |
| EXP Inferred from experiment |
| IDA Inferred from direct assay |
| IEP Inferred from expression pattern |
| IGI Inferred from genetic interaction |
| IMP Inferred from mutant phenotype |
| IPI Inferred from physical interaction |
| HTP Inferred from High Throughput Experiment |
| HDA Inferred from High Throughput Direct Assay |
| HMP Inferred from High Throughput Mutant Phenotype |
| HGI Inferred from High Throughput Genetic Interaction |
| HEP Inferred from High Throughput Expression Pattern |
Mouse Genome Database (MGD), Gene Expression Database (GXD), Mouse Models of Human Cancer database (MMHCdb) (formerly Mouse Tumor Biology (MTB)), Gene Ontology (GO) |
||
|
Citing These Resources Funding Information Warranty Disclaimer, Privacy Notice, Licensing, & Copyright Send questions and comments to User Support. |
last database update 09/30/2025 MGI 6.24 |
|
|
|
||