|
Source |
Alliance of Genome Resources |



| Category | ID | Classification term | Gene | Evidence | Inferred from | Organism | Reference |
|---|---|---|---|---|---|---|---|
| Molecular Function | GO:0051015 | actin filament binding | Capza1 | IDA | Mouse | PMID:17656356 | |
| Molecular Function | GO:0045296 | cadherin binding | CAPZA1 | HDA | Human | PMID:25468996 | |
| Molecular Function | GO:0005515 | protein binding | CAPZA1 | IPI | UniProtKB:Q9Y3L3 | Human | PMID:22891260 |
| Molecular Function | GO:0005515 | protein binding | CAPZA1 | IPI | UniProtKB:Q9Y5K6 | Human | PMID:22891260 |
| Molecular Function | GO:0005515 | protein binding | CAPZA1 | IPI | UniProtKB:Q96B97 | Human | PMID:23178720 |
| Molecular Function | GO:0005515 | protein binding | CAPZA1 | IPI | UniProtKB:Q96B97 | Human | PMID:28514442 |
| Molecular Function | GO:0005515 | protein binding | CAPZA1 | IPI | UniProtKB:Q6ZU35 | Human | PMID:30361697 |
| Molecular Function | GO:0005515 | protein binding | CAPZA1 | IPI | UniProtKB:P04271 | Human | PMID:31837246 |
| Molecular Function | GO:0005515 | protein binding | CAPZA1 | IPI | UniProtKB:P23297 | Human | PMID:31837246 |
| Molecular Function | GO:0005515 | protein binding | CAPZA1 | IPI | UniProtKB:P25815 | Human | PMID:31837246 |
| Molecular Function | GO:0005515 | protein binding | CAPZA1 | IPI | UniProtKB:P33763 | Human | PMID:31837246 |
| Molecular Function | GO:0005515 | protein binding | CAPZA1 | IPI | UniProtKB:Q96B97 | Human | PMID:31980649 |
| Molecular Function | GO:0005515 | protein binding | Capza1 | IPI | PR:Q91YR1 | Mouse | PMID:11604420 |
| Molecular Function | GO:0005515 | protein binding | Capza1 | IPI | PR:Q3V3V9 | Mouse | PMID:23793062 |
| Cellular Component | GO:0005903 | brush border | Capza1 | IDA | Mouse | MGI:MGI:5621262|PMID:22114352 | |
| Cellular Component | GO:0005911 | cell-cell junction | Capza1 | IDA | Mouse | PMID:23793062 | |
| Cellular Component | GO:0030863 | cortical cytoskeleton | Capza1 | IDA | Mouse | PMID:18723693 | |
| Cellular Component | GO:0070062 | extracellular exosome | CAPZA1 | HDA | Human | PMID:19056867 | |
| Cellular Component | GO:0070062 | extracellular exosome | CAPZA1 | HDA | Human | PMID:20458337 | |
| Cellular Component | GO:0070062 | extracellular exosome | CAPZA1 | HDA | Human | PMID:23533145 | |
| Cellular Component | GO:0008290 | F-actin capping protein complex | Capza1 | IDA | Mouse | PMID:11604420 | |
| Cellular Component | GO:0016020 | membrane | Capza1 | IDA | Mouse | PMID:18723693 | |
| Cellular Component | GO:0071203 | WASH complex | CAPZA1 | IDA | Human | PMID:19922875 | |
| Cellular Component | GO:0030018 | Z disc | capza1a | IDA | Zfish | PMID:18347070 | |
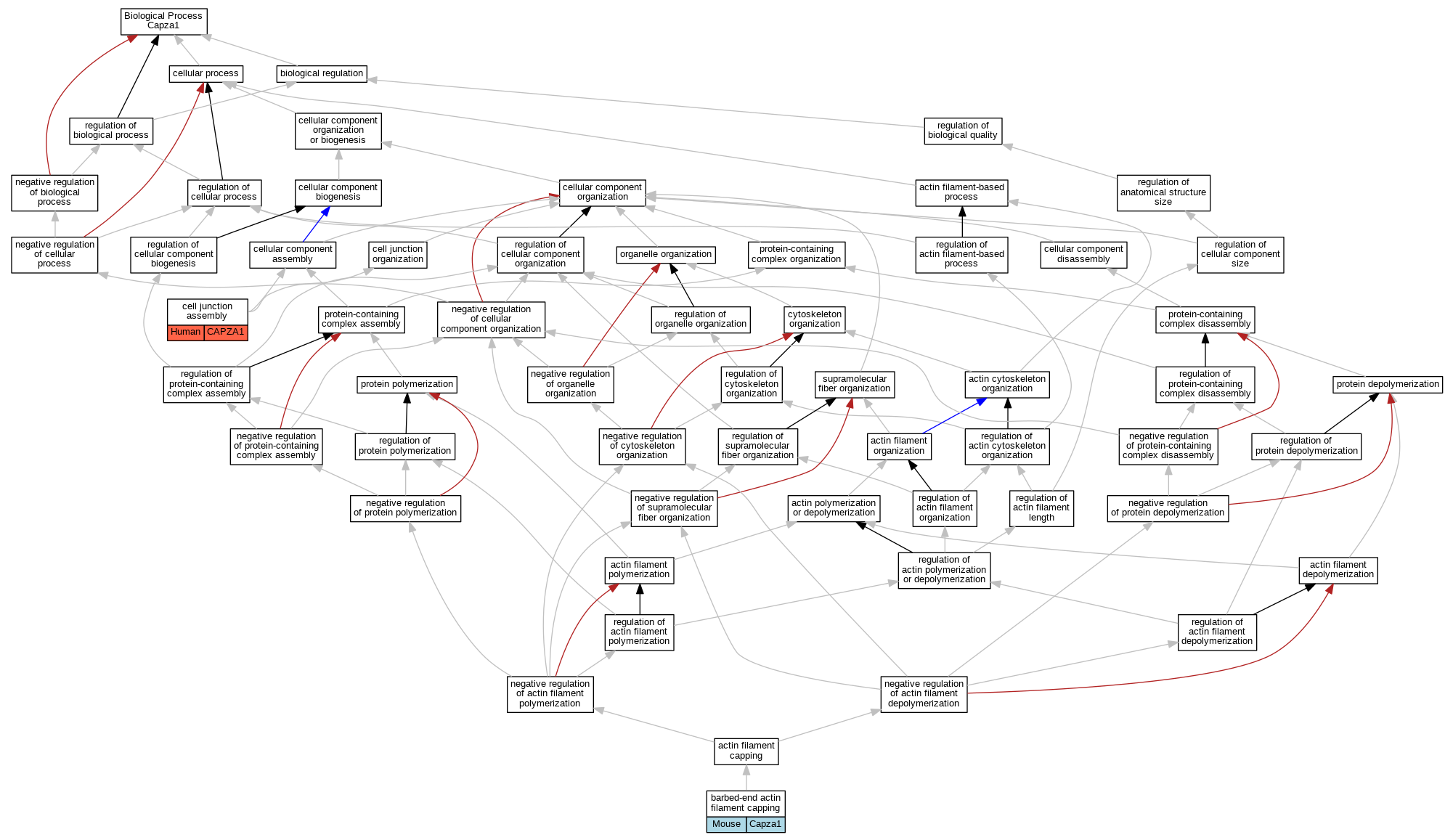
| Biological Process | GO:0051016 | barbed-end actin filament capping | Capza1 | IDA | Mouse | PMID:17656356 | |
| Biological Process | GO:0034329 | cell junction assembly | CAPZA1 | IMP | Human | PMID:22891260 |
| EXP Inferred from experiment |
| IDA Inferred from direct assay |
| IEP Inferred from expression pattern |
| IGI Inferred from genetic interaction |
| IMP Inferred from mutant phenotype |
| IPI Inferred from physical interaction |
| HTP Inferred from High Throughput Experiment |
| HDA Inferred from High Throughput Direct Assay |
| HMP Inferred from High Throughput Mutant Phenotype |
| HGI Inferred from High Throughput Genetic Interaction |
| HEP Inferred from High Throughput Expression Pattern |
Mouse Genome Database (MGD), Gene Expression Database (GXD), Mouse Models of Human Cancer database (MMHCdb) (formerly Mouse Tumor Biology (MTB)), Gene Ontology (GO) |
||
|
Citing These Resources Funding Information Warranty Disclaimer, Privacy Notice, Licensing, & Copyright Send questions and comments to User Support. |
last database update 05/05/2026 MGI 6.24 |
|
|
|
||