|
Source |
Alliance of Genome Resources |



| Category | ID | Classification term | Gene | Evidence | Inferred from | Organism | Reference |
|---|---|---|---|---|---|---|---|
| Molecular Function | GO:0005509 | calcium ion binding | Cabs1 | IDA | Mouse | MGI:MGI:3849251|PMID:19208547 | |
| Cellular Component | GO:0001669 | acrosomal vesicle | Cabs1 | IDA | Mouse | MGI:MGI:6694345|PMID:33440775 | |
| Cellular Component | GO:0005737 | cytoplasm | Cabs1 | IDA | Rat | PMID:19271754|RGD:2306007 | |
| Cellular Component | GO:0005743 | mitochondrial inner membrane | Cabs1 | IDA | Rat | PMID:19271754|RGD:2306007 | |
| Cellular Component | GO:0031514 | motile cilium | Cabs1 | IDA | Mouse | MGI:MGI:3849251|PMID:19208547 | |
| Cellular Component | GO:0097228 | sperm principal piece | Cabs1 | IDA | Mouse | MGI:MGI:6694345|PMID:33440775 | |
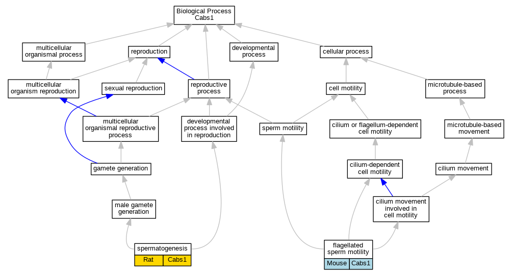
| Biological Process | GO:0030317 | flagellated sperm motility | Cabs1 | IMP | Mouse | MGI:MGI:6694345|PMID:33440775 | |
| Biological Process | GO:0007283 | spermatogenesis | Cabs1 | IEP | Rat | PMID:19271754|RGD:2306007 |
| EXP Inferred from experiment |
| IDA Inferred from direct assay |
| IEP Inferred from expression pattern |
| IGI Inferred from genetic interaction |
| IMP Inferred from mutant phenotype |
| IPI Inferred from physical interaction |
| HTP Inferred from High Throughput Experiment |
| HDA Inferred from High Throughput Direct Assay |
| HMP Inferred from High Throughput Mutant Phenotype |
| HGI Inferred from High Throughput Genetic Interaction |
| HEP Inferred from High Throughput Expression Pattern |
Mouse Genome Database (MGD), Gene Expression Database (GXD), Mouse Models of Human Cancer database (MMHCdb) (formerly Mouse Tumor Biology (MTB)), Gene Ontology (GO) |
||
|
Citing These Resources Funding Information Warranty Disclaimer, Privacy Notice, Licensing, & Copyright Send questions and comments to User Support. |
last database update 04/07/2026 MGI 6.24 |
|
|
|
||