|
Source |
Alliance of Genome Resources |



| Category | ID | Classification term | Gene | Evidence | Inferred from | Organism | Reference |
|---|---|---|---|---|---|---|---|
| Molecular Function | GO:0005515 | protein binding | BTF3 | IPI | UniProtKB:Q86VG3 | Human | PMID:18433331 |
| Molecular Function | GO:0005515 | protein binding | BTF3 | IPI | UniProtKB:P40222 | Human | PMID:25416956 |
| Molecular Function | GO:0005515 | protein binding | BTF3 | IPI | UniProtKB:Q8N3L3 | Human | PMID:25416956 |
| Molecular Function | GO:0005515 | protein binding | BTF3 | IPI | UniProtKB:P17302-5 | Human | PMID:30242148 |
| Molecular Function | GO:0003723 | RNA binding | BTF3 | HDA | Human | PMID:22658674 | |
| Molecular Function | GO:0003723 | RNA binding | BTF3 | HDA | Human | PMID:22681889 | |
| Cellular Component | GO:0005737 | cytoplasm | BTF3 | IDA | Human | PMID:10982809 | |
| Cellular Component | GO:0005829 | cytosol | BTF3 | IDA | Human | GO_REF:0000052 | |
| Cellular Component | GO:0005854 | nascent polypeptide-associated complex | BTF3 | IPI | Human | PMID:20214399 | |
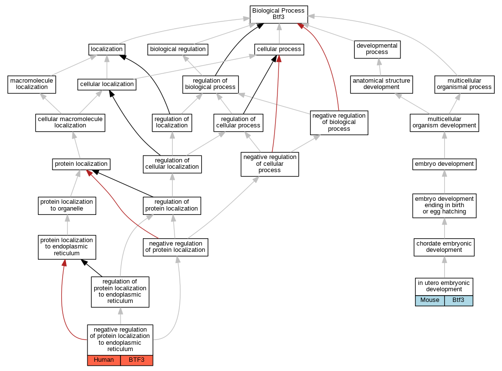
| Biological Process | GO:0001701 | in utero embryonic development | Btf3 | IMP | MGI:MGI:3688730 | Mouse | PMID:7655515 |
| Biological Process | GO:1905551 | negative regulation of protein localization to endoplasmic reticulum | BTF3 | IDA | Human | PMID:10982809 |
| EXP Inferred from experiment |
| IDA Inferred from direct assay |
| IEP Inferred from expression pattern |
| IGI Inferred from genetic interaction |
| IMP Inferred from mutant phenotype |
| IPI Inferred from physical interaction |
| HTP Inferred from High Throughput Experiment |
| HDA Inferred from High Throughput Direct Assay |
| HMP Inferred from High Throughput Mutant Phenotype |
| HGI Inferred from High Throughput Genetic Interaction |
| HEP Inferred from High Throughput Expression Pattern |
Mouse Genome Database (MGD), Gene Expression Database (GXD), Mouse Models of Human Cancer database (MMHCdb) (formerly Mouse Tumor Biology (MTB)), Gene Ontology (GO) |
||
|
Citing These Resources Funding Information Warranty Disclaimer, Privacy Notice, Licensing, & Copyright Send questions and comments to User Support. |
last database update 05/05/2026 MGI 6.24 |
|
|
|
||