|
Source |
Alliance of Genome Resources |



| Category | ID | Classification term | Gene | Evidence | Inferred from | Organism | Reference |
|---|---|---|---|---|---|---|---|
| Molecular Function | GO:0010698 | acetyltransferase activator activity | BRPF1 | IDA | Human | PMID:27939640 | |
| Molecular Function | GO:0042393 | histone binding | brpf1 | IMP | Zfish | PMID:18469222 | |
| Molecular Function | GO:0043997 | histone H4K12 acetyltransferase activity | BRPF1 | IDA | Human | PMID:16387653 | |
| Molecular Function | GO:0043995 | histone H4K5 acetyltransferase activity | BRPF1 | IDA | Human | PMID:16387653 | |
| Molecular Function | GO:0043996 | histone H4K8 acetyltransferase activity | BRPF1 | IDA | Human | PMID:16387653 | |
| Molecular Function | GO:0005515 | protein binding | BRPF1 | IPI | UniProtKB:P0C0S8 | Human | PMID:25281266 |
| Molecular Function | GO:0005515 | protein binding | BRPF1 | IPI | UniProtKB:P62805 | Human | PMID:25281266 |
| Cellular Component | GO:0000785 | chromatin | brpf1 | IDA | Zfish | PMID:18469222 | |
| Cellular Component | GO:0005737 | cytoplasm | BRPF1 | IDA | Human | PMID:27939640 | |
| Cellular Component | GO:0005829 | cytosol | BRPF1 | IDA | Human | GO_REF:0000052 | |
| Cellular Component | GO:0000123 | histone acetyltransferase complex | BRPF1 | IDA | Human | PMID:24065767 | |
| Cellular Component | GO:0070776 | MOZ/MORF histone acetyltransferase complex | BRPF1 | IDA | Human | PMID:18794358 | |
| Cellular Component | GO:0070776 | MOZ/MORF histone acetyltransferase complex | BRPF1 | IDA | Human | PMID:16387653 | |
| Cellular Component | GO:0070776 | MOZ/MORF histone acetyltransferase complex | BRPF1 | IDA | Human | PMID:27939640 | |
| Cellular Component | GO:0005634 | nucleus | BRPF1 | IDA | Human | PMID:18794358 | |
| Cellular Component | GO:0005634 | nucleus | BRPF1 | IDA | Human | PMID:24065767 | |
| Cellular Component | GO:0005634 | nucleus | BRPF1 | IDA | Human | PMID:25593309 | |
| Cellular Component | GO:0005634 | nucleus | BRPF1 | IDA | Human | PMID:27939640 | |
| Cellular Component | GO:0005886 | plasma membrane | BRPF1 | IDA | Human | GO_REF:0000052 | |
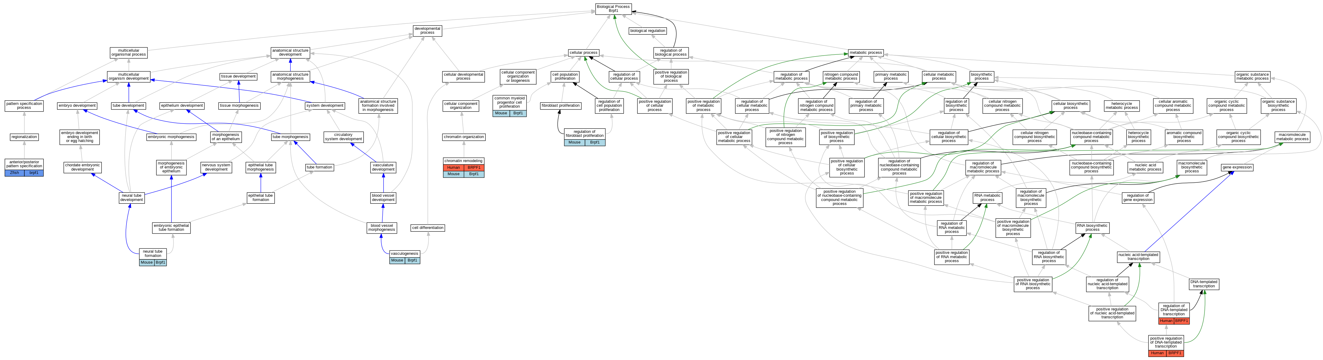
| Biological Process | GO:0009952 | anterior/posterior pattern specification | brpf1 | IMP | ZFIN:ZDB-MRPHLNO-080925-1 | Zfish | PMID:18469222 |
| Biological Process | GO:0009952 | anterior/posterior pattern specification | brpf1 | IMP | ZFIN:ZDB-GENO-080925-13 | Zfish | PMID:18469222 |
| Biological Process | GO:0009952 | anterior/posterior pattern specification | brpf1 | IMP | ZFIN:ZDB-GENO-080925-11 | Zfish | PMID:18469222 |
| Biological Process | GO:0009952 | anterior/posterior pattern specification | brpf1 | IMP | ZFIN:ZDB-GENO-080925-12 | Zfish | PMID:18469222 |
| Biological Process | GO:0009952 | anterior/posterior pattern specification | brpf1 | IGI | ZFIN:ZDB-MRPHLNO-051221-3,ZFIN:ZDB-MRPHLNO-080925-1 | Zfish | PMID:18469222 |
| Biological Process | GO:0006338 | chromatin remodeling | BRPF1 | IMP | Human | PMID:27939640 | |
| Biological Process | GO:0006338 | chromatin remodeling | Brpf1 | IMP | Mouse | MGI:MGI:5887156|PMID:27939640 | |
| Biological Process | GO:0035726 | common myeloid progenitor cell proliferation | Brpf1 | IMP | MGI:MGI:5705132 | Mouse | PMID:27528195 |
| Biological Process | GO:0001841 | neural tube formation | Brpf1 | IMP | MGI:MGI:5705132 | Mouse | PMID:27528195 |
| Biological Process | GO:0045893 | positive regulation of DNA-templated transcription | BRPF1 | IDA | Human | PMID:18794358 | |
| Biological Process | GO:0006355 | regulation of DNA-templated transcription | BRPF1 | IDA | Human | PMID:18794358 | |
| Biological Process | GO:0048145 | regulation of fibroblast proliferation | Brpf1 | IMP | MGI:MGI:5705132 | Mouse | PMID:27528195 |
| Biological Process | GO:0001570 | vasculogenesis | Brpf1 | IMP | MGI:MGI:5705132 | Mouse | PMID:27528195 |
| EXP Inferred from experiment |
| IDA Inferred from direct assay |
| IEP Inferred from expression pattern |
| IGI Inferred from genetic interaction |
| IMP Inferred from mutant phenotype |
| IPI Inferred from physical interaction |
| HTP Inferred from High Throughput Experiment |
| HDA Inferred from High Throughput Direct Assay |
| HMP Inferred from High Throughput Mutant Phenotype |
| HGI Inferred from High Throughput Genetic Interaction |
| HEP Inferred from High Throughput Expression Pattern |
Mouse Genome Database (MGD), Gene Expression Database (GXD), Mouse Models of Human Cancer database (MMHCdb) (formerly Mouse Tumor Biology (MTB)), Gene Ontology (GO) |
||
|
Citing These Resources Funding Information Warranty Disclaimer, Privacy Notice, Licensing, & Copyright Send questions and comments to User Support. |
last database update 12/09/2025 MGI 6.24 |
|
|
|
||