|
Source |
Alliance of Genome Resources |



| Category | ID | Classification term | Gene | Evidence | Inferred from | Organism | Reference |
|---|---|---|---|---|---|---|---|
| Molecular Function | GO:0005515 | protein binding | BRF1 | IPI | UniProtKB:Q9H063 | Human | PMID:18377933 |
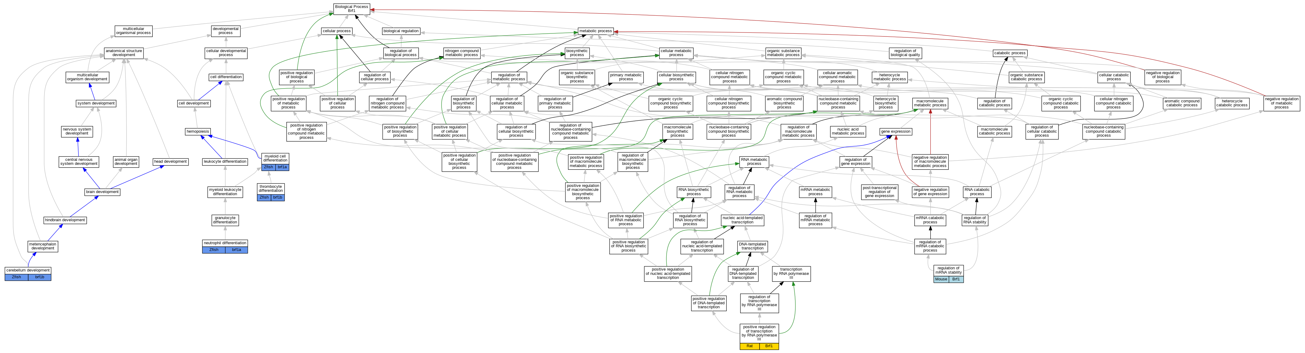
| Biological Process | GO:0021549 | cerebellum development | brf1b | IMP | ZFIN:ZDB-MRPHLNO-150416-3 | Zfish | PMID:25561519 |
| Biological Process | GO:0021549 | cerebellum development | brf1b | IMP | ZFIN:ZDB-CRISPR-150416-1 | Zfish | PMID:25561519 |
| Biological Process | GO:0021549 | cerebellum development | brf1b | IMP | ZFIN:ZDB-MRPHLNO-150416-4 | Zfish | PMID:25561519 |
| Biological Process | GO:0030099 | myeloid cell differentiation | brf1a | IMP | ZFIN:ZDB-MRPHLNO-141013-8 | Zfish | PMID:25010335 |
| Biological Process | GO:0030223 | neutrophil differentiation | brf1a | IMP | ZFIN:ZDB-MRPHLNO-141013-8 | Zfish | PMID:25010335 |
| Biological Process | GO:0045945 | positive regulation of transcription by RNA polymerase III | Brf1 | IMP | Rat | PMID:18456653|RGD:9586716 | |
| Biological Process | GO:0043488 | regulation of mRNA stability | Brf1 | IMP | Mouse | PMID:14976220 | |
| Biological Process | GO:0002574 | thrombocyte differentiation | brf1b | IMP | ZFIN:ZDB-MRPHLNO-141013-10 | Zfish | PMID:25010335 |
| EXP Inferred from experiment |
| IDA Inferred from direct assay |
| IEP Inferred from expression pattern |
| IGI Inferred from genetic interaction |
| IMP Inferred from mutant phenotype |
| IPI Inferred from physical interaction |
| HTP Inferred from High Throughput Experiment |
| HDA Inferred from High Throughput Direct Assay |
| HMP Inferred from High Throughput Mutant Phenotype |
| HGI Inferred from High Throughput Genetic Interaction |
| HEP Inferred from High Throughput Expression Pattern |
Mouse Genome Database (MGD), Gene Expression Database (GXD), Mouse Models of Human Cancer database (MMHCdb) (formerly Mouse Tumor Biology (MTB)), Gene Ontology (GO) |
||
|
Citing These Resources Funding Information Warranty Disclaimer, Privacy Notice, Licensing, & Copyright Send questions and comments to User Support. |
last database update 09/30/2025 MGI 6.24 |
|
|
|
||