|
Source |
Alliance of Genome Resources |



| Category | ID | Classification term | Gene | Evidence | Inferred from | Organism | Reference |
|---|---|---|---|---|---|---|---|
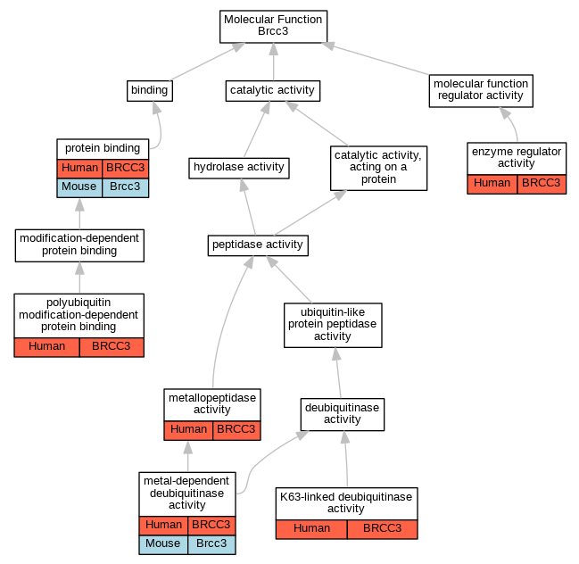
| Molecular Function | GO:0030234 | enzyme regulator activity | BRCC3 | IDA | Human | PMID:14636569 | |
| Molecular Function | GO:0061578 | K63-linked deubiquitinase activity | BRCC3 | IDA | Human | PMID:19202061 | |
| Molecular Function | GO:0061578 | K63-linked deubiquitinase activity | BRCC3 | IDA | Human | PMID:28943315 | |
| Molecular Function | GO:0140492 | metal-dependent deubiquitinase activity | BRCC3 | IMP | Human | PMID:19261746 | |
| Molecular Function | GO:0140492 | metal-dependent deubiquitinase activity | Brcc3 | IDA | Mouse | MGI:MGI:7387171|PMID:23246432 | |
| Molecular Function | GO:0008237 | metallopeptidase activity | BRCC3 | IMP | Human | PMID:17525341 | |
| Molecular Function | GO:0008237 | metallopeptidase activity | BRCC3 | IMP | Human | PMID:19214193 | |
| Molecular Function | GO:0008237 | metallopeptidase activity | BRCC3 | IMP | Human | PMID:19261746 | |
| Molecular Function | GO:0031593 | polyubiquitin modification-dependent protein binding | BRCC3 | IDA | Human | PMID:19261749 | |
| Molecular Function | GO:0005515 | protein binding | BRCC3 | IPI | UniProtKB:Q9NXR7 | Human | PMID:14636569 |
| Molecular Function | GO:0005515 | protein binding | BRCC3 | IPI | UniProtKB:Q6UWZ7 | Human | PMID:18077395 |
| Molecular Function | GO:0005515 | protein binding | BRCC3 | IPI | UniProtKB:Q96RL1-1 | Human | PMID:18077395 |
| Molecular Function | GO:0005515 | protein binding | BRCC3 | IPI | UniProtKB:Q96RL1-1 | Human | PMID:19202061 |
| Molecular Function | GO:0005515 | protein binding | BRCC3 | IPI | UniProtKB:Q6UWZ7 | Human | PMID:19261748 |
| Molecular Function | GO:0005515 | protein binding | BRCC3 | IPI | UniProtKB:Q9NXR7 | Human | PMID:19261748 |
| Molecular Function | GO:0005515 | protein binding | BRCC3 | IPI | UniProtKB:Q6UWZ7 | Human | PMID:19261749 |
| Molecular Function | GO:0005515 | protein binding | BRCC3 | IPI | UniProtKB:Q6UWZ7 | Human | PMID:19615732 |
| Molecular Function | GO:0005515 | protein binding | BRCC3 | IPI | UniProtKB:X5D778 | Human | PMID:32296183 |
| Molecular Function | GO:0005515 | protein binding | Brcc3 | IPI | UniProtKB:E9Q9M8|UniProtKB:O09106 | Mouse | MGI:MGI:6867105|PMID:34180153 |
| Molecular Function | GO:0005515 | protein binding | Brcc3 | IPI | PR:Q80WJ1 | Mouse | PMID:23451117 |
| Molecular Function | GO:0005515 | protein binding | Brcc3 | IPI | PR:Q3TCJ1 | Mouse | PMID:22974638 |
| Cellular Component | GO:0070531 | BRCA1-A complex | BRCC3 | IDA | Human | PMID:17525341 | |
| Cellular Component | GO:0070531 | BRCA1-A complex | BRCC3 | IDA | Human | PMID:19202061 | |
| Cellular Component | GO:0070531 | BRCA1-A complex | BRCC3 | IDA | Human | PMID:19261746 | |
| Cellular Component | GO:0070531 | BRCA1-A complex | BRCC3 | IDA | Human | PMID:19261748 | |
| Cellular Component | GO:0070531 | BRCA1-A complex | BRCC3 | IDA | Human | PMID:19261749 | |
| Cellular Component | GO:0070552 | BRISC complex | BRCC3 | IDA | Human | PMID:19214193 | |
| Cellular Component | GO:0070552 | BRISC complex | BRCC3 | IDA | Human | PMID:24075985 | |
| Cellular Component | GO:0005737 | cytoplasm | BRCC3 | IDA | Human | PMID:24075985 | |
| Cellular Component | GO:0000152 | nuclear ubiquitin ligase complex | BRCC3 | IDA | Human | PMID:14636569 | |
| Cellular Component | GO:0005654 | nucleoplasm | BRCC3 | IDA | Human | GO_REF:0000052 | |
| Cellular Component | GO:0005634 | nucleus | BRCC3 | IDA | Human | PMID:14636569 | |
| Cellular Component | GO:0005634 | nucleus | BRCC3 | IDA | Human | PMID:19202061 | |
| Cellular Component | GO:0000151 | ubiquitin ligase complex | BRCC3 | IDA | Human | PMID:14636569 | |
| Biological Process | GO:0001525 | angiogenesis | brcc3 | IMP | ZFIN:ZDB-MRPHLNO-120215-4 | Zfish | PMID:21596366 |
| Biological Process | GO:0071479 | cellular response to ionizing radiation | BRCC3 | IMP | Human | PMID:14636569 | |
| Biological Process | GO:0006302 | double-strand break repair | BRCC3 | IMP | Human | PMID:17525341 | |
| Biological Process | GO:0006302 | double-strand break repair | BRCC3 | IMP | Human | PMID:19202061 | |
| Biological Process | GO:0006302 | double-strand break repair | BRCC3 | IMP | Human | PMID:19261746 | |
| Biological Process | GO:0006302 | double-strand break repair | BRCC3 | IMP | Human | PMID:19261748 | |
| Biological Process | GO:0070537 | histone H2A K63-linked deubiquitination | BRCC3 | IMP | Human | PMID:19261746 | |
| Biological Process | GO:0007095 | mitotic G2 DNA damage checkpoint signaling | BRCC3 | IMP | Human | PMID:17525341 | |
| Biological Process | GO:0007095 | mitotic G2 DNA damage checkpoint signaling | BRCC3 | IMP | Human | PMID:19261746 | |
| Biological Process | GO:0007095 | mitotic G2 DNA damage checkpoint signaling | BRCC3 | IMP | Human | PMID:19261748 | |
| Biological Process | GO:0045739 | positive regulation of DNA repair | BRCC3 | IMP | Human | PMID:17525341 | |
| Biological Process | GO:0045739 | positive regulation of DNA repair | BRCC3 | IMP | Human | PMID:19261746 | |
| Biological Process | GO:0045739 | positive regulation of DNA repair | BRCC3 | IMP | Human | PMID:19261748 | |
| Biological Process | GO:1900227 | positive regulation of NLRP3 inflammasome complex assembly | BRCC3 | IDA | Human | PMID:28943315 | |
| Biological Process | GO:1900227 | positive regulation of NLRP3 inflammasome complex assembly | Brcc3 | IDA | Mouse | MGI:MGI:7387171|PMID:23246432 | |
| Biological Process | GO:0016579 | protein deubiquitination | Brcc3 | IDA | Mouse | MGI:MGI:6867105|PMID:34180153 | |
| Biological Process | GO:0070536 | protein K63-linked deubiquitination | BRCC3 | IDA | Human | PMID:17525341 | |
| Biological Process | GO:0070536 | protein K63-linked deubiquitination | BRCC3 | IDA | Human | PMID:19214193 | |
| Biological Process | GO:0070536 | protein K63-linked deubiquitination | BRCC3 | IMP | Human | PMID:24075985 | |
| Biological Process | GO:0070536 | protein K63-linked deubiquitination | Brcc3 | IDA | Mouse | MGI:MGI:7387171|PMID:23246432 | |
| Biological Process | GO:0010212 | response to ionizing radiation | BRCC3 | IMP | Human | PMID:17525341 | |
| Biological Process | GO:0010212 | response to ionizing radiation | BRCC3 | IMP | Human | PMID:19261746 | |
| Biological Process | GO:0010212 | response to ionizing radiation | BRCC3 | IMP | Human | PMID:19261748 | |
| Biological Process | GO:0010165 | response to X-ray | BRCC3 | IDA | Human | PMID:14636569 |
| EXP Inferred from experiment |
| IDA Inferred from direct assay |
| IEP Inferred from expression pattern |
| IGI Inferred from genetic interaction |
| IMP Inferred from mutant phenotype |
| IPI Inferred from physical interaction |
| HTP Inferred from High Throughput Experiment |
| HDA Inferred from High Throughput Direct Assay |
| HMP Inferred from High Throughput Mutant Phenotype |
| HGI Inferred from High Throughput Genetic Interaction |
| HEP Inferred from High Throughput Expression Pattern |
Mouse Genome Database (MGD), Gene Expression Database (GXD), Mouse Models of Human Cancer database (MMHCdb) (formerly Mouse Tumor Biology (MTB)), Gene Ontology (GO) |
||
|
Citing These Resources Funding Information Warranty Disclaimer, Privacy Notice, Licensing, & Copyright Send questions and comments to User Support. |
last database update 12/30/2025 MGI 6.24 |
|
|
|
||