|
Source |
Alliance of Genome Resources |



| Category | ID | Classification term | Gene | Evidence | Inferred from | Organism | Reference |
|---|---|---|---|---|---|---|---|
| Molecular Function | GO:0019955 | cytokine binding | Bgn | IPI | PR:P48030 | Mouse | PMID:15572151 |
| Molecular Function | GO:0050840 | extracellular matrix binding | Bgn | IDA | Mouse | PMID:18757743 | |
| Molecular Function | GO:0005539 | glycosaminoglycan binding | Bgn | IDA | Mouse | PMID:18757743 | |
| Molecular Function | GO:0005515 | protein binding | BGN | IPI | UniProtKB:O95388 | Human | PMID:11598131 |
| Molecular Function | GO:0005515 | protein binding | BGN | IPI | UniProtKB:Q58EX7-2 | Human | PMID:32814053 |
| Molecular Function | GO:0005515 | protein binding | BGN | IPI | UniProtKB:Q8WXH2 | Human | PMID:32814053 |
| Molecular Function | GO:0005515 | protein binding | BGN | IPI | UniProtKB:Q9BRK4 | Human | PMID:32814053 |
| Molecular Function | GO:0005515 | protein binding | BGN | IPI | UniProtKB:Q9H410 | Human | PMID:32814053 |
| Molecular Function | GO:0005515 | protein binding | BGN | IPI | UniProtKB:Q9UBQ0-2 | Human | PMID:32814053 |
| Cellular Component | GO:0009986 | cell surface | BGN | IDA | Human | PMID:2212616 | |
| Cellular Component | GO:0062023 | collagen-containing extracellular matrix | BGN | HDA | Human | PMID:20551380 | |
| Cellular Component | GO:0062023 | collagen-containing extracellular matrix | BGN | HDA | Human | PMID:27559042 | |
| Cellular Component | GO:0062023 | collagen-containing extracellular matrix | BGN | HDA | Human | PMID:28327460 | |
| Cellular Component | GO:0062023 | collagen-containing extracellular matrix | BGN | HDA | Human | PMID:25037231 | |
| Cellular Component | GO:0062023 | collagen-containing extracellular matrix | BGN | HDA | Human | PMID:28675934 | |
| Cellular Component | GO:0062023 | collagen-containing extracellular matrix | Bgn | HDA | Mouse | MGI:MGI:6201834|PMID:22159717 | |
| Cellular Component | GO:0062023 | collagen-containing extracellular matrix | Bgn | HDA | Mouse | MGI:MGI:6201853|PMID:28071719 | |
| Cellular Component | GO:0070062 | extracellular exosome | BGN | HDA | Human | PMID:19056867 | |
| Cellular Component | GO:0070062 | extracellular exosome | BGN | HDA | Human | PMID:23533145 | |
| Cellular Component | GO:0031012 | extracellular matrix | Bgn | IDA | Mouse | PMID:16810681 | |
| Cellular Component | GO:0031012 | extracellular matrix | Bgn | IDA | Mouse | PMID:23900597 | |
| Cellular Component | GO:0005576 | extracellular region | BGN | HDA | Human | PMID:27068509 | |
| Cellular Component | GO:0005622 | intracellular anatomical structure | Bgn | IDA | Mouse | PMID:16810681 | |
| Cellular Component | GO:0042383 | sarcolemma | Bgn | IDA | Mouse | PMID:16810681 | |
| Cellular Component | GO:0030133 | transport vesicle | BGN | IDA | Human | GO_REF:0000054 | |
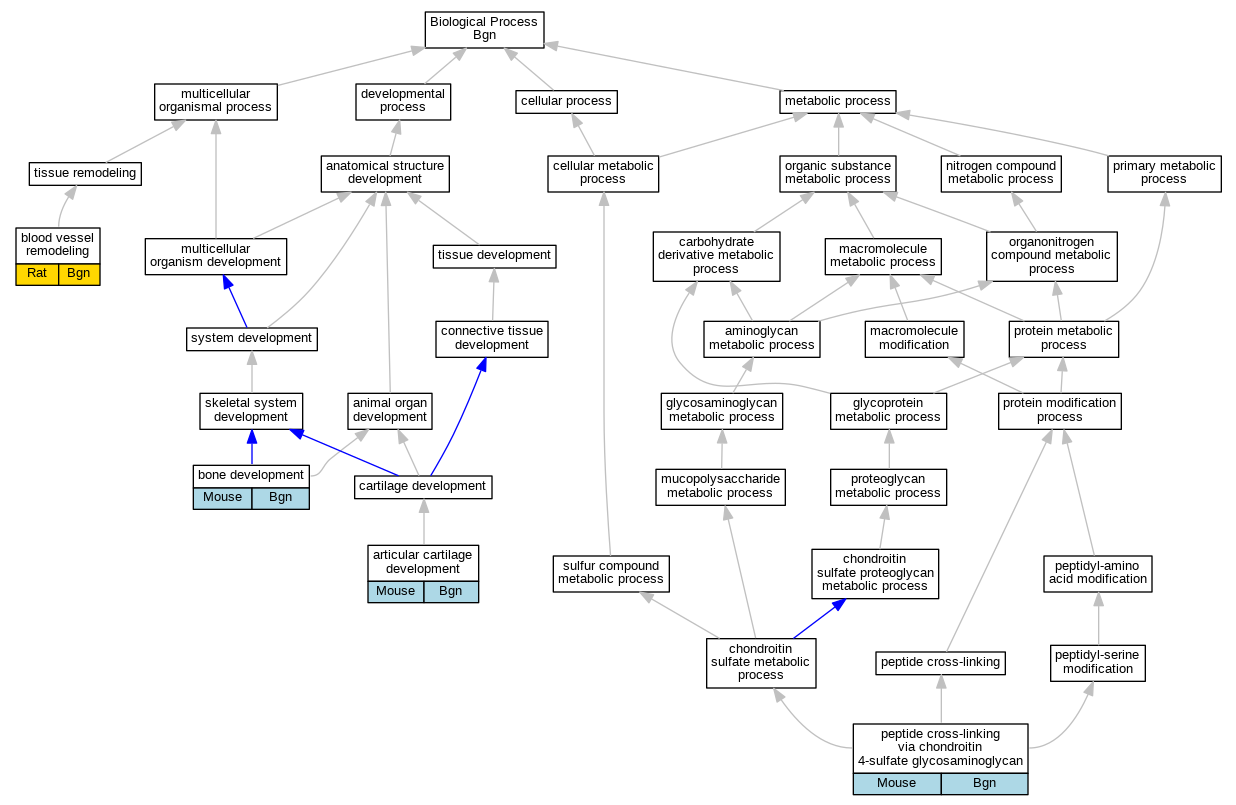
| Biological Process | GO:0061975 | articular cartilage development | Bgn | IGI | MGI:107942 | Mouse | PMID:19932218 |
| Biological Process | GO:0001974 | blood vessel remodeling | Bgn | IEP | Rat | PMID:11728008|RGD:631310 | |
| Biological Process | GO:0060348 | bone development | Bgn | IGI | MGI:107942 | Mouse | PMID:19932218 |
| Biological Process | GO:0019800 | peptide cross-linking via chondroitin 4-sulfate glycosaminoglycan | Bgn | IDA | Mouse | PMID:18757743 |
| EXP Inferred from experiment |
| IDA Inferred from direct assay |
| IEP Inferred from expression pattern |
| IGI Inferred from genetic interaction |
| IMP Inferred from mutant phenotype |
| IPI Inferred from physical interaction |
| HTP Inferred from High Throughput Experiment |
| HDA Inferred from High Throughput Direct Assay |
| HMP Inferred from High Throughput Mutant Phenotype |
| HGI Inferred from High Throughput Genetic Interaction |
| HEP Inferred from High Throughput Expression Pattern |
Mouse Genome Database (MGD), Gene Expression Database (GXD), Mouse Models of Human Cancer database (MMHCdb) (formerly Mouse Tumor Biology (MTB)), Gene Ontology (GO) |
||
|
Citing These Resources Funding Information Warranty Disclaimer, Privacy Notice, Licensing, & Copyright Send questions and comments to User Support. |
last database update 09/30/2025 MGI 6.24 |
|
|
|
||