|
Source |
Alliance of Genome Resources |



| Category | ID | Classification term | Gene | Evidence | Inferred from | Organism | Reference |
|---|---|---|---|---|---|---|---|
| Molecular Function | GO:0005515 | protein binding | BEX1 | IPI | UniProtKB:Q8IYF3 | Human | PMID:25416956 |
| Molecular Function | GO:0005515 | protein binding | BEX1 | IPI | UniProtKB:Q99750 | Human | PMID:25416956 |
| Molecular Function | GO:0005515 | protein binding | BEX1 | IPI | UniProtKB:A8MQ03 | Human | PMID:32296183 |
| Molecular Function | GO:0005515 | protein binding | BEX1 | IPI | UniProtKB:O76011 | Human | PMID:32296183 |
| Molecular Function | GO:0005515 | protein binding | BEX1 | IPI | UniProtKB:P43356 | Human | PMID:32296183 |
| Molecular Function | GO:0005515 | protein binding | BEX1 | IPI | UniProtKB:P78358 | Human | PMID:32296183 |
| Molecular Function | GO:0005515 | protein binding | BEX1 | IPI | UniProtKB:Q15323 | Human | PMID:32296183 |
| Molecular Function | GO:0005515 | protein binding | BEX1 | IPI | UniProtKB:Q5XKR4 | Human | PMID:32296183 |
| Molecular Function | GO:0005515 | protein binding | BEX1 | IPI | UniProtKB:Q6FHY5 | Human | PMID:32296183 |
| Molecular Function | GO:0005515 | protein binding | BEX1 | IPI | UniProtKB:Q99750 | Human | PMID:32296183 |
| Molecular Function | GO:0005515 | protein binding | BEX1 | IPI | UniProtKB:Q9BS75 | Human | PMID:32296183 |
| Molecular Function | GO:0005515 | protein binding | BEX1 | IPI | UniProtKB:Q9NRD5 | Human | PMID:32296183 |
| Molecular Function | GO:0005515 | protein binding | BEX1 | IPI | UniProtKB:Q9NZN8 | Human | PMID:32296183 |
| Molecular Function | GO:0005515 | protein binding | Bex2 | IPI | UniProtKB:P08523 | Mouse | MGI:MGI:2671695|PMID:12911636 |
| Molecular Function | GO:0061629 | RNA polymerase II-specific DNA-binding transcription factor binding | BEX1 | IPI | UniProtKB:P25791 | Human | PMID:16314316 |
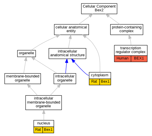
| Cellular Component | GO:0005737 | cytoplasm | Bex1 | IDA | Rat | PMID:15958283|RGD:1579823 | |
| Cellular Component | GO:0005634 | nucleus | Bex1 | IDA | Rat | PMID:15958283|RGD:1579823 | |
| Cellular Component | GO:0005667 | transcription regulator complex | BEX1 | IDA | Human | PMID:16314316 | |
| Biological Process | GO:0051091 | positive regulation of DNA-binding transcription factor activity | BEX1 | IDA | Human | PMID:16314316 | |
| Biological Process | GO:0045944 | positive regulation of transcription by RNA polymerase II | BEX1 | IDA | Human | PMID:16314316 |
| EXP Inferred from experiment |
| IDA Inferred from direct assay |
| IEP Inferred from expression pattern |
| IGI Inferred from genetic interaction |
| IMP Inferred from mutant phenotype |
| IPI Inferred from physical interaction |
| HTP Inferred from High Throughput Experiment |
| HDA Inferred from High Throughput Direct Assay |
| HMP Inferred from High Throughput Mutant Phenotype |
| HGI Inferred from High Throughput Genetic Interaction |
| HEP Inferred from High Throughput Expression Pattern |
Mouse Genome Database (MGD), Gene Expression Database (GXD), Mouse Models of Human Cancer database (MMHCdb) (formerly Mouse Tumor Biology (MTB)), Gene Ontology (GO) |
||
|
Citing These Resources Funding Information Warranty Disclaimer, Privacy Notice, Licensing, & Copyright Send questions and comments to User Support. |
last database update 09/30/2025 MGI 6.24 |
|
|
|
||