|
Source |
Alliance of Genome Resources |



| Category | ID | Classification term | Gene | Evidence | Inferred from | Organism | Reference |
|---|---|---|---|---|---|---|---|
| Molecular Function | GO:0005515 | protein binding | BEGAIN | IPI | UniProtKB:P28749 | Human | PMID:16189514 |
| Molecular Function | GO:0005515 | protein binding | BEGAIN | IPI | UniProtKB:Q8TAU3 | Human | PMID:16189514 |
| Molecular Function | GO:0005515 | protein binding | BEGAIN | IPI | UniProtKB:Q9H0I2 | Human | PMID:16189514 |
| Molecular Function | GO:0005515 | protein binding | BEGAIN | IPI | UniProtKB:Q6NX45 | Human | PMID:25416956 |
| Molecular Function | GO:0005515 | protein binding | BEGAIN | IPI | UniProtKB:O60941-5 | Human | PMID:32296183 |
| Molecular Function | GO:0005515 | protein binding | BEGAIN | IPI | UniProtKB:P0CG20 | Human | PMID:32296183 |
| Molecular Function | GO:0005515 | protein binding | BEGAIN | IPI | UniProtKB:P18075 | Human | PMID:32296183 |
| Molecular Function | GO:0005515 | protein binding | BEGAIN | IPI | UniProtKB:P26196 | Human | PMID:32296183 |
| Molecular Function | GO:0005515 | protein binding | BEGAIN | IPI | UniProtKB:P29972 | Human | PMID:32296183 |
| Molecular Function | GO:0005515 | protein binding | BEGAIN | IPI | UniProtKB:P55040 | Human | PMID:32296183 |
| Molecular Function | GO:0005515 | protein binding | BEGAIN | IPI | UniProtKB:P56524-2 | Human | PMID:32296183 |
| Molecular Function | GO:0005515 | protein binding | BEGAIN | IPI | UniProtKB:Q3B820 | Human | PMID:32296183 |
| Molecular Function | GO:0005515 | protein binding | BEGAIN | IPI | UniProtKB:Q5T619 | Human | PMID:32296183 |
| Molecular Function | GO:0005515 | protein binding | BEGAIN | IPI | UniProtKB:Q6NX45 | Human | PMID:32296183 |
| Molecular Function | GO:0005515 | protein binding | BEGAIN | IPI | UniProtKB:Q7Z3I7 | Human | PMID:32296183 |
| Molecular Function | GO:0005515 | protein binding | BEGAIN | IPI | UniProtKB:Q86YD7 | Human | PMID:32296183 |
| Molecular Function | GO:0005515 | protein binding | BEGAIN | IPI | UniProtKB:Q86YV0 | Human | PMID:32296183 |
| Molecular Function | GO:0005515 | protein binding | BEGAIN | IPI | UniProtKB:Q8IYX7 | Human | PMID:32296183 |
| Molecular Function | GO:0005515 | protein binding | BEGAIN | IPI | UniProtKB:Q8N5M1 | Human | PMID:32296183 |
| Molecular Function | GO:0005515 | protein binding | BEGAIN | IPI | UniProtKB:Q8N8X9 | Human | PMID:32296183 |
| Molecular Function | GO:0005515 | protein binding | BEGAIN | IPI | UniProtKB:Q8TAU3 | Human | PMID:32296183 |
| Molecular Function | GO:0005515 | protein binding | BEGAIN | IPI | UniProtKB:Q96BZ8 | Human | PMID:32296183 |
| Molecular Function | GO:0005515 | protein binding | BEGAIN | IPI | UniProtKB:Q96EG3 | Human | PMID:32296183 |
| Molecular Function | GO:0005515 | protein binding | BEGAIN | IPI | UniProtKB:Q96IK5 | Human | PMID:32296183 |
| Molecular Function | GO:0005515 | protein binding | BEGAIN | IPI | UniProtKB:Q96NT3-2 | Human | PMID:32296183 |
| Molecular Function | GO:0005515 | protein binding | BEGAIN | IPI | UniProtKB:Q96SQ5 | Human | PMID:32296183 |
| Molecular Function | GO:0005515 | protein binding | BEGAIN | IPI | UniProtKB:Q99633 | Human | PMID:32296183 |
| Molecular Function | GO:0005515 | protein binding | BEGAIN | IPI | UniProtKB:Q9BT92 | Human | PMID:32296183 |
| Molecular Function | GO:0005515 | protein binding | BEGAIN | IPI | UniProtKB:Q9BUZ4 | Human | PMID:32296183 |
| Molecular Function | GO:0005515 | protein binding | BEGAIN | IPI | UniProtKB:Q9BVG8-5 | Human | PMID:32296183 |
| Molecular Function | GO:0005515 | protein binding | BEGAIN | IPI | UniProtKB:Q9H0I2 | Human | PMID:32296183 |
| Molecular Function | GO:0005515 | protein binding | BEGAIN | IPI | UniProtKB:Q9P2F9 | Human | PMID:32296183 |
| Molecular Function | GO:0005515 | protein binding | BEGAIN | IPI | UniProtKB:Q9UJX2 | Human | PMID:32296183 |
| Molecular Function | GO:0005515 | protein binding | BEGAIN | IPI | UniProtKB:Q9Y2P0 | Human | PMID:32296183 |
| Molecular Function | GO:0005515 | protein binding | BEGAIN | IPI | UniProtKB:Q96CV9 | Human | PMID:32814053 |
| Molecular Function | GO:0005515 | protein binding | Begain | IPI | UniProtKB:P31016 | Rat | PMID:12097487|RGD:8553478 |
| Molecular Function | GO:0005515 | protein binding | Begain | IPI | UniProtKB:P31016 | Rat | PMID:9756850|RGD:1299382 |
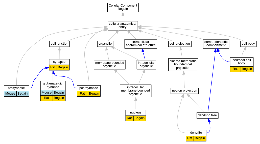
| Cellular Component | GO:0030425 | dendrite | Begain | IDA | Rat | PMID:12097487|RGD:8553478 | |
| Cellular Component | GO:0030425 | dendrite | Begain | IDA | Rat | PMID:9756850|RGD:1299382 | |
| Cellular Component | GO:0098978 | glutamatergic synapse | Begain | IDA | Mouse | PMID:27785460 | |
| Cellular Component | GO:0098978 | glutamatergic synapse | Begain | IPI | Mouse | PMID:27785460 | |
| Cellular Component | GO:0098978 | glutamatergic synapse | Begain | IMP | Mouse | PMID:27785460 | |
| Cellular Component | GO:0098978 | glutamatergic synapse | Begain | IDA | Rat | PMID:9756850|RGD:1299382 | |
| Cellular Component | GO:0043025 | neuronal cell body | Begain | IDA | Rat | PMID:9756850|RGD:1299382 | |
| Cellular Component | GO:0005634 | nucleus | Begain | IDA | Rat | PMID:12097487|RGD:8553478 | |
| Cellular Component | GO:0098794 | postsynapse | Begain | IDA | Rat | PMID:9756850|RGD:1299382 | |
| Cellular Component | GO:0098793 | presynapse | Begain | IDA | Mouse | PMID:27785460 | |
| Cellular Component | GO:0045202 | synapse | Begain | IDA | Rat | PMID:12097487|RGD:8553478 | |
| Biological Process | GO:0098817 | evoked excitatory postsynaptic potential | Begain | IDA | MGI:MGI:5818151 | Mouse | PMID:27785460 |
| Biological Process | GO:0098962 | regulation of postsynaptic neurotransmitter receptor activity | Begain | IPI | Mouse | PMID:27785460 | |
| Biological Process | GO:0098962 | regulation of postsynaptic neurotransmitter receptor activity | Begain | IMP | Mouse | PMID:27785460 | |
| Biological Process | GO:0098962 | regulation of postsynaptic neurotransmitter receptor activity | Begain | IDA | Mouse | PMID:27785460 |
| EXP Inferred from experiment |
| IDA Inferred from direct assay |
| IEP Inferred from expression pattern |
| IGI Inferred from genetic interaction |
| IMP Inferred from mutant phenotype |
| IPI Inferred from physical interaction |
| HTP Inferred from High Throughput Experiment |
| HDA Inferred from High Throughput Direct Assay |
| HMP Inferred from High Throughput Mutant Phenotype |
| HGI Inferred from High Throughput Genetic Interaction |
| HEP Inferred from High Throughput Expression Pattern |
Mouse Genome Database (MGD), Gene Expression Database (GXD), Mouse Models of Human Cancer database (MMHCdb) (formerly Mouse Tumor Biology (MTB)), Gene Ontology (GO) |
||
|
Citing These Resources Funding Information Warranty Disclaimer, Privacy Notice, Licensing, & Copyright Send questions and comments to User Support. |
last database update 05/05/2026 MGI 6.24 |
|
|
|
||