|
Source |
Alliance of Genome Resources |



| Category | ID | Classification term | Gene | Evidence | Inferred from | Organism | Reference |
|---|---|---|---|---|---|---|---|
| Molecular Function | GO:0005515 | protein binding | ATP6V1H | IPI | UniProtKB:P03406 | Human | PMID:11179428 |
| Molecular Function | GO:0005515 | protein binding | ATP6V1H | IPI | UniProtKB:P03407 | Human | PMID:12032142 |
| Molecular Function | GO:0005515 | protein binding | ATP6V1H | IPI | UniProtKB:Q96CW1 | Human | PMID:12032142 |
| Molecular Function | GO:0005515 | protein binding | ATP6V1H | IPI | UniProtKB:Q92544 | Human | PMID:25659576 |
| Molecular Function | GO:0005515 | protein binding | ATP6V1H | IPI | UniProtKB:O15079 | Human | PMID:32296183 |
| Molecular Function | GO:0005515 | protein binding | ATP6V1H | IPI | UniProtKB:P42772 | Human | PMID:32296183 |
| Molecular Function | GO:0005515 | protein binding | ATP6V1H | IPI | UniProtKB:Q96Q35-2 | Human | PMID:32296183 |
| Molecular Function | GO:0005515 | protein binding | ATP6V1H | IPI | UniProtKB:Q9BZL4 | Human | PMID:32296183 |
| Molecular Function | GO:0005515 | protein binding | ATP6V1H | IPI | UniProtKB:Q9UM82 | Human | PMID:32296183 |
| Molecular Function | GO:0005515 | protein binding | ATP6V1H | IPI | UniProtKB:P42858 | Human | PMID:32814053 |
| Molecular Function | GO:0005515 | protein binding | ATP6V1H | IPI | UniProtKB:Q96IK1-2 | Human | PMID:32814053 |
| Molecular Function | GO:0005515 | protein binding | ATP6V1H | IPI | UniProtKB:P03407 | Human | PMID:9620685 |
| Cellular Component | GO:0070062 | extracellular exosome | ATP6V1H | HDA | Human | PMID:19056867 | |
| Cellular Component | GO:0070062 | extracellular exosome | ATP6V1H | HDA | Human | PMID:19199708 | |
| Cellular Component | GO:0098850 | extrinsic component of synaptic vesicle membrane | Atp6v1h | EXP | Rat | PMID:23622064|RGD:13702180 | |
| Cellular Component | GO:0098850 | extrinsic component of synaptic vesicle membrane | Atp6v1h | IDA | Rat | PMID:23622064|RGD:13702180 | |
| Cellular Component | GO:0005765 | lysosomal membrane | ATP6V1H | HDA | Human | PMID:17897319 | |
| Cellular Component | GO:0016020 | membrane | ATP6V1H | IDA | Human | PMID:33065002 | |
| Cellular Component | GO:0033176 | proton-transporting V-type ATPase complex | Atp6v1h | IDA | Mouse | PMID:12527205 | |
| Cellular Component | GO:1902495 | transmembrane transporter complex | Atp6v1h | IDA | Mouse | PMID:12527205 | |
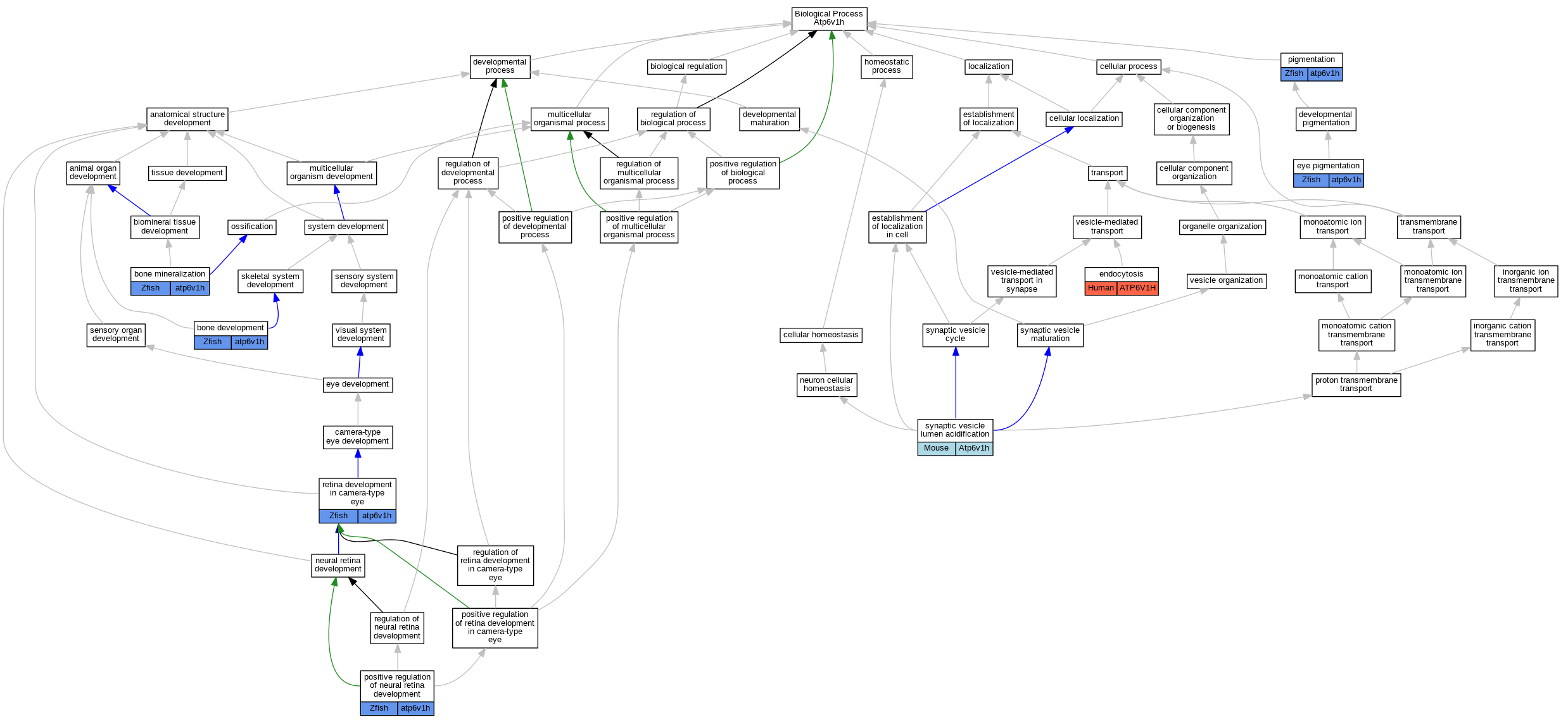
| Biological Process | GO:0060348 | bone development | atp6v1h | IMP | ZFIN:ZDB-GENO-170313-2 | Zfish | PMID:28158191 |
| Biological Process | GO:0030282 | bone mineralization | atp6v1h | IMP | ZFIN:ZDB-GENO-170313-2 | Zfish | PMID:28158191 |
| Biological Process | GO:0006897 | endocytosis | ATP6V1H | IDA | Human | PMID:12032142 | |
| Biological Process | GO:0048069 | eye pigmentation | atp6v1h | IMP | Zfish | PMID:18836173|ZFIN:ZDB-PUB-081008-15 | |
| Biological Process | GO:0043473 | pigmentation | atp6v1h | IMP | ZFIN:ZDB-MRPHLNO-131101-3 | Zfish | PMID:23205854 |
| Biological Process | GO:0061075 | positive regulation of neural retina development | atp6v1h | IMP | Zfish | PMID:18836173|ZFIN:ZDB-PUB-081008-15 | |
| Biological Process | GO:0060041 | retina development in camera-type eye | atp6v1h | IMP | ZFIN:ZDB-GENO-020426-40 | Zfish | PMID:15716491 |
| Biological Process | GO:0097401 | synaptic vesicle lumen acidification | Atp6v1h | IDA | Mouse | PMID:28793259 | |
| Biological Process | GO:0097401 | synaptic vesicle lumen acidification | Atp6v1h | EXP | Mouse | PMID:28793259 | |
| Biological Process | GO:0097401 | synaptic vesicle lumen acidification | Atp6v1h | IMP | Mouse | PMID:28793259 |
| EXP Inferred from experiment |
| IDA Inferred from direct assay |
| IEP Inferred from expression pattern |
| IGI Inferred from genetic interaction |
| IMP Inferred from mutant phenotype |
| IPI Inferred from physical interaction |
| HTP Inferred from High Throughput Experiment |
| HDA Inferred from High Throughput Direct Assay |
| HMP Inferred from High Throughput Mutant Phenotype |
| HGI Inferred from High Throughput Genetic Interaction |
| HEP Inferred from High Throughput Expression Pattern |
Mouse Genome Database (MGD), Gene Expression Database (GXD), Mouse Models of Human Cancer database (MMHCdb) (formerly Mouse Tumor Biology (MTB)), Gene Ontology (GO) |
||
|
Citing These Resources Funding Information Warranty Disclaimer, Privacy Notice, Licensing, & Copyright Send questions and comments to User Support. |
last database update 09/30/2025 MGI 6.24 |
|
|
|
||