|
Source |
Alliance of Genome Resources |



| Category | ID | Classification term | Gene | Evidence | Inferred from | Organism | Reference |
|---|---|---|---|---|---|---|---|
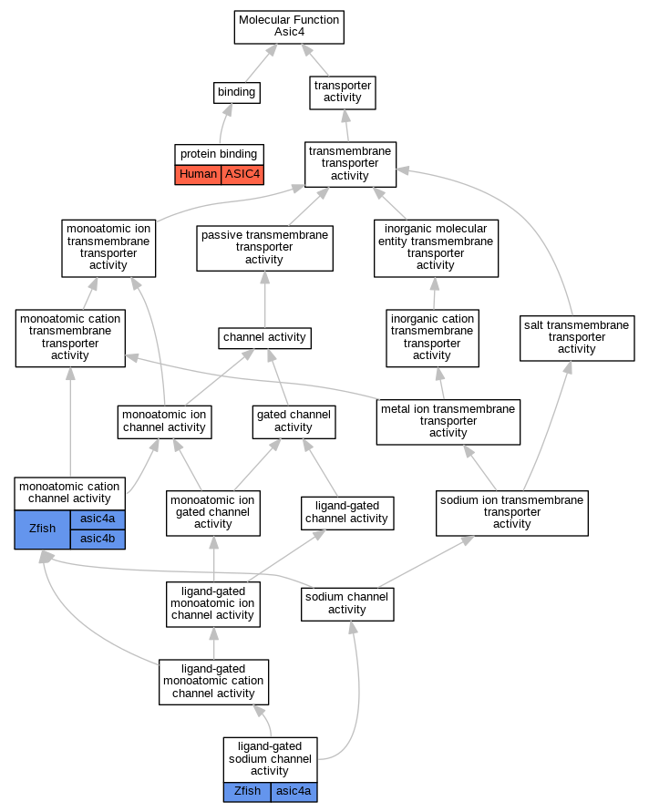
| Molecular Function | GO:0015280 | ligand-gated sodium channel activity | asic4a | IDA | Zfish | PMID:17686779 | |
| Molecular Function | GO:0015280 | ligand-gated sodium channel activity | asic4a | IDA | Zfish | PMID:14970195 | |
| Molecular Function | GO:0005261 | monoatomic cation channel activity | asic4a | IPI | ZFIN:ZDB-GENE-040513-3 | Zfish | PMID:17686779 |
| Molecular Function | GO:0005261 | monoatomic cation channel activity | asic4b | IPI | ZFIN:ZDB-GENE-040513-3 | Zfish | PMID:17686779 |
| Molecular Function | GO:0005515 | protein binding | ASIC4 | IPI | UniProtKB:P32243-2 | Human | PMID:32296183 |
| Cellular Component | GO:0005886 | plasma membrane | asic4a | IDA | Zfish | PMID:14970195 | |
| Cellular Component | GO:0005886 | plasma membrane | asic4a | IPI | ZFIN:ZDB-GENE-040513-3 | Zfish | PMID:17686779 |
| Cellular Component | GO:0005886 | plasma membrane | asic4b | IPI | ZFIN:ZDB-GENE-040513-3 | Zfish | PMID:17686779 |
| Cellular Component | GO:0005886 | plasma membrane | asic4b | IDA | Zfish | PMID:17686779 | |
| Biological Process | GO:0001662 | behavioral fear response | Asic4 | IMP | Mouse | PMID:25828470 | |
| Biological Process | GO:0048545 | response to steroid hormone | asic4b | IEP | Zfish | PMID:28265462 |
| EXP Inferred from experiment |
| IDA Inferred from direct assay |
| IEP Inferred from expression pattern |
| IGI Inferred from genetic interaction |
| IMP Inferred from mutant phenotype |
| IPI Inferred from physical interaction |
| HTP Inferred from High Throughput Experiment |
| HDA Inferred from High Throughput Direct Assay |
| HMP Inferred from High Throughput Mutant Phenotype |
| HGI Inferred from High Throughput Genetic Interaction |
| HEP Inferred from High Throughput Expression Pattern |
Mouse Genome Database (MGD), Gene Expression Database (GXD), Mouse Models of Human Cancer database (MMHCdb) (formerly Mouse Tumor Biology (MTB)), Gene Ontology (GO) |
||
|
Citing These Resources Funding Information Warranty Disclaimer, Privacy Notice, Licensing, & Copyright Send questions and comments to User Support. |
last database update 12/30/2025 MGI 6.24 |
|
|
|
||