|
Source |
Alliance of Genome Resources |



| Category | ID | Classification term | Gene | Evidence | Inferred from | Organism | Reference |
|---|---|---|---|---|---|---|---|
| Molecular Function | GO:0042931 | enterobactin transmembrane transporter activity | Asic3 | IMP | MGI:MGI:2429689 | Mouse | PMID:19590043 |
| Molecular Function | GO:0015280 | ligand-gated sodium channel activity | Asic3 | IDA | Rat | PMID:9261094|RGD:1299543 | |
| Molecular Function | GO:0015280 | ligand-gated sodium channel activity | Asic3 | IMP | Rat | PMID:9261094|RGD:1299543 | |
| Molecular Function | GO:0015280 | ligand-gated sodium channel activity | asic1b | IDA | Zfish | PMID:14970195 | |
| Molecular Function | GO:0005261 | monoatomic cation channel activity | Asic3 | IMP | MGI:MGI:2429689 | Mouse | PMID:11854527 |
| Molecular Function | GO:0005261 | monoatomic cation channel activity | Asic3 | IDA | Mouse | PMID:11854527 | |
| Molecular Function | GO:0005515 | protein binding | Asic3 | IPI | RGD:620380 | Rat | PMID:11457882|RGD:634171 |
| Molecular Function | GO:0005515 | protein binding | Asic3 | IPI | UniProtKB:Q63ZW7-3 | Rat | PMID:11872753|RGD:8554589 |
| Molecular Function | GO:0005515 | protein binding | Asic3 | IPI | RGD:708538|RGD:620380 | Rat | PMID:16234233|RGD:1581392 |
| Molecular Function | GO:0005515 | protein binding | Asic3 | IPI | UniProtKB:Q920G2 | Rat | PMID:16234233|RGD:1581392 |
| Molecular Function | GO:0005515 | protein binding | Asic3 | IPI | UniProtKB:Q9JJ19 | Rat | PMID:16234233|RGD:1581392 |
| Molecular Function | GO:0005515 | protein binding | Asic3 | IPI | UniProtKB:D4A100 | Rat | PMID:17167420|RGD:13432298 |
| Molecular Function | GO:0005515 | protein binding | Asic3 | IPI | UniProtKB:P54116 | Rat | PMID:22850675|RGD:8553778 |
| Cellular Component | GO:0048471 | perinuclear region of cytoplasm | Asic3 | IDA | Rat | PMID:16234233|RGD:1581392 | |
| Cellular Component | GO:0005886 | plasma membrane | Asic3 | IDA | Mouse | PMID:11854527 | |
| Cellular Component | GO:0005886 | plasma membrane | Asic3 | IDA | Rat | PMID:16234233|RGD:1581392 | |
| Cellular Component | GO:0005886 | plasma membrane | Asic3 | IDA | Rat | PMID:9261094|RGD:1299543 | |
| Cellular Component | GO:0005886 | plasma membrane | asic1b | IDA | Zfish | PMID:14970195 | |
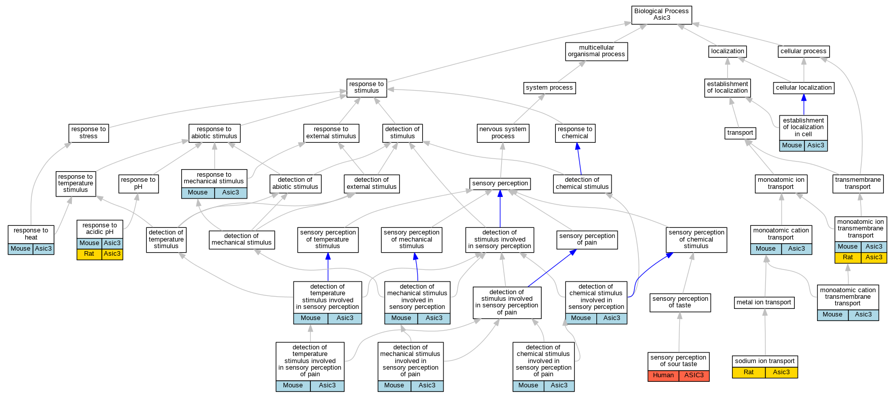
| Biological Process | GO:0050907 | detection of chemical stimulus involved in sensory perception | Asic3 | IMP | MGI:MGI:2429689 | Mouse | PMID:11754838 |
| Biological Process | GO:0050968 | detection of chemical stimulus involved in sensory perception of pain | Asic3 | IMP | MGI:MGI:2451051 | Mouse | PMID:12060708 |
| Biological Process | GO:0050968 | detection of chemical stimulus involved in sensory perception of pain | Asic3 | IMP | MGI:MGI:2429689 | Mouse | PMID:11754838 |
| Biological Process | GO:0050974 | detection of mechanical stimulus involved in sensory perception | Asic3 | IMP | MGI:MGI:2429689 | Mouse | PMID:11754838 |
| Biological Process | GO:0050966 | detection of mechanical stimulus involved in sensory perception of pain | Asic3 | IMP | MGI:MGI:2451051 | Mouse | PMID:12060708 |
| Biological Process | GO:0050966 | detection of mechanical stimulus involved in sensory perception of pain | Asic3 | IMP | MGI:MGI:2429689 | Mouse | PMID:11754838 |
| Biological Process | GO:0050961 | detection of temperature stimulus involved in sensory perception | Asic3 | IMP | MGI:MGI:2429689 | Mouse | PMID:11754838 |
| Biological Process | GO:0050965 | detection of temperature stimulus involved in sensory perception of pain | Asic3 | IMP | MGI:MGI:2451051 | Mouse | PMID:12060708 |
| Biological Process | GO:0051649 | establishment of localization in cell | Asic3 | IMP | MGI:MGI:2429689 | Mouse | PMID:19590043 |
| Biological Process | GO:0098655 | monoatomic cation transmembrane transport | Asic3 | IMP | MGI:MGI:2429689 | Mouse | MGI:MGI:2158965|PMID:11854527 |
| Biological Process | GO:0006812 | monoatomic cation transport | Asic3 | IDA | Mouse | PMID:11854527 | |
| Biological Process | GO:0006812 | monoatomic cation transport | Asic3 | IMP | MGI:MGI:2429689 | Mouse | PMID:11854527 |
| Biological Process | GO:0034220 | monoatomic ion transmembrane transport | Asic3 | IMP | MGI:MGI:2429689 | Mouse | PMID:19590043 |
| Biological Process | GO:0034220 | monoatomic ion transmembrane transport | Asic3 | IDA | Rat | PMID:16234233|RGD:1581392 | |
| Biological Process | GO:0010447 | response to acidic pH | Asic3 | IMP | MGI:MGI:2451051 | Mouse | PMID:12060708 |
| Biological Process | GO:0010447 | response to acidic pH | Asic3 | IDA | Mouse | PMID:11854527 | |
| Biological Process | GO:0010447 | response to acidic pH | Asic3 | IMP | MGI:MGI:2429689 | Mouse | PMID:11754838 |
| Biological Process | GO:0010447 | response to acidic pH | Asic3 | IMP | MGI:MGI:2429689 | Mouse | PMID:11854527 |
| Biological Process | GO:0010447 | response to acidic pH | Asic3 | IDA | Rat | PMID:9261094|RGD:1299543 | |
| Biological Process | GO:0009408 | response to heat | Asic3 | IMP | MGI:MGI:2451051 | Mouse | PMID:12060708 |
| Biological Process | GO:0009408 | response to heat | Asic3 | IMP | MGI:MGI:2429689 | Mouse | PMID:11754838 |
| Biological Process | GO:0009612 | response to mechanical stimulus | Asic3 | IMP | MGI:MGI:2429689 | Mouse | PMID:11754838 |
| Biological Process | GO:0009612 | response to mechanical stimulus | Asic3 | IMP | MGI:MGI:2451051 | Mouse | PMID:12060708 |
| Biological Process | GO:0050915 | sensory perception of sour taste | ASIC3 | IMP | Human | PMID:19812697 | |
| Biological Process | GO:0006814 | sodium ion transport | Asic3 | IDA | Rat | PMID:9261094|RGD:1299543 | |
| Biological Process | GO:0006814 | sodium ion transport | Asic3 | IMP | Rat | PMID:9261094|RGD:1299543 |
| EXP Inferred from experiment |
| IDA Inferred from direct assay |
| IEP Inferred from expression pattern |
| IGI Inferred from genetic interaction |
| IMP Inferred from mutant phenotype |
| IPI Inferred from physical interaction |
| HTP Inferred from High Throughput Experiment |
| HDA Inferred from High Throughput Direct Assay |
| HMP Inferred from High Throughput Mutant Phenotype |
| HGI Inferred from High Throughput Genetic Interaction |
| HEP Inferred from High Throughput Expression Pattern |
Mouse Genome Database (MGD), Gene Expression Database (GXD), Mouse Models of Human Cancer database (MMHCdb) (formerly Mouse Tumor Biology (MTB)), Gene Ontology (GO) |
||
|
Citing These Resources Funding Information Warranty Disclaimer, Privacy Notice, Licensing, & Copyright Send questions and comments to User Support. |
last database update 09/30/2025 MGI 6.24 |
|
|
|
||