|
Source |
Alliance of Genome Resources |



| Category | ID | Classification term | Gene | Evidence | Inferred from | Organism | Reference |
|---|---|---|---|---|---|---|---|
| Molecular Function | GO:0005085 | guanyl-nucleotide exchange factor activity | ARHGEF18 | IDA | Human | PMID:14512443 | |
| Molecular Function | GO:0005515 | protein binding | ARHGEF18 | IPI | UniProtKB:Q0VF96 | Human | PMID:25753039 |
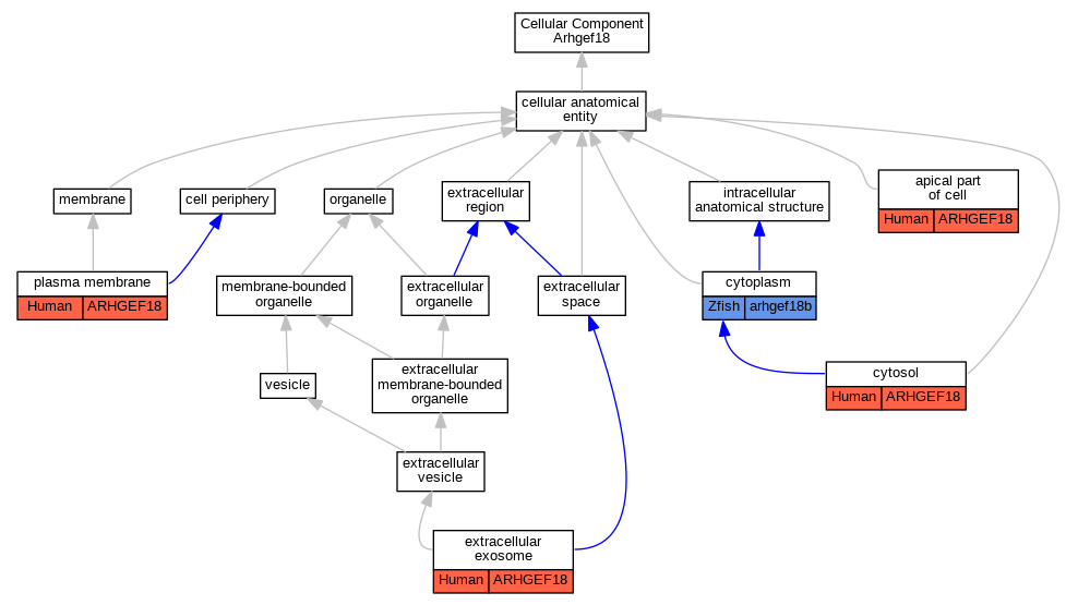
| Cellular Component | GO:0045177 | apical part of cell | ARHGEF18 | IDA | Human | PMID:22006950 | |
| Cellular Component | GO:0005737 | cytoplasm | arhgef18b | IDA | Zfish | PMID:25139857 | |
| Cellular Component | GO:0005829 | cytosol | ARHGEF18 | IDA | Human | GO_REF:0000052 | |
| Cellular Component | GO:0005829 | cytosol | ARHGEF18 | IDA | Human | GO_REF:0000052 | |
| Cellular Component | GO:0070062 | extracellular exosome | ARHGEF18 | HDA | Human | PMID:18570454 | |
| Cellular Component | GO:0005886 | plasma membrane | ARHGEF18 | IDA | Human | GO_REF:0000052 | |
| Biological Process | GO:0030036 | actin cytoskeleton organization | ARHGEF18 | IDA | Human | PMID:14512443 | |
| Biological Process | GO:0003341 | cilium movement | arhgef18b | IMP | ZFIN:ZDB-MRPHLNO-141110-3 | Zfish | PMID:25139857 |
| Biological Process | GO:0051497 | negative regulation of stress fiber assembly | ARHGEF18 | IMP | Human | PMID:25753039 | |
| Biological Process | GO:0150105 | protein localization to cell-cell junction | ARHGEF18 | IMP | UniProtKB:P18206 | Human | PMID:25753039 |
| Biological Process | GO:0008360 | regulation of cell shape | ARHGEF18 | IDA | Human | PMID:14512443 | |
| Biological Process | GO:0007264 | small GTPase mediated signal transduction | ARHGEF18 | IDA | Human | PMID:14512443 |
| EXP Inferred from experiment |
| IDA Inferred from direct assay |
| IEP Inferred from expression pattern |
| IGI Inferred from genetic interaction |
| IMP Inferred from mutant phenotype |
| IPI Inferred from physical interaction |
| HTP Inferred from High Throughput Experiment |
| HDA Inferred from High Throughput Direct Assay |
| HMP Inferred from High Throughput Mutant Phenotype |
| HGI Inferred from High Throughput Genetic Interaction |
| HEP Inferred from High Throughput Expression Pattern |
Mouse Genome Database (MGD), Gene Expression Database (GXD), Mouse Models of Human Cancer database (MMHCdb) (formerly Mouse Tumor Biology (MTB)), Gene Ontology (GO) |
||
|
Citing These Resources Funding Information Warranty Disclaimer, Privacy Notice, Licensing, & Copyright Send questions and comments to User Support. |
last database update 10/07/2025 MGI 6.24 |
|
|
|
||