|
Source |
Alliance of Genome Resources |



| Category | ID | Classification term | Gene | Evidence | Inferred from | Organism | Reference |
|---|---|---|---|---|---|---|---|
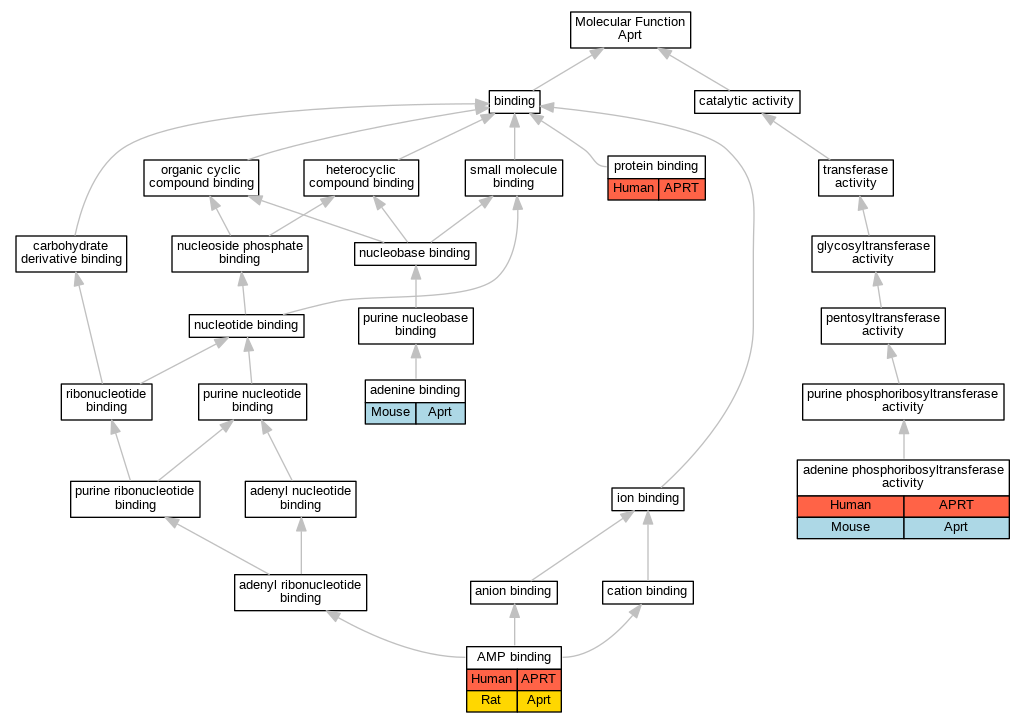
| Molecular Function | GO:0002055 | adenine binding | Aprt | IDA | Mouse | PMID:9218001 | |
| Molecular Function | GO:0003999 | adenine phosphoribosyltransferase activity | APRT | IDA | Human | PMID:15196008 | |
| Molecular Function | GO:0003999 | adenine phosphoribosyltransferase activity | Aprt | IMP | MGI:MGI:2654615 | Mouse | PMID:9776749 |
| Molecular Function | GO:0003999 | adenine phosphoribosyltransferase activity | Aprt | IDA | Mouse | PMID:6307822 | |
| Molecular Function | GO:0003999 | adenine phosphoribosyltransferase activity | Aprt | IMP | MGI:MGI:2429961 | Mouse | PMID:8864750 |
| Molecular Function | GO:0003999 | adenine phosphoribosyltransferase activity | Aprt | IDA | Mouse | PMID:718989 | |
| Molecular Function | GO:0003999 | adenine phosphoribosyltransferase activity | Aprt | IMP | MGI:MGI:1857278 | Mouse | PMID:8894695 |
| Molecular Function | GO:0003999 | adenine phosphoribosyltransferase activity | Aprt | IMP | MGI:MGI:1857278 | Mouse | PMID:8643571 |
| Molecular Function | GO:0003999 | adenine phosphoribosyltransferase activity | Aprt | IMP | Mouse | PMID:8485579 | |
| Molecular Function | GO:0003999 | adenine phosphoribosyltransferase activity | Aprt | IDA | Mouse | PMID:1235912 | |
| Molecular Function | GO:0003999 | adenine phosphoribosyltransferase activity | Aprt | IGI | MGI:MGI:96217 | Mouse | PMID:8485579 |
| Molecular Function | GO:0003999 | adenine phosphoribosyltransferase activity | Aprt | IDA | Mouse | PMID:7444718 | |
| Molecular Function | GO:0003999 | adenine phosphoribosyltransferase activity | Aprt | IDA | Mouse | PMID:7323947 | |
| Molecular Function | GO:0003999 | adenine phosphoribosyltransferase activity | Aprt | IDA | Mouse | PMID:198184 | |
| Molecular Function | GO:0016208 | AMP binding | APRT | IDA | Human | PMID:15196008 | |
| Molecular Function | GO:0016208 | AMP binding | Aprt | IDA | Rat | PMID:748918|RGD:1599205 | |
| Molecular Function | GO:0005515 | protein binding | APRT | IPI | UniProtKB:Q6DKK2 | Human | PMID:32296183 |
| Molecular Function | GO:0005515 | protein binding | APRT | IPI | UniProtKB:Q7Z699 | Human | PMID:32814053 |
| Cellular Component | GO:0005829 | cytosol | APRT | IDA | Human | GO_REF:0000052 | |
| Cellular Component | GO:0005829 | cytosol | Aprt | IDA | Mouse | PMID:718989 | |
| Cellular Component | GO:0070062 | extracellular exosome | APRT | HDA | Human | PMID:19056867 | |
| Cellular Component | GO:0070062 | extracellular exosome | APRT | HDA | Human | PMID:20458337 | |
| Cellular Component | GO:0070062 | extracellular exosome | APRT | HDA | Human | PMID:23533145 | |
| Cellular Component | GO:0005654 | nucleoplasm | APRT | IDA | Human | GO_REF:0000052 | |
| Biological Process | GO:0046083 | adenine metabolic process | Aprt | IGI | MGI:MGI:96217 | Mouse | PMID:8894695 |
| Biological Process | GO:0046083 | adenine metabolic process | Aprt | IMP | MGI:MGI:1857278 | Mouse | PMID:8643571 |
| Biological Process | GO:0046083 | adenine metabolic process | Aprt | IMP | MGI:MGI:1857278 | Mouse | PMID:8894695 |
| Biological Process | GO:0044209 | AMP salvage | Aprt | IMP | MGI:MGI:2429961 | Mouse | PMID:8864750 |
| Biological Process | GO:0044209 | AMP salvage | Aprt | IMP | MGI:MGI:2654615 | Mouse | PMID:9776749 |
| Biological Process | GO:0044209 | AMP salvage | Aprt | IDA | Mouse | PMID:718989 | |
| Biological Process | GO:0032869 | cellular response to insulin stimulus | Aprt | IEP | Rat | PMID:2185659|RGD:2316798 | |
| Biological Process | GO:0032263 | GMP salvage | Aprt | IDA | Mouse | PMID:718989 | |
| Biological Process | GO:0007625 | grooming behavior | Aprt | IGI | MGI:MGI:96217 | Mouse | PMID:8485579 |
| Biological Process | GO:0032264 | IMP salvage | Aprt | IMP | MGI:MGI:2654615 | Mouse | PMID:9776749 |
| Biological Process | GO:0007595 | lactation | Aprt | IDA | Rat | PMID:2451510|RGD:1599204 | |
| Biological Process | GO:0006166 | purine ribonucleoside salvage | Aprt | IMP | Mouse | PMID:8485579 | |
| Biological Process | GO:0006166 | purine ribonucleoside salvage | Aprt | IGI | MGI:MGI:96217 | Mouse | PMID:8485579 |
| EXP Inferred from experiment |
| IDA Inferred from direct assay |
| IEP Inferred from expression pattern |
| IGI Inferred from genetic interaction |
| IMP Inferred from mutant phenotype |
| IPI Inferred from physical interaction |
| HTP Inferred from High Throughput Experiment |
| HDA Inferred from High Throughput Direct Assay |
| HMP Inferred from High Throughput Mutant Phenotype |
| HGI Inferred from High Throughput Genetic Interaction |
| HEP Inferred from High Throughput Expression Pattern |
Mouse Genome Database (MGD), Gene Expression Database (GXD), Mouse Models of Human Cancer database (MMHCdb) (formerly Mouse Tumor Biology (MTB)), Gene Ontology (GO) |
||
|
Citing These Resources Funding Information Warranty Disclaimer, Privacy Notice, Licensing, & Copyright Send questions and comments to User Support. |
last database update 12/30/2025 MGI 6.24 |
|
|
|
||