|
Source |
Alliance of Genome Resources |



| Category | ID | Classification term | Gene | Evidence | Inferred from | Organism | Reference |
|---|---|---|---|---|---|---|---|
| Molecular Function | GO:0005515 | protein binding | AP2S1 | IPI | UniProtKB:Q6PD74 | Human | PMID:25416956 |
| Molecular Function | GO:0005515 | protein binding | AP2S1 | IPI | UniProtKB:Q6PD74 | Human | PMID:28514442 |
| Molecular Function | GO:0005515 | protein binding | AP2S1 | IPI | UniProtKB:Q6PD74 | Human | PMID:29892012 |
| Molecular Function | GO:0005515 | protein binding | AP2S1 | IPI | UniProtKB:Q6PD74 | Human | PMID:32296183 |
| Molecular Function | GO:0005515 | protein binding | Ap2s1 | IPI | UniProtKB:P18484,UniProtKB:P63010,UniProtKB:P84092 | Mouse | MGI:MGI:5882913|PMID:12086608 |
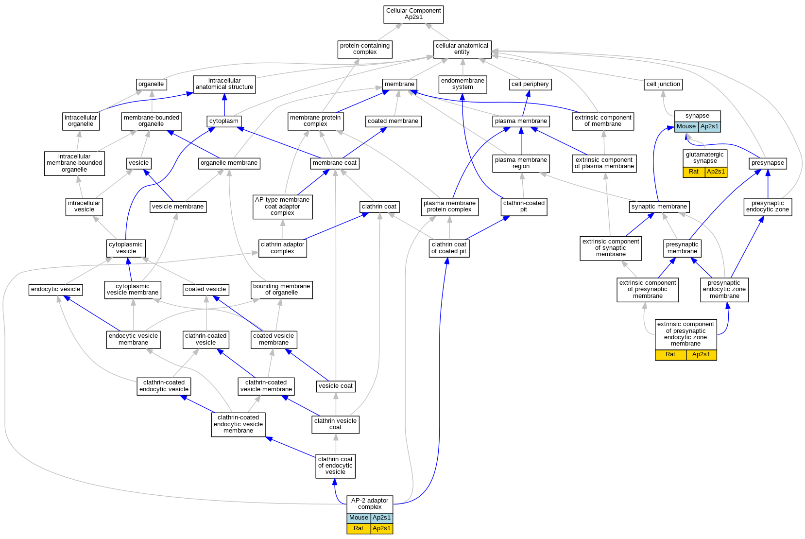
| Cellular Component | GO:0030122 | AP-2 adaptor complex | Ap2s1 | IDA | Mouse | MGI:MGI:5882913|PMID:12086608 | |
| Cellular Component | GO:0030122 | AP-2 adaptor complex | Ap2s1 | IDA | Rat | PMID:7593184|RGD:2306270 | |
| Cellular Component | GO:0030122 | AP-2 adaptor complex | Ap2s1 | IDA | Rat | PMID:2040623|RGD:727584 | |
| Cellular Component | GO:0098894 | extrinsic component of presynaptic endocytic zone membrane | Ap2s1 | IDA | Rat | PMID:8682861|RGD:155230785 | |
| Cellular Component | GO:0098978 | glutamatergic synapse | Ap2s1 | EXP | Rat | PMID:17289840|RGD:13432317 | |
| Cellular Component | GO:0098978 | glutamatergic synapse | Ap2s1 | IDA | Rat | PMID:17289840|RGD:13432317 | |
| Cellular Component | GO:0098978 | glutamatergic synapse | Ap2s1 | IMP | Rat | PMID:17289840|RGD:13432317 | |
| Cellular Component | GO:0045202 | synapse | Ap2s1 | IDA | Mouse | PMID:25211037 | |
| Cellular Component | GO:0045202 | synapse | Ap2s1 | EXP | Mouse | PMID:25211037 | |
| Biological Process | GO:0046959 | habituation | ap2s1 | IMP | ZFIN:ZDB-GENO-150701-2 | Zfish | PMID:25754827 |
| Biological Process | GO:0098884 | postsynaptic neurotransmitter receptor internalization | Ap2s1 | EXP | Rat | PMID:17289840|RGD:13432317 | |
| Biological Process | GO:0098884 | postsynaptic neurotransmitter receptor internalization | Ap2s1 | IDA | Rat | PMID:17289840|RGD:13432317 | |
| Biological Process | GO:0098884 | postsynaptic neurotransmitter receptor internalization | Ap2s1 | IMP | Rat | PMID:17289840|RGD:13432317 | |
| Biological Process | GO:0048488 | synaptic vesicle endocytosis | AP2S1 | IDA | Human | PMID:11102472 | |
| Biological Process | GO:0048488 | synaptic vesicle endocytosis | AP2S1 | IMP | Human | PMID:11102472 |
| EXP Inferred from experiment |
| IDA Inferred from direct assay |
| IEP Inferred from expression pattern |
| IGI Inferred from genetic interaction |
| IMP Inferred from mutant phenotype |
| IPI Inferred from physical interaction |
| HTP Inferred from High Throughput Experiment |
| HDA Inferred from High Throughput Direct Assay |
| HMP Inferred from High Throughput Mutant Phenotype |
| HGI Inferred from High Throughput Genetic Interaction |
| HEP Inferred from High Throughput Expression Pattern |
Mouse Genome Database (MGD), Gene Expression Database (GXD), Mouse Models of Human Cancer database (MMHCdb) (formerly Mouse Tumor Biology (MTB)), Gene Ontology (GO) |
||
|
Citing These Resources Funding Information Warranty Disclaimer, Privacy Notice, Licensing, & Copyright Send questions and comments to User Support. |
last database update 05/05/2026 MGI 6.24 |
|
|
|
||