|
Source |
Alliance of Genome Resources |



| Category | ID | Classification term | Gene | Evidence | Inferred from | Organism | Reference |
|---|---|---|---|---|---|---|---|
| Molecular Function | GO:0035650 | AP-1 adaptor complex binding | AP1AR | IDA | Human | PMID:19706427 | |
| Molecular Function | GO:0019894 | kinesin binding | AP1AR | IDA | Human | PMID:19706427 | |
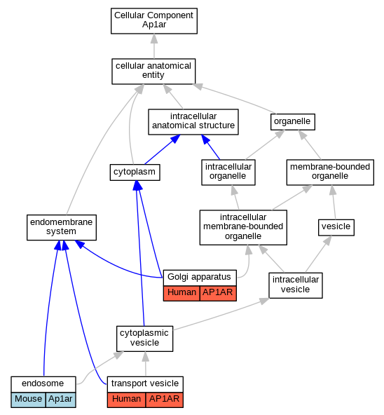
| Cellular Component | GO:0005768 | endosome | Ap1ar | IDA | Mouse | PMID:22689987 | |
| Cellular Component | GO:0005794 | Golgi apparatus | AP1AR | IDA | Human | GO_REF:0000052 | |
| Cellular Component | GO:0030133 | transport vesicle | AP1AR | IDA | Human | GO_REF:0000054 | |
| Biological Process | GO:2000146 | negative regulation of cell motility | Ap1ar | IMP | Mouse | PMID:22689987 | |
| Biological Process | GO:0001920 | negative regulation of receptor recycling | AP1AR | IMP | Human | PMID:19706427 | |
| Biological Process | GO:1900025 | negative regulation of substrate adhesion-dependent cell spreading | AP1AR | IMP | Human | PMID:22689987 | |
| Biological Process | GO:1900025 | negative regulation of substrate adhesion-dependent cell spreading | Ap1ar | IMP | Mouse | PMID:22689987 | |
| Biological Process | GO:1900025 | negative regulation of substrate adhesion-dependent cell spreading | Ap1ar | IMP | MGI:MGI:5439984 | Mouse | PMID:22689987 |
| Biological Process | GO:0008104 | protein localization | Ap1ar | IMP | MGI:MGI:5439984 | Mouse | PMID:22689987 |
| Biological Process | GO:0034315 | regulation of Arp2/3 complex-mediated actin nucleation | Ap1ar | IMP | Mouse | PMID:22689987 | |
| Biological Process | GO:0034315 | regulation of Arp2/3 complex-mediated actin nucleation | Ap1ar | IGI | MGI:MGI:1923959 | Mouse | PMID:22689987 |
| Biological Process | GO:0034446 | substrate adhesion-dependent cell spreading | Ap1ar | IMP | MGI:MGI:5439984 | Mouse | PMID:22689987 |
| Biological Process | GO:0048203 | vesicle targeting, trans-Golgi to endosome | AP1AR | IDA | Human | PMID:19706427 |
| EXP Inferred from experiment |
| IDA Inferred from direct assay |
| IEP Inferred from expression pattern |
| IGI Inferred from genetic interaction |
| IMP Inferred from mutant phenotype |
| IPI Inferred from physical interaction |
| HTP Inferred from High Throughput Experiment |
| HDA Inferred from High Throughput Direct Assay |
| HMP Inferred from High Throughput Mutant Phenotype |
| HGI Inferred from High Throughput Genetic Interaction |
| HEP Inferred from High Throughput Expression Pattern |
Mouse Genome Database (MGD), Gene Expression Database (GXD), Mouse Models of Human Cancer database (MMHCdb) (formerly Mouse Tumor Biology (MTB)), Gene Ontology (GO) |
||
|
Citing These Resources Funding Information Warranty Disclaimer, Privacy Notice, Licensing, & Copyright Send questions and comments to User Support. |
last database update 09/30/2025 MGI 6.24 |
|
|
|
||