|
Source |
Alliance of Genome Resources |



| Category | ID | Classification term | Gene | Evidence | Inferred from | Organism | Reference |
|---|---|---|---|---|---|---|---|
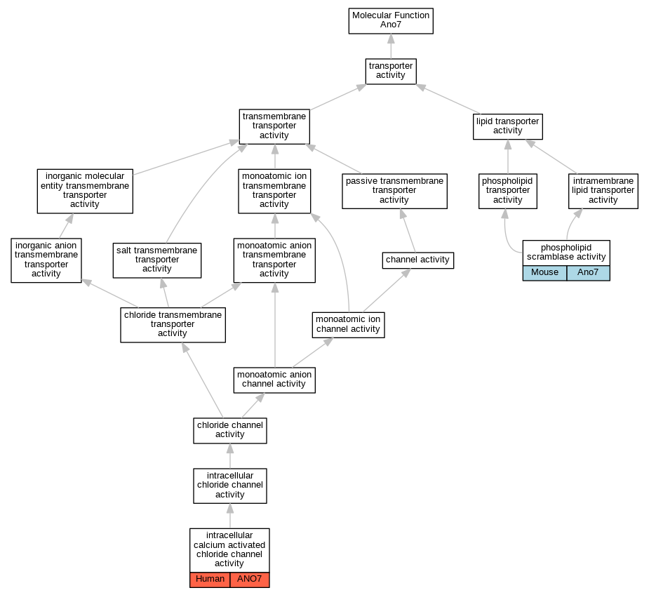
| Molecular Function | GO:0005229 | intracellular calcium activated chloride channel activity | ANO7 | IDA | Human | PMID:22946059 | |
| Molecular Function | GO:0017128 | phospholipid scramblase activity | Ano7 | IDA | Mouse | PMID:23532839 | |
| Cellular Component | GO:0005783 | endoplasmic reticulum | ANO7 | IDA | Human | PMID:22075693 | |
| Cellular Component | GO:0005622 | intracellular anatomical structure | Ano7 | IDA | Mouse | PMID:20056604 | |
| Cellular Component | GO:0005886 | plasma membrane | ANO7 | IDA | Human | PMID:14981236 | |
| Cellular Component | GO:0005886 | plasma membrane | ANO7 | IDA | Human | PMID:22946059 | |
| Biological Process | GO:0061591 | calcium activated galactosylceramide scrambling | Ano7 | IDA | Mouse | PMID:23532839 | |
| Biological Process | GO:0061590 | calcium activated phosphatidylcholine scrambling | Ano7 | IDA | Mouse | PMID:23532839 | |
| Biological Process | GO:0061589 | calcium activated phosphatidylserine scrambling | Ano7 | IDA | Mouse | PMID:23532839 | |
| Biological Process | GO:0006821 | chloride transport | ANO7 | IDA | Human | PMID:22946059 | |
| Biological Process | GO:0051649 | establishment of localization in cell | Ano7 | IDA | Mouse | PMID:23532839 |
| EXP Inferred from experiment |
| IDA Inferred from direct assay |
| IEP Inferred from expression pattern |
| IGI Inferred from genetic interaction |
| IMP Inferred from mutant phenotype |
| IPI Inferred from physical interaction |
| HTP Inferred from High Throughput Experiment |
| HDA Inferred from High Throughput Direct Assay |
| HMP Inferred from High Throughput Mutant Phenotype |
| HGI Inferred from High Throughput Genetic Interaction |
| HEP Inferred from High Throughput Expression Pattern |
Mouse Genome Database (MGD), Gene Expression Database (GXD), Mouse Models of Human Cancer database (MMHCdb) (formerly Mouse Tumor Biology (MTB)), Gene Ontology (GO) |
||
|
Citing These Resources Funding Information Warranty Disclaimer, Privacy Notice, Licensing, & Copyright Send questions and comments to User Support. |
last database update 09/30/2025 MGI 6.24 |
|
|
|
||