|
Source |
Alliance of Genome Resources |



| Category | ID | Classification term | Gene | Evidence | Inferred from | Organism | Reference |
|---|---|---|---|---|---|---|---|
| Molecular Function | GO:0005515 | protein binding | AMTN | IPI | UniProtKB:Q8IXL6 | Human | PMID:25789606 |
| Molecular Function | GO:0005515 | protein binding | AMTN | IPI | UniProtKB:P46379-2 | Human | PMID:32296183 |
| Cellular Component | GO:0005604 | basement membrane | Amtn | IDA | Mouse | MGI:MGI:3696589|PMID:16787391 | |
| Cellular Component | GO:0005604 | basement membrane | Amtn | IDA | Rat | PMID:16787391|RGD:2304068 | |
| Cellular Component | GO:0005911 | cell-cell junction | Amtn | IDA | Mouse | MGI:MGI:3696589|PMID:16787391 | |
| Cellular Component | GO:0005911 | cell-cell junction | Amtn | IDA | Rat | PMID:16787391|RGD:2304068 | |
| Cellular Component | GO:0031012 | extracellular matrix | Amtn | IMP | Mouse | MGI:MGI:3617591|PMID:16304441 | |
| Cellular Component | GO:0031012 | extracellular matrix | Amtn | IDA | Rat | PMID:16787391|RGD:2304068 | |
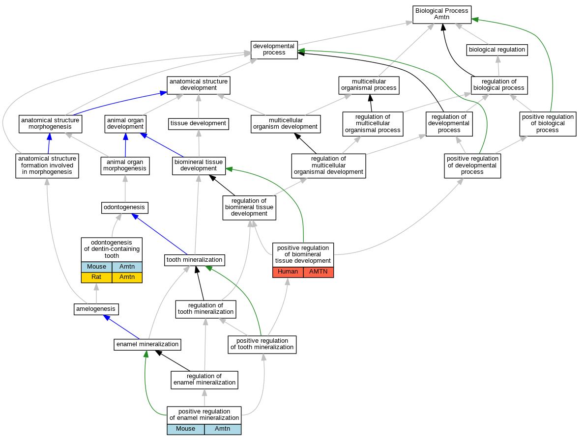
| Biological Process | GO:0042475 | odontogenesis of dentin-containing tooth | Amtn | IEP | Mouse | MGI:MGI:3617591|PMID:16304441 | |
| Biological Process | GO:0042475 | odontogenesis of dentin-containing tooth | Amtn | IEP | Rat | PMID:16674676|RGD:8554564 | |
| Biological Process | GO:0042475 | odontogenesis of dentin-containing tooth | Amtn | IEP | Rat | PMID:16787391|RGD:2304068 | |
| Biological Process | GO:0070169 | positive regulation of biomineral tissue development | AMTN | IDA | Human | PMID:25407797 | |
| Biological Process | GO:0070175 | positive regulation of enamel mineralization | Amtn | IMP | Mouse | MGI:MGI:5613837|PMID:25407797 |
| EXP Inferred from experiment |
| IDA Inferred from direct assay |
| IEP Inferred from expression pattern |
| IGI Inferred from genetic interaction |
| IMP Inferred from mutant phenotype |
| IPI Inferred from physical interaction |
| HTP Inferred from High Throughput Experiment |
| HDA Inferred from High Throughput Direct Assay |
| HMP Inferred from High Throughput Mutant Phenotype |
| HGI Inferred from High Throughput Genetic Interaction |
| HEP Inferred from High Throughput Expression Pattern |
Mouse Genome Database (MGD), Gene Expression Database (GXD), Mouse Models of Human Cancer database (MMHCdb) (formerly Mouse Tumor Biology (MTB)), Gene Ontology (GO) |
||
|
Citing These Resources Funding Information Warranty Disclaimer, Privacy Notice, Licensing, & Copyright Send questions and comments to User Support. |
last database update 12/30/2025 MGI 6.24 |
|
|
|
||