|
Source |
Alliance of Genome Resources |



| Category | ID | Classification term | Gene | Evidence | Inferred from | Organism | Reference |
|---|---|---|---|---|---|---|---|
| Molecular Function | GO:0008106 | alcohol dehydrogenase (NADP+) activity | AKR1B10 | IDA | Human | PMID:19013440 | |
| Molecular Function | GO:0004032 | alditol:NADP+ 1-oxidoreductase activity | Akr1b10 | IDA | Rat | PMID:20709016|RGD:6903952 | |
| Molecular Function | GO:0045550 | geranylgeranyl reductase activity | AKR1B10 | IDA | Human | PMID:21187079 | |
| Molecular Function | GO:0047718 | indanol dehydrogenase activity | AKR1B10 | IDA | Human | PMID:20837989 | |
| Molecular Function | GO:0070401 | NADP+ binding | Akr1b10 | IDA | Rat | PMID:20709016|RGD:6903952 | |
| Molecular Function | GO:0052650 | NADP-retinol dehydrogenase activity | AKR1B10 | IDA | Human | PMID:12732097 | |
| Molecular Function | GO:0052650 | NADP-retinol dehydrogenase activity | Akr1b10 | IDA | Rat | PMID:20709016|RGD:6903952 | |
| Molecular Function | GO:0070402 | NADPH binding | Akr1b10 | IDA | Rat | PMID:20709016|RGD:6903952 | |
| Molecular Function | GO:0005515 | protein binding | AKR1B10 | IPI | UniProtKB:Q13085 | Human | PMID:18056116 |
| Molecular Function | GO:0005515 | protein binding | AKR1B10 | IPI | UniProtKB:Q9NYB0 | Human | PMID:21044950 |
| Molecular Function | GO:0016918 | retinal binding | Akr1b10 | IDA | Rat | PMID:20709016|RGD:6903952 | |
| Molecular Function | GO:0001758 | retinal dehydrogenase activity | AKR1B10 | IDA | Human | PMID:21851338 | |
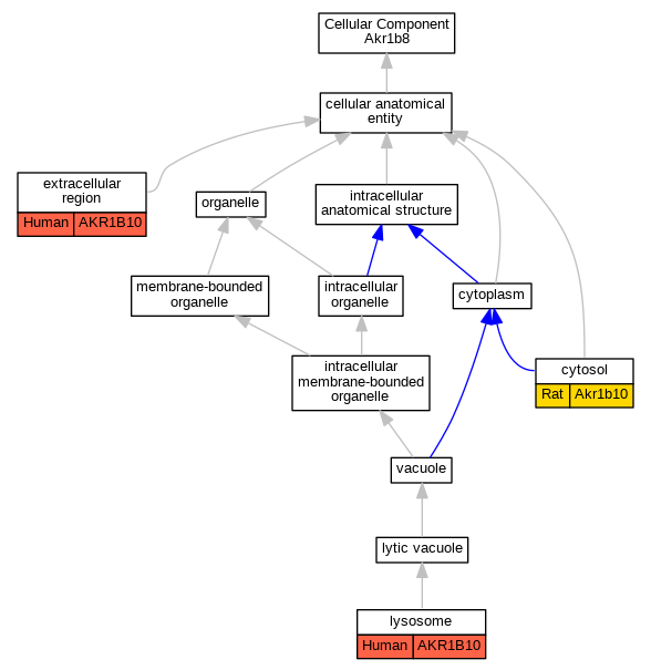
| Cellular Component | GO:0005829 | cytosol | Akr1b10 | IDA | Rat | PMID:20709016|RGD:6903952 | |
| Cellular Component | GO:0005576 | extracellular region | AKR1B10 | IDA | Human | PMID:21585341 | |
| Cellular Component | GO:0005764 | lysosome | AKR1B10 | IDA | Human | PMID:21585341 | |
| Biological Process | GO:0110095 | cellular detoxification of aldehyde | AKR1B10 | IDA | Human | PMID:19013440 | |
| Biological Process | GO:0110095 | cellular detoxification of aldehyde | AKR1B10 | IDA | Human | PMID:19563777 | |
| Biological Process | GO:0044597 | daunorubicin metabolic process | AKR1B10 | IMP | Human | PMID:20837989 | |
| Biological Process | GO:0044598 | doxorubicin metabolic process | AKR1B10 | IMP | Human | PMID:20837989 | |
| Biological Process | GO:0016488 | farnesol catabolic process | AKR1B10 | IDA | Human | PMID:21187079 | |
| Biological Process | GO:0019751 | polyol metabolic process | Akr1b10 | IDA | Rat | PMID:20709016|RGD:6903952 | |
| Biological Process | GO:0042574 | retinal metabolic process | Akr1b10 | IDA | Rat | PMID:20709016|RGD:6903952 | |
| Biological Process | GO:0001523 | retinoid metabolic process | AKR1B10 | IDA | Human | PMID:12732097 | |
| Biological Process | GO:0042572 | retinol metabolic process | Akr1b10 | IDA | Rat | PMID:20709016|RGD:6903952 |
| EXP Inferred from experiment |
| IDA Inferred from direct assay |
| IEP Inferred from expression pattern |
| IGI Inferred from genetic interaction |
| IMP Inferred from mutant phenotype |
| IPI Inferred from physical interaction |
| HTP Inferred from High Throughput Experiment |
| HDA Inferred from High Throughput Direct Assay |
| HMP Inferred from High Throughput Mutant Phenotype |
| HGI Inferred from High Throughput Genetic Interaction |
| HEP Inferred from High Throughput Expression Pattern |
Mouse Genome Database (MGD), Gene Expression Database (GXD), Mouse Models of Human Cancer database (MMHCdb) (formerly Mouse Tumor Biology (MTB)), Gene Ontology (GO) |
||
|
Citing These Resources Funding Information Warranty Disclaimer, Privacy Notice, Licensing, & Copyright Send questions and comments to User Support. |
last database update 09/30/2025 MGI 6.24 |
|
|
|
||