|
Source |
Alliance of Genome Resources |



| Category | ID | Classification term | Gene | Evidence | Inferred from | Organism | Reference |
|---|---|---|---|---|---|---|---|
| Molecular Function | GO:0016208 | AMP binding | Akap7 | IDA | Rat | PMID:18082768|RGD:2312620 | |
| Molecular Function | GO:0005515 | protein binding | AKAP7 | IPI | UniProtKB:P17252 | Human | PMID:17244820 |
| Molecular Function | GO:0005515 | protein binding | Akap7 | IPI | PR:Q9DBC7 | Mouse | PMID:12804576 |
| Molecular Function | GO:0005515 | protein binding | Akap7 | IPI | RGD:2245 | Rat | PMID:14569017|RGD:1304018 |
| Molecular Function | GO:0005515 | protein binding | Akap7 | IPI | UniProtKB:P61016 | Rat | PMID:17901878|RGD:2312630 |
| Molecular Function | GO:0019904 | protein domain specific binding | Akap7 | IPI | RGD:619894 | Rat | PMID:17901878|RGD:2312630 |
| Molecular Function | GO:0051018 | protein kinase A binding | AKAP7 | IDA | Human | PMID:10613906 | |
| Molecular Function | GO:0051018 | protein kinase A binding | AKAP7 | IPI | UniProtKB:P10644 | Human | PMID:25097019 |
| Molecular Function | GO:0051018 | protein kinase A binding | AKAP7 | IPI | UniProtKB:P13861 | Human | PMID:25097019 |
| Molecular Function | GO:0034237 | protein kinase A regulatory subunit binding | Akap7 | IDA | Mouse | MGI:MGI:2664628|PMID:12804576 | |
| Molecular Function | GO:0034237 | protein kinase A regulatory subunit binding | Akap7 | IDA | Rat | PMID:15037626|RGD:1303982 | |
| Molecular Function | GO:0034237 | protein kinase A regulatory subunit binding | Akap7 | IDA | Rat | PMID:18550536|RGD:2312619 | |
| Molecular Function | GO:0019901 | protein kinase binding | Akap7 | IDA | Mouse | PMID:12804576 | |
| Cellular Component | GO:0016324 | apical plasma membrane | Akap7 | IDA | Rat | PMID:15037626|RGD:1303982 | |
| Cellular Component | GO:0005737 | cytoplasm | Akap7 | IDA | Mouse | MGI:MGI:2664628|PMID:12804576 | |
| Cellular Component | GO:0005829 | cytosol | AKAP7 | IDA | Human | PMID:10613906 | |
| Cellular Component | GO:0005829 | cytosol | Akap7 | IDA | Rat | PMID:16500722|RGD:2312716 | |
| Cellular Component | GO:0070382 | exocytic vesicle | Akap7 | IDA | Rat | PMID:15037626|RGD:1303982 | |
| Cellular Component | GO:0098686 | hippocampal mossy fiber to CA3 synapse | Akap7 | IMP | Mouse | PMID:27911261 | |
| Cellular Component | GO:0098686 | hippocampal mossy fiber to CA3 synapse | Akap7 | IDA | Mouse | PMID:27911261 | |
| Cellular Component | GO:0016020 | membrane | Akap7 | IDA | Rat | PMID:14569017|RGD:1304018 | |
| Cellular Component | GO:0005634 | nucleus | Akap7 | IDA | Mouse | PMID:12804576 | |
| Cellular Component | GO:0032991 | protein-containing complex | AKAP7 | IDA | Human | PMID:25097019 | |
| Cellular Component | GO:0032991 | protein-containing complex | Akap7 | IDA | Rat | PMID:17901878|RGD:2312630 | |
| Cellular Component | GO:0016529 | sarcoplasmic reticulum | Akap7 | IDA | Rat | PMID:17901878|RGD:2312630 | |
| Cellular Component | GO:0030315 | T-tubule | Akap7 | IDA | Rat | PMID:14569017|RGD:1304018 | |
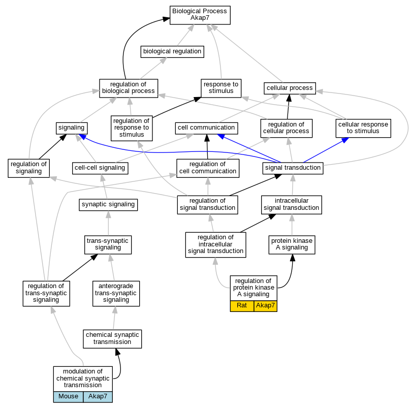
| Biological Process | GO:0050804 | modulation of chemical synaptic transmission | Akap7 | IDA | Mouse | PMID:27911261 | |
| Biological Process | GO:0050804 | modulation of chemical synaptic transmission | Akap7 | IMP | Mouse | PMID:27911261 | |
| Biological Process | GO:0010738 | regulation of protein kinase A signaling | Akap7 | IMP | Rat | PMID:17901878|RGD:2312630 |
| EXP Inferred from experiment |
| IDA Inferred from direct assay |
| IEP Inferred from expression pattern |
| IGI Inferred from genetic interaction |
| IMP Inferred from mutant phenotype |
| IPI Inferred from physical interaction |
| HTP Inferred from High Throughput Experiment |
| HDA Inferred from High Throughput Direct Assay |
| HMP Inferred from High Throughput Mutant Phenotype |
| HGI Inferred from High Throughput Genetic Interaction |
| HEP Inferred from High Throughput Expression Pattern |
Mouse Genome Database (MGD), Gene Expression Database (GXD), Mouse Models of Human Cancer database (MMHCdb) (formerly Mouse Tumor Biology (MTB)), Gene Ontology (GO) |
||
|
Citing These Resources Funding Information Warranty Disclaimer, Privacy Notice, Licensing, & Copyright Send questions and comments to User Support. |
last database update 09/30/2025 MGI 6.24 |
|
|
|
||