|
Source |
Alliance of Genome Resources |



| Category | ID | Classification term | Gene | Evidence | Inferred from | Organism | Reference |
|---|---|---|---|---|---|---|---|
| Molecular Function | GO:0004022 | alcohol dehydrogenase (NAD+) activity | Adh5 | IDA | Mouse | PMID:3996732 | |
| Molecular Function | GO:0004022 | alcohol dehydrogenase (NAD+) activity | Adh5 | IDA | Rat | PMID:18207224|RGD:5129089 | |
| Molecular Function | GO:0005504 | fatty acid binding | ADH5 | IDA | Human | PMID:8460164 | |
| Molecular Function | GO:0018467 | formaldehyde dehydrogenase activity | ADH5 | IDA | Human | PMID:8460164 | |
| Molecular Function | GO:0042802 | identical protein binding | Adh5 | IPI | PR:P28474 | Mouse | PMID:3996732 |
| Molecular Function | GO:0051903 | S-(hydroxymethyl)glutathione dehydrogenase activity | Adh5 | IMP | MGI:MGI:3033711 | Mouse | PMID:15919956 |
| Molecular Function | GO:0008270 | zinc ion binding | ADH5 | IDA | Human | PMID:6375718 | |
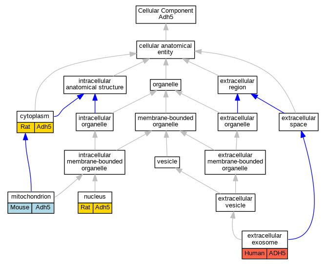
| Cellular Component | GO:0005737 | cytoplasm | Adh5 | IDA | Rat | PMID:1453005|RGD:1357171 | |
| Cellular Component | GO:0070062 | extracellular exosome | ADH5 | HDA | Human | PMID:19056867 | |
| Cellular Component | GO:0070062 | extracellular exosome | ADH5 | HDA | Human | PMID:23533145 | |
| Cellular Component | GO:0005739 | mitochondrion | Adh5 | IDA | Mouse | PMID:3996732 | |
| Cellular Component | GO:0005634 | nucleus | Adh5 | IDA | Rat | PMID:1453005|RGD:1357171 | |
| Biological Process | GO:0007568 | aging | Adh5 | IEP | Rat | PMID:18207224|RGD:5129089 | |
| Biological Process | GO:0006068 | ethanol catabolic process | Adh5 | IDA | Rat | PMID:18207224|RGD:5129089 | |
| Biological Process | GO:0010430 | fatty acid omega-oxidation | ADH5 | IDA | Human | PMID:16081420 | |
| Biological Process | GO:0046294 | formaldehyde catabolic process | Adh5 | IMP | MGI:MGI:2180100 | Mouse | PMID:10358022 |
| Biological Process | GO:0018119 | peptidyl-cysteine S-nitrosylation | Adh5 | IMP | MGI:MGI:3033711 | Mouse | PMID:14980227 |
| Biological Process | GO:0045777 | positive regulation of blood pressure | Adh5 | IMP | MGI:MGI:3033711 | Mouse | PMID:14980227 |
| Biological Process | GO:0003016 | respiratory system process | Adh5 | IMP | MGI:MGI:3033711 | Mouse | PMID:15919956 |
| Biological Process | GO:0032496 | response to lipopolysaccharide | Adh5 | IMP | MGI:MGI:3033711 | Mouse | PMID:14980227 |
| Biological Process | GO:0051409 | response to nitrosative stress | Adh5 | IMP | MGI:MGI:3033711 | Mouse | PMID:14980227 |
| Biological Process | GO:0051775 | response to redox state | ADH5 | IDA | Human | PMID:8460164 | |
| Biological Process | GO:0001523 | retinoid metabolic process | Adh5 | IMP | MGI:MGI:2180101 | Mouse | PMID:12027900 |
| EXP Inferred from experiment |
| IDA Inferred from direct assay |
| IEP Inferred from expression pattern |
| IGI Inferred from genetic interaction |
| IMP Inferred from mutant phenotype |
| IPI Inferred from physical interaction |
| HTP Inferred from High Throughput Experiment |
| HDA Inferred from High Throughput Direct Assay |
| HMP Inferred from High Throughput Mutant Phenotype |
| HGI Inferred from High Throughput Genetic Interaction |
| HEP Inferred from High Throughput Expression Pattern |
Mouse Genome Database (MGD), Gene Expression Database (GXD), Mouse Models of Human Cancer database (MMHCdb) (formerly Mouse Tumor Biology (MTB)), Gene Ontology (GO) |
||
|
Citing These Resources Funding Information Warranty Disclaimer, Privacy Notice, Licensing, & Copyright Send questions and comments to User Support. |
last database update 05/05/2026 MGI 6.24 |
|
|
|
||