|
Source |
Alliance of Genome Resources |



| Category | ID | Classification term | Gene | Evidence | Inferred from | Organism | Reference |
|---|---|---|---|---|---|---|---|
| Molecular Function | GO:0035374 | chondroitin sulfate binding | ADGRE2 | IMP | Human | PMID:12829604 | |
| Molecular Function | GO:0005515 | protein binding | ADGRE5 | IPI | UniProtKB:P08174 | Human | PMID:11297558 |
| Molecular Function | GO:0005515 | protein binding | ADGRE5 | IPI | UniProtKB:P04216 | Human | PMID:22210915 |
| Molecular Function | GO:0005515 | protein binding | ADGRE5 | IPI | UniProtKB:P08174 | Human | PMID:9064337 |
| Molecular Function | GO:0005515 | protein binding | ADGRE2 | IPI | UniProtKB:Q03591 | Human | PMID:31273197 |
| Molecular Function | GO:0005515 | protein binding | ADGRE2 | IPI | UniProtKB:A1L3X0 | Human | PMID:32296183 |
| Molecular Function | GO:0005515 | protein binding | ADGRE2 | IPI | UniProtKB:O60337 | Human | PMID:32296183 |
| Molecular Function | GO:0005515 | protein binding | ADGRE2 | IPI | UniProtKB:P43628 | Human | PMID:32296183 |
| Molecular Function | GO:0005515 | protein binding | ADGRE2 | IPI | UniProtKB:Q13323 | Human | PMID:32296183 |
| Molecular Function | GO:0005515 | protein binding | ADGRE2 | IPI | UniProtKB:Q13520 | Human | PMID:32296183 |
| Molecular Function | GO:0005515 | protein binding | ADGRE2 | IPI | UniProtKB:Q5JX71 | Human | PMID:32296183 |
| Molecular Function | GO:0005515 | protein binding | ADGRE2 | IPI | UniProtKB:Q6N075 | Human | PMID:32296183 |
| Molecular Function | GO:0005515 | protein binding | ADGRE2 | IPI | UniProtKB:Q7Z5P4 | Human | PMID:32296183 |
| Molecular Function | GO:0005515 | protein binding | ADGRE2 | IPI | UniProtKB:Q8N4V1 | Human | PMID:32296183 |
| Molecular Function | GO:0005515 | protein binding | ADGRE2 | IPI | UniProtKB:Q8TBB6 | Human | PMID:32296183 |
| Molecular Function | GO:0005515 | protein binding | ADGRE2 | IPI | UniProtKB:Q8WV48 | Human | PMID:32296183 |
| Molecular Function | GO:0005515 | protein binding | ADGRE2 | IPI | UniProtKB:Q96BA8 | Human | PMID:32296183 |
| Molecular Function | GO:0005515 | protein binding | ADGRE2 | IPI | UniProtKB:Q96E29 | Human | PMID:32296183 |
| Molecular Function | GO:0005515 | protein binding | ADGRE2 | IPI | UniProtKB:Q96HE8 | Human | PMID:32296183 |
| Molecular Function | GO:0005515 | protein binding | ADGRE2 | IPI | UniProtKB:Q96MV1 | Human | PMID:32296183 |
| Molecular Function | GO:0005515 | protein binding | ADGRE2 | IPI | UniProtKB:Q9GZR5 | Human | PMID:32296183 |
| Molecular Function | GO:0005515 | protein binding | ADGRE2 | IPI | UniProtKB:Q9NR31 | Human | PMID:32296183 |
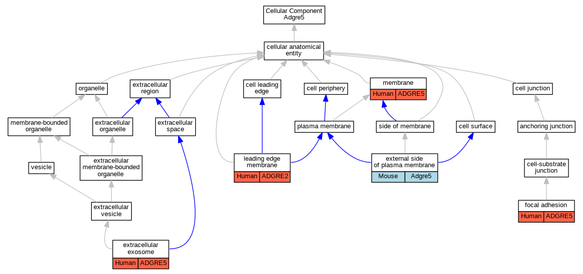
| Cellular Component | GO:0009897 | external side of plasma membrane | Adgre5 | IDA | Mouse | PMID:19299737 | |
| Cellular Component | GO:0070062 | extracellular exosome | ADGRE5 | HDA | Human | PMID:20458337 | |
| Cellular Component | GO:0005925 | focal adhesion | ADGRE5 | HDA | Human | PMID:21423176 | |
| Cellular Component | GO:0031256 | leading edge membrane | ADGRE2 | IDA | Human | PMID:17928360 | |
| Cellular Component | GO:0016020 | membrane | ADGRE5 | HDA | Human | PMID:19946888 | |
| Biological Process | GO:0007155 | cell adhesion | ADGRE2 | IMP | Human | PMID:12829604 | |
| Biological Process | GO:0016477 | cell migration | ADGRE2 | IMP | Human | PMID:17928360 | |
| Biological Process | GO:0071621 | granulocyte chemotaxis | ADGRE2 | IMP | Human | PMID:17928360 | |
| Biological Process | GO:0051965 | positive regulation of synapse assembly | Adgre5 | IDA | Mouse | PMID:24613359 | |
| Biological Process | GO:0043304 | regulation of mast cell degranulation | ADGRE2 | IMP | Human | PMID:26841242 |
| EXP Inferred from experiment |
| IDA Inferred from direct assay |
| IEP Inferred from expression pattern |
| IGI Inferred from genetic interaction |
| IMP Inferred from mutant phenotype |
| IPI Inferred from physical interaction |
| HTP Inferred from High Throughput Experiment |
| HDA Inferred from High Throughput Direct Assay |
| HMP Inferred from High Throughput Mutant Phenotype |
| HGI Inferred from High Throughput Genetic Interaction |
| HEP Inferred from High Throughput Expression Pattern |
Mouse Genome Database (MGD), Gene Expression Database (GXD), Mouse Models of Human Cancer database (MMHCdb) (formerly Mouse Tumor Biology (MTB)), Gene Ontology (GO) |
||
|
Citing These Resources Funding Information Warranty Disclaimer, Privacy Notice, Licensing, & Copyright Send questions and comments to User Support. |
last database update 10/07/2025 MGI 6.24 |
|
|
|
||