|
Source |
Alliance of Genome Resources |



| Category | ID | Classification term | Gene | Evidence | Inferred from | Organism | Reference |
|---|---|---|---|---|---|---|---|
| Molecular Function | GO:0008474 | palmitoyl-(protein) hydrolase activity | ABHD17C | IMP | Human | PMID:26701913 | |
| Molecular Function | GO:0008474 | palmitoyl-(protein) hydrolase activity | Abhd17c | IDA | Mouse | MGI:MGI:6094388|PMID:27307232 | |
| Molecular Function | GO:0005515 | protein binding | ABHD17C | IPI | UniProtKB:D3DTS7 | Human | PMID:32814053 |
| Molecular Function | GO:0005515 | protein binding | ABHD17C | IPI | UniProtKB:O14656 | Human | PMID:32814053 |
| Molecular Function | GO:0005515 | protein binding | ABHD17C | IPI | UniProtKB:O14656-2 | Human | PMID:32814053 |
| Molecular Function | GO:0005515 | protein binding | ABHD17C | IPI | UniProtKB:O14832 | Human | PMID:32814053 |
| Molecular Function | GO:0005515 | protein binding | ABHD17C | IPI | UniProtKB:P01023 | Human | PMID:32814053 |
| Molecular Function | GO:0005515 | protein binding | ABHD17C | IPI | UniProtKB:P37840 | Human | PMID:32814053 |
| Molecular Function | GO:0005515 | protein binding | ABHD17C | IPI | UniProtKB:P42858 | Human | PMID:32814053 |
| Molecular Function | GO:0005515 | protein binding | ABHD17C | IPI | UniProtKB:P50570-2 | Human | PMID:32814053 |
| Molecular Function | GO:0005515 | protein binding | ABHD17C | IPI | UniProtKB:P51608 | Human | PMID:32814053 |
| Molecular Function | GO:0005515 | protein binding | ABHD17C | IPI | UniProtKB:P54252 | Human | PMID:32814053 |
| Molecular Function | GO:0005515 | protein binding | ABHD17C | IPI | UniProtKB:Q16637 | Human | PMID:32814053 |
| Molecular Function | GO:0005515 | protein binding | ABHD17C | IPI | UniProtKB:Q7Z412 | Human | PMID:32814053 |
| Molecular Function | GO:0005515 | protein binding | ABHD17C | IPI | UniProtKB:Q92870-2 | Human | PMID:32814053 |
| Molecular Function | GO:0005515 | protein binding | ABHD17C | IPI | UniProtKB:Q96CV9 | Human | PMID:32814053 |
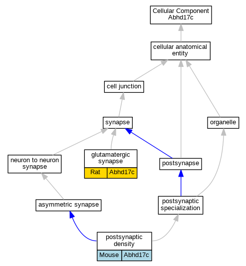
| Cellular Component | GO:0098978 | glutamatergic synapse | Abhd17c | IDA | Rat | PMID:27307232|RGD:13441201 | |
| Cellular Component | GO:0098978 | glutamatergic synapse | Abhd17c | IMP | Rat | PMID:27307232|RGD:13441201 | |
| Cellular Component | GO:0014069 | postsynaptic density | Abhd17c | IDA | Mouse | MGI:MGI:6094388|PMID:27307232 | |
| Biological Process | GO:1902817 | negative regulation of protein localization to microtubule | Abhd17c | IMP | Mouse | MGI:MGI:6103577|PMID:28521134 | |
| Biological Process | GO:1905668 | positive regulation of protein localization to endosome | Abhd17c | IMP | Mouse | MGI:MGI:6103577|PMID:28521134 | |
| Biological Process | GO:0002084 | protein depalmitoylation | ABHD17C | IGI | UniProtKB:Q5VST6,UniProtKB:Q96GS6 | Human | PMID:26701913 |
| Biological Process | GO:0002084 | protein depalmitoylation | ABHD17C | IMP | Human | PMID:26701913 | |
| Biological Process | GO:0002084 | protein depalmitoylation | Abhd17c | IDA | Mouse | MGI:MGI:6094388|PMID:27307232 | |
| Biological Process | GO:0099175 | regulation of postsynapse organization | Abhd17c | IDA | Rat | PMID:27307232|RGD:13441201 | |
| Biological Process | GO:0099175 | regulation of postsynapse organization | Abhd17c | IEP | Rat | PMID:27307232|RGD:13441201 | |
| Biological Process | GO:0099175 | regulation of postsynapse organization | Abhd17c | IMP | Rat | PMID:27307232|RGD:13441201 |
| EXP Inferred from experiment |
| IDA Inferred from direct assay |
| IEP Inferred from expression pattern |
| IGI Inferred from genetic interaction |
| IMP Inferred from mutant phenotype |
| IPI Inferred from physical interaction |
| HTP Inferred from High Throughput Experiment |
| HDA Inferred from High Throughput Direct Assay |
| HMP Inferred from High Throughput Mutant Phenotype |
| HGI Inferred from High Throughput Genetic Interaction |
| HEP Inferred from High Throughput Expression Pattern |
Mouse Genome Database (MGD), Gene Expression Database (GXD), Mouse Models of Human Cancer database (MMHCdb) (formerly Mouse Tumor Biology (MTB)), Gene Ontology (GO) |
||
|
Citing These Resources Funding Information Warranty Disclaimer, Privacy Notice, Licensing, & Copyright Send questions and comments to User Support. |
last database update 05/12/2026 MGI 6.24 |
|
|
|
||