|
Source |
Alliance of Genome Resources |



| Category | ID | Classification term | Gene | Evidence | Inferred from | Organism | Reference |
|---|---|---|---|---|---|---|---|
| Molecular Function | GO:0005524 | ATP binding | ABCB8 | IDA | Human | PMID:31435016 | |
| Molecular Function | GO:0005515 | protein binding | ABCB8 | IPI | UniProtKB:Q9H8K7 | Human | PMID:25063848 |
| Molecular Function | GO:0005515 | protein binding | ABCB8 | IPI | UniProtKB:Q96ER9 | Human | PMID:31435016 |
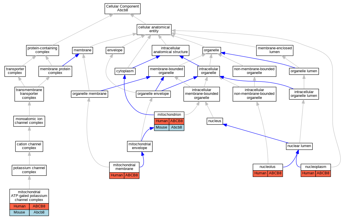
| Cellular Component | GO:0062157 | mitochondrial ATP-gated potassium channel complex | ABCB8 | IPI | Human | PMID:31435016 | |
| Cellular Component | GO:0062157 | mitochondrial ATP-gated potassium channel complex | ABCB8 | IDA | Human | PMID:31435016 | |
| Cellular Component | GO:0062157 | mitochondrial ATP-gated potassium channel complex | Abcb8 | IPI | Mouse | MGI:MGI:6368416|PMID:31435016 | |
| Cellular Component | GO:0031966 | mitochondrial membrane | ABCB8 | IDA | Human | PMID:9878413 | |
| Cellular Component | GO:0005739 | mitochondrion | ABCB8 | IDA | Human | GO_REF:0000052 | |
| Cellular Component | GO:0005739 | mitochondrion | ABCB8 | IDA | Human | PMID:22655043 | |
| Cellular Component | GO:0005739 | mitochondrion | Abcb8 | HDA | Mouse | PMID:18614015 | |
| Cellular Component | GO:0005730 | nucleolus | ABCB8 | IDA | Human | GO_REF:0000052 | |
| Cellular Component | GO:0005654 | nucleoplasm | ABCB8 | IDA | Human | GO_REF:0000052 | |
| Biological Process | GO:0006884 | cell volume homeostasis | ABCB8 | IDA | Human | PMID:31435016 | |
| Biological Process | GO:0140141 | mitochondrial potassium ion transmembrane transport | ABCB8 | IDA | Human | PMID:31435016 | |
| Biological Process | GO:0071805 | potassium ion transmembrane transport | ABCB8 | IDA | Human | PMID:31435016 |
| EXP Inferred from experiment |
| IDA Inferred from direct assay |
| IEP Inferred from expression pattern |
| IGI Inferred from genetic interaction |
| IMP Inferred from mutant phenotype |
| IPI Inferred from physical interaction |
| HTP Inferred from High Throughput Experiment |
| HDA Inferred from High Throughput Direct Assay |
| HMP Inferred from High Throughput Mutant Phenotype |
| HGI Inferred from High Throughput Genetic Interaction |
| HEP Inferred from High Throughput Expression Pattern |
Mouse Genome Database (MGD), Gene Expression Database (GXD), Mouse Models of Human Cancer database (MMHCdb) (formerly Mouse Tumor Biology (MTB)), Gene Ontology (GO) |
||
|
Citing These Resources Funding Information Warranty Disclaimer, Privacy Notice, Licensing, & Copyright Send questions and comments to User Support. |
last database update 09/30/2025 MGI 6.24 |
|
|
|
||