| Assay |
|
||||||||||||||||||||||||||||||||||||||||||||||||||||||||||||||||||||||||||||||||||||||||||||||||||||||||||||||||||||||||||||||||||||||||||||||||||||||||||||||||||||||||||||||||||||||||||||||||||||||||||||||||||||||||||||||
| Results |
Specimen
S1D Control:
embryonic day 14.5
(more
)
Note: Double labeled: red - Actn2; green - Lemd2 (assay MGI:8296608).
Specimen
S1D cKO:
embryonic day 14.5; Lemd2tm1c(EUCOMM)Wtsi/Lemd2tm1c(EUCOMM)Wtsi, Tg(myl7.L-cre)1118Tmhn/0
(more
)
Note: Conditional mutant. Double labeled: red - Actn2; green - Lemd2 (assay MGI:8296608).
Specimen
S1I Control:
embryonic day 16.5
(more
)
Note: Double labeled: red - Actn2; green - Tagln (assay MGI:8296610).
Specimen
S1I Control RV:
embryonic day 16.5
(more
)
Note: Double labeled: red - Actn2; green - Tagln (assay MGI:8296610).
Specimen
S1I Control LV:
embryonic day 16.5
(more
)
Note: Double labeled: red - Actn2; green - Tagln (assay MGI:8296610).
Specimen
S1I cKO:
embryonic day 16.5; Lemd2tm1c(EUCOMM)Wtsi/Lemd2tm1c(EUCOMM)Wtsi, Tg(myl7.L-cre)1118Tmhn/0
(more
)
Note: Conditional mutant. Double labeled: red - Actn2; green - Tagln (assay MGI:8296610).
Specimen
S1I cKO RV:
embryonic day 16.5; Lemd2tm1c(EUCOMM)Wtsi/Lemd2tm1c(EUCOMM)Wtsi, Tg(myl7.L-cre)1118Tmhn/0
(more
)
Note: Conditional mutant. Double labeled: red - Actn2; green - Tagln (assay MGI:8296610).
Specimen
S1I cKO LV:
embryonic day 16.5; Lemd2tm1c(EUCOMM)Wtsi/Lemd2tm1c(EUCOMM)Wtsi, Tg(myl7.L-cre)1118Tmhn/0
(more
)
Note: Conditional mutant. Double labeled: red - Actn2; green - Tagln (assay MGI:8296610).
Specimen
3A Control:
embryonic day 14.5
(more
)
Note: Double labeled: red - Actn2; green - Casp3 (assay MGI:8296619).
Specimen
3A cKO:
embryonic day 14.5; Lemd2tm1c(EUCOMM)Wtsi/Lemd2tm1c(EUCOMM)Wtsi, Tg(myl7.L-cre)1118Tmhn/0
(more
)
Note: Conditional mutant. Double labeled: red - Actn2; green - Casp3 (assay MGI:8296619).
Specimen
3C Control:
embryonic day 14.5
(more
)
Note: Double labeled: red - Actn2; green - H2ax (assay MGI:8296621).
Specimen
3C cKO:
embryonic day 14.5; Lemd2tm1c(EUCOMM)Wtsi/Lemd2tm1c(EUCOMM)Wtsi, Tg(myl7.L-cre)1118Tmhn/0
(more
)
Note: Conditional mutant. Double labeled: red - Actn2; green - H2ax (assay MGI:8296621).
Specimen
3E Control:
embryonic day 14.5
(more
)
Note: Double labeled: magenta - Actn2; green - DAPI.
Specimen
3E cKO:
embryonic day 14.5; Lemd2tm1c(EUCOMM)Wtsi/Lemd2tm1c(EUCOMM)Wtsi, Tg(myl7.L-cre)1118Tmhn/0
(more
)
Note: Conditional mutant. Double labeled: magenta - Actn2; green - DAPI.
Specimen
3G Control:
embryonic day 14.5
(more
)
Note: Double labeled: red - Actn2; green - EdU.
Specimen
3G cKO:
embryonic day 14.5; Lemd2tm1c(EUCOMM)Wtsi/Lemd2tm1c(EUCOMM)Wtsi, Tg(myl7.L-cre)1118Tmhn/0
(more
)
Note: Conditional mutant. Double labeled: red - Actn2; green - EdU.
Specimen
S3F Control:
postnatal day 0
(more
)
Note: Double labeled: magenta - Actn2; green - Casp3 (assay MGI:8296619).
Specimen
S3F cTnT cKO:
postnatal day 0; Lemd2tm1c(EUCOMM)Wtsi/Lemd2tm1c(EUCOMM)Wtsi, Tg(Tnnt2-cre)5Blh/0
(more
)
Note: Conditional mutant. Double labeled: magenta - Actn2; green - Casp3 (assay MGI:8296619).
Specimen
S3G Control:
postnatal day 0
(more
)
Note: Double labeled: magenta - Actn2; green - phospho-histone.
Specimen
S3G cTnT cKO:
postnatal day 0; Lemd2tm1c(EUCOMM)Wtsi/Lemd2tm1c(EUCOMM)Wtsi, Tg(Tnnt2-cre)5Blh/0
(more
)
Note: Conditional mutant. Double labeled: magenta - Actn2; green - phospho-histone.
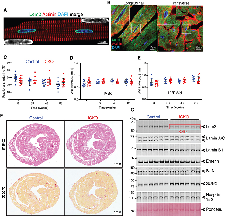
Specimen
5B Longitudinal:
postnatal week 8
(more
)
Note: Double labeled: red - Actn2; green - Lemd2 (assay MGI:8296608).
Specimen
5B Transverse:
postnatal week 8
(more
)
Note: Double labeled: red - Actn2; green - Lemd2 (assay MGI:8296608).
|
Mouse Genome Database (MGD), Gene Expression Database (GXD), Mouse Models of Human Cancer database (MMHCdb) (formerly Mouse Tumor Biology (MTB)), Gene Ontology (GO) |
||
|
Citing These Resources Funding Information Warranty Disclaimer, Privacy Notice, Licensing, & Copyright Send questions and comments to User Support. |
last database update 03/24/2026 MGI 6.24 |
|
|
|
||