About   Help   FAQ
Gene Expression Data
Assay Details
Assay
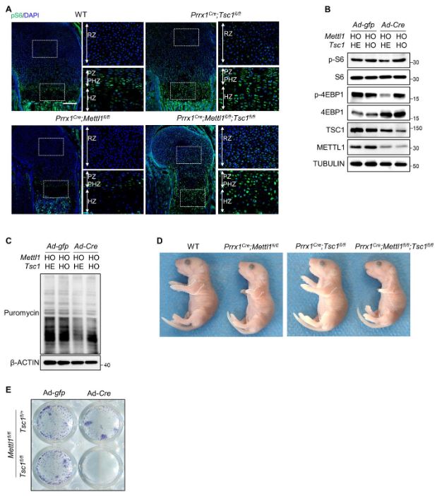
Reference: J:355649 Li Q, et al., Metabolic rewiring during bone development underlies tRNA m7G-associated primordial dwarfism. J Clin Invest. 2024 Sep 10;134(20)
Assay type: Immunohistochemistry
MGI Accession ID: MGI:7864031
Gene symbol: Rps6
Gene name: ribosomal protein S6
Results
Specimen 7H WT: embryonic day 14.5; Mettl1em1Bcgen/? (more )
Note: Mettl1fl/fl mice and Prrx1Cre Mettl1fl/+ mice were used as littermate controls.
Structure Level Pattern Image Note
TS22: humerus cartilage condensation Present 7H WT

Specimen 7H Cre;Mettl1fl/fl: embryonic day 14.5; Mettl1em1Bcgen/Mettl1em1Bcgen, Tg(Prrx1-cre)1Cjt/0 (more )
Note: Conditional mutant.
Structure Level Pattern Image Note
TS22: humerus cartilage condensation Trace 7H Cre;Mettl1fl/fl Expression markedly reduced compared to wild type.

Specimen S17A WT: postnatal day 0; Mettl1em1Bcgen/? (more )
Note: Mettl1fl/fl mice and Prrx1Cre Mettl1fl/+ mice were used as littermate controls.
Structure Level Pattern Image Note
TS27: humerus Present S17A WT lower right , S17A WT upper right , S17A WT left

Specimen S17A Cre;Tsc1fl/fl: postnatal day 0; Tg(Prrx1-cre)1Cjt/0, Tsc1tm1Djk/Tsc1tm1Djk (more )
Note: Conditional mutant.
Structure Level Pattern Image Note
TS27: humerus Present S17A Cre;Tsc1fl/fl upper right , S17A Cre;Tsc1fl/fl left , S17A Cre;Tsc1fl/fl lower right

Specimen S17A Cre;Mettl1fl/fl: postnatal day 0; Mettl1em1Bcgen/Mettl1em1Bcgen, Tg(Prrx1-cre)1Cjt/0 (more )
Note: Conditional mutant.
Structure Level Pattern Image Note
TS27: humerus Weak S17A Cre;Mettl1fl/fl upper right , S17A Cre;Mettl1fl/fl left , S17A Cre;Mettl1fl/fl lower right

Specimen S17A Cre;Mettl1fl/fl;Tsc1fl/fl: postnatal day 0; Mettl1em1Bcgen/Mettl1em1Bcgen, Tsc1tm1Djk/Tsc1tm1Djk, Tg(Prrx1-cre)1Cjt/0 (more )
Note: Conditional mutant.
Structure Level Pattern Image Note
TS27: humerus Strong Regionally restricted S17A Cre;Mettl1fl/fl;Tsc1fl/fl lower right , S17A Cre;Mettl1fl/fl;Tsc1fl/fl left , S17A Cre;Mettl1fl/fl;Tsc1fl/fl upper right Much higher level of expression in growth plate chondrocytes.


Contributing Projects:
Mouse Genome Database (MGD), Gene Expression Database (GXD), Mouse Models of Human Cancer database (MMHCdb) (formerly Mouse Tumor Biology (MTB)), Gene Ontology (GO)
Citing These Resources
Funding Information
Warranty Disclaimer, Privacy Notice, Licensing, & Copyright
Send questions and comments to User Support.
last database update
12/30/2025
MGI 6.24
The Jackson Laboratory