About   Help   FAQ
Gene Expression Data
Assay Details
Assay
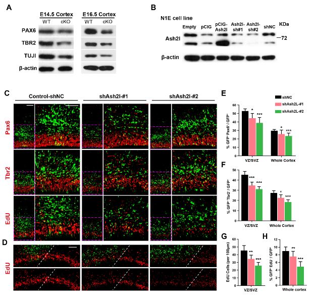
Reference: J:294282 Li L, et al., The COMPASS Family Protein ASH2L Mediates Corticogenesis via Transcriptional Regulation of Wnt Signaling. Cell Rep. 2019 Jul 16;28(3):698-711.e5
Assay type: Western blot
MGI Accession ID: MGI:7855711
Gene symbol: Tubb3
Gene name: tubulin, beta 3 class III
Results
Image: S3A TUJ1 ©

 Sample Information Bands Other Sample Information
Lane AgeStructure Size Not Specified Genetic BackgroundMutant Allele(s)Sex Note
E14.5 WT E14.5 TS22: neocortex Present involves: C57BL/6 * CBA Tg(Dach1-cre)1Krs/0Not Specified
E14.5 cKO E14.5 TS22: neocortex Present involves: C57BL/6 * CBA Ash2ltm1.1Bcgen/Ash2ltm1.1Bcgen, Tg(Dach1-cre)1Krs/0Not Specified Conditional mutant.
E16.5 WT E16.5 TS24: neocortex Present involves: C57BL/6 * CBA Tg(Dach1-cre)1Krs/0Not Specified
E16.5 cKO E16.5 TS24: neocortex Present involves: C57BL/6 * CBA Ash2ltm1.1Bcgen/Ash2ltm1.1Bcgen, Tg(Dach1-cre)1Krs/0Not Specified Conditional mutant.

Contributing Projects:
Mouse Genome Database (MGD), Gene Expression Database (GXD), Mouse Models of Human Cancer database (MMHCdb) (formerly Mouse Tumor Biology (MTB)), Gene Ontology (GO)
Citing These Resources
Funding Information
Warranty Disclaimer, Privacy Notice, Licensing, & Copyright
Send questions and comments to User Support.
last database update
12/30/2025
MGI 6.24
The Jackson Laboratory