About   Help   FAQ
Gene Expression Data
Assay Details
Assay
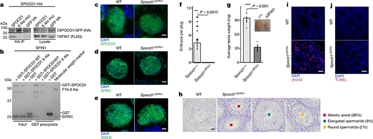
Reference: J:355681 Dias Mirandela M, et al., Two-factor authentication underpins the precision of the piRNA pathway. Nature. 2024 Oct;634(8035):979-985
Assay type: Immunohistochemistry
MGI Accession ID: MGI:7787156
Gene symbol: Spocd1
Gene name: SPOC domain containing 1
Antibody: anti-SPOCD1
Detection system: Secondary antibody
Results
Specimen 4c WT: embryonic day 16.5 (more )
Structure Level Pattern Image Note
TS24: germ cell of testis Present 4c left

Specimen 4c mutant: embryonic day 16.5; Spocd1em3Doca/Spocd1em3Doca (more )
Structure Level Pattern Image Note
TS24: germ cell of testis Present 4c right Similar as in the wild-type.

Specimen EDF6e wild-type: embryonic day 16.5 (more )
Structure Level Pattern Image Note
TS24: germ cell of testis Present EDF6e left

Specimen EDF6e mutant: embryonic day 16.5; Spocd1em3Doca/Spocd1em3Doca (more )
Structure Level Pattern Image Note
TS24: germ cell of testis Present EDF6e right Similar as in the wild-type.


Contributing Projects:
Mouse Genome Database (MGD), Gene Expression Database (GXD), Mouse Models of Human Cancer database (MMHCdb) (formerly Mouse Tumor Biology (MTB)), Gene Ontology (GO)
Citing These Resources
Funding Information
Warranty Disclaimer, Privacy Notice, Licensing, & Copyright
Send questions and comments to User Support.
last database update
12/30/2025
MGI 6.24
The Jackson Laboratory