About   Help   FAQ
Gene Expression Data
Assay Details
Assay
Reference: J:314568 Haara O, et al., Ectodysplasin regulates activator-inhibitor balance in murine tooth development through Fgf20 signaling. Development. 2012 Sep;139(17):3189-99
Assay type: RNA in situ
MGI Accession ID: MGI:7663950
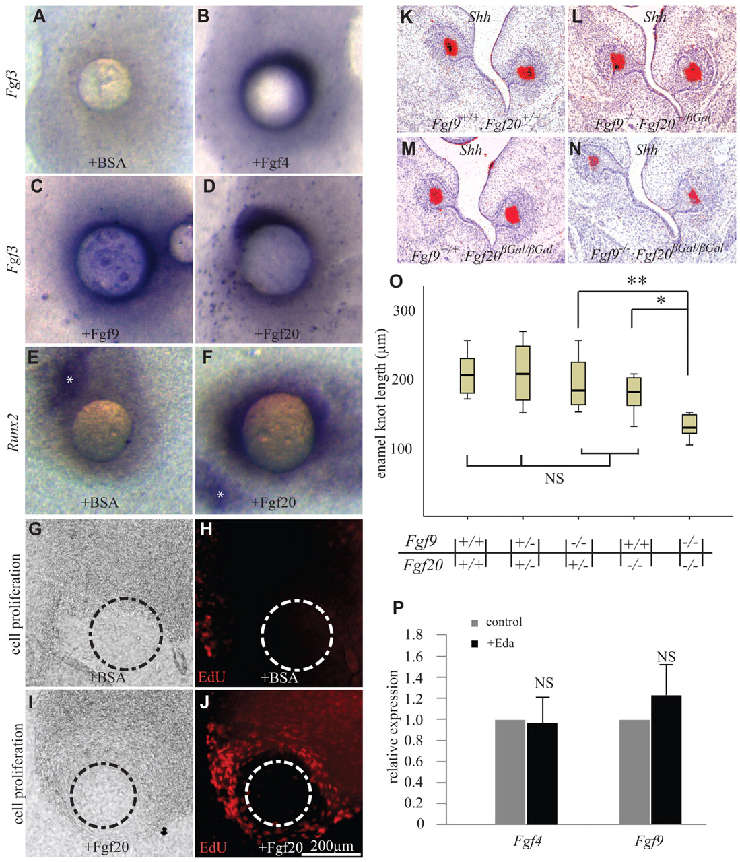
Gene symbol: Shh
Gene name: sonic hedgehog
Probe: Shh cDNA3
Probe preparation: Antisense labelled with S35 RNA
Results
Specimen 5K: embryonic day 14.5 (more )
Structure Level Pattern Image Note
TS22: primary enamel knot Present 5K

Specimen 5L: embryonic day 14.5; Fgf20tm1.1Dor/Fgf20+, Fgf9tm1Dor/Fgf9tm1Dor (more )
Structure Level Pattern Image Note
TS22: primary enamel knot Present 5L

Specimen 5M: embryonic day 14.5; Fgf20tm1.1Dor/Fgf20tm1.1Dor (more )
Structure Level Pattern Image Note
TS22: primary enamel knot Present 5M

Specimen 5N: embryonic day 14.5; Fgf20tm1.1Dor/Fgf20tm1.1Dor, Fgf9tm1Dor/Fgf9tm1Dor (more )
Structure Level Pattern Image Note
TS22: primary enamel knot Present 5N The enamel knot was shorter than in the controls.


Contributing Projects:
Mouse Genome Database (MGD), Gene Expression Database (GXD), Mouse Models of Human Cancer database (MMHCdb) (formerly Mouse Tumor Biology (MTB)), Gene Ontology (GO)
Citing These Resources
Funding Information
Warranty Disclaimer, Privacy Notice, Licensing, & Copyright
Send questions and comments to User Support.
last database update
03/24/2026
MGI 6.24
The Jackson Laboratory