About   Help   FAQ
Gene Expression Data
Assay Details
Assay
Reference: J:314655 Cesca F, et al., Kidins220/ARMS is an essential modulator of cardiovascular and nervous system development. Cell Death Dis. 2011 Nov 3;2:e226
Assay type: Immunohistochemistry
MGI Accession ID: MGI:7618840
Gene symbol: Casp3
Gene name: caspase 3
Antibody: anti-activated Caspase 3 (AF835)
Detection system: Biotinylated secondary antibody/[Strept]avidin coupled to horseradish peroxidase
Results
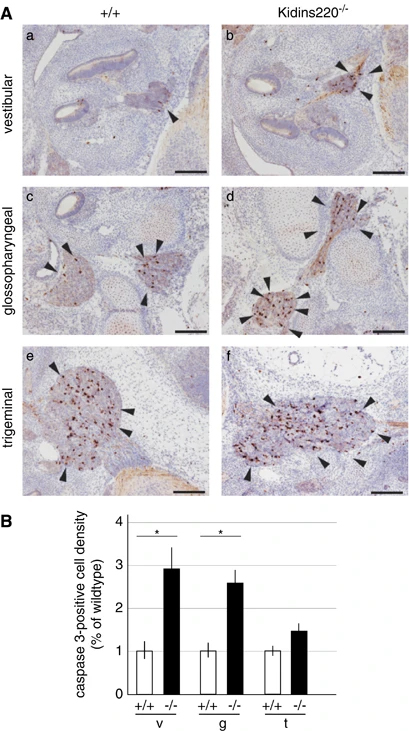
Specimen 4Aa: embryonic day 14.5 (more )
Structure Level Pattern Image Note
TS22: vestibular ganglion Present 4Aa

Specimen 4Ab: embryonic day 14.5; Kidins220tm1.2Fces/Kidins220tm1.2Fces (more )
Structure Level Pattern Image Note
TS22: vestibular ganglion Present 4Ab Increased apoptosis was observed in the mutant vestibular ganglion.

Specimen 4Ac: embryonic day 14.5 (more )
Structure Level Pattern Image Note
TS22: glossopharyngeal ganglion Present 4Ac

Specimen 4Ad: embryonic day 14.5; Kidins220tm1.2Fces/Kidins220tm1.2Fces (more )
Structure Level Pattern Image Note
TS22: glossopharyngeal ganglion Present 4Ad Increased apoptosis was observed in the mutant glossopharyngeal ganglion.

Specimen 4Ae: embryonic day 14.5 (more )
Structure Level Pattern Image Note
TS22: trigeminal ganglion Present 4Ae

Specimen 4Af: embryonic day 14.5; Kidins220tm1.2Fces/Kidins220tm1.2Fces (more )
Structure Level Pattern Image Note
TS22: trigeminal ganglion Present 4Af Apoptosis was observed in the mutant trigeminal ganglion, but the difference from wild type was not statistically significant.

Specimen 5 +/+: embryonic day 13.5 (more )
Structure Level Pattern Image Note
TS21: brain Absent 5+/+
TS21: forebrain Absent 5+/+

Specimen 5 Kidins220-/-: embryonic day 13.5; Kidins220tm1.2Fces/Kidins220tm1.2Fces (more )
Structure Level Pattern Image Note
TS21: brain Absent 5-/- As in wild type, no immunoreactive cells were present at this stage in the mutant.
TS21: forebrain Absent 5-/- As in wild type, no immunoreactive cells were present at this stage in the mutant.

Specimen 6Ba: embryonic day 15.5 (more )
Structure Level Pattern Image Note
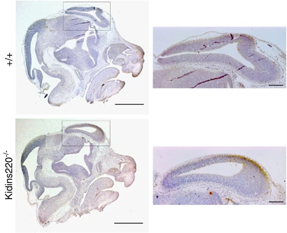
TS23: telencephalon Absent 6Bb , 6Ba
TS23: retina Absent 6Ba , 6Bc

Specimen 6Ba': embryonic day 15.5; Kidins220tm1.2Fces/Kidins220tm1.2Fces (more )
Structure Level Pattern Image Note
TS23: telencephalon Present Clusters 6Ba' , 6Bb' Immunopositive cell clusters were detected in the neuroepithelium adjacent to the lateral ventricle.
TS23: retina Present Clusters 6Bc' , 6Ba'

Specimen 6Ca: embryonic day 15.5 (more )
Structure Level Pattern Image Note
TS23: thalamus Absent 6Ca , 6Cb

Specimen 6Ca': embryonic day 15.5; Kidins220tm1.2Fces/Kidins220tm1.2Fces (more )
Structure Level Pattern Image Note
TS23: thalamus Present 6Ca' , 6Cb'

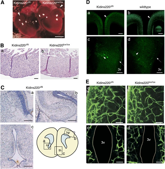
Specimen 7Ca: embryonic day 18.5; Kidins220tm1.1Fces/Kidins220tm1.1Fces, Tg(Nes-cre)1Kln/0 (more )
Note: Conditional mutant.
Structure Level Pattern Image Note
TS26: brain subventricular zone Absent 7Ca

Specimen 7Cb: embryonic day 18.5; Kidins220tm1.1Fces/Kidins220tm1.1Fces, Tg(Nes-cre)1Kln/0 (more )
Note: Conditional mutant.
Structure Level Pattern Image Note
TS26: hippocampus Absent 7Cb

Specimen 7Cc: embryonic day 18.5; Kidins220tm1.1Fces/Kidins220tm1.1Fces, Tg(Nes-cre)1Kln/0 (more )
Note: Conditional mutant.
Structure Level Pattern Image Note
TS26: nucleus reuniens Absent 7Cc


Contributing Projects:
Mouse Genome Database (MGD), Gene Expression Database (GXD), Mouse Models of Human Cancer database (MMHCdb) (formerly Mouse Tumor Biology (MTB)), Gene Ontology (GO)
Citing These Resources
Funding Information
Warranty Disclaimer, Privacy Notice, Licensing, & Copyright
Send questions and comments to User Support.
last database update
04/14/2026
MGI 6.24
The Jackson Laboratory