About   Help   FAQ
Gene Expression Data
Assay Details
Assay
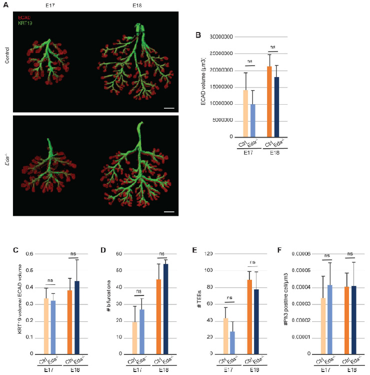
Reference: J:278247 Kuony A, et al., Ectodysplasin-A signaling is a key integrator in the lacrimal gland-cornea feedback loop. Development. 2019 Jul 16;146(14):dev176693
Assay type: Immunohistochemistry
MGI Accession ID: MGI:7612250
Gene symbol: Krt19
Gene name: keratin 19
Antibody: Anti-Krt19 (ab5694)
Detection system: Secondary antibody coupled to Alexa Fluor 488
Results
Specimen S3A Control E17: embryonic day 17.5 (more )
Note: Double labeled: green - Krt19; red - Cdh1 (assay MGI:7612244).
Structure Level Pattern Image Note
TS25: lacrimal gland epithelium Present Regionally restricted S3A Control left Expressed in the ductal compartment.

Specimen S3A Control E18: embryonic day 18.5 (more )
Note: Double labeled: green - Krt19; red - Cdh1 (assay MGI:7612244).
Structure Level Pattern Image Note
TS26: lacrimal gland epithelium Present Regionally restricted S3A Control right Expressed in the ductal compartment.

Specimen S3A -/- E17: embryonic day 17.5; EdaTa/EdaTa (more )
Note: Double labeled: green - Krt19; red - Cdh1 (assay MGI:7612244).
Structure Level Pattern Image Note
TS25: lacrimal gland epithelium Present Regionally restricted S3A -/- left Expressed in the ductal compartment, similar as in the control.

Specimen S3A -/- E18: embryonic day 18.5; EdaTa/EdaTa (more )
Note: Double labeled: green - Krt19; red - Cdh1 (assay MGI:7612244).
Structure Level Pattern Image Note
TS26: lacrimal gland epithelium Present Regionally restricted S3A -/- right Expressed in the ductal compartment, similar as in the control.


Contributing Projects:
Mouse Genome Database (MGD), Gene Expression Database (GXD), Mouse Models of Human Cancer database (MMHCdb) (formerly Mouse Tumor Biology (MTB)), Gene Ontology (GO)
Citing These Resources
Funding Information
Warranty Disclaimer, Privacy Notice, Licensing, & Copyright
Send questions and comments to User Support.
last database update
12/30/2025
MGI 6.24
The Jackson Laboratory