About   Help   FAQ
Gene Expression Data
Assay Details
Assay
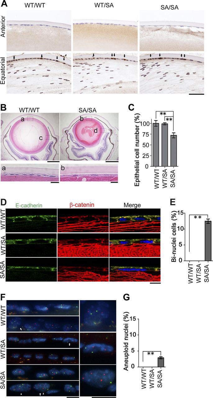
Reference: J:276637 Matsuyama M, et al., Defect of mitotic vimentin phosphorylation causes microophthalmia and cataract via aneuploidy and senescence in lens epithelial cells. J Biol Chem. 2013 Dec 13;288(50):35626-35
Assay type: Immunohistochemistry
MGI Accession ID: MGI:7608456
Gene symbol: Cdh1
Gene name: cadherin 1
Antibody: clone ECCD-2 (#13-1900)
Detection system: Secondary antibody coupled to Alexa Fluor 488
Results
Specimen 3D WT/WT: postnatal month 4 (more )
Note: Double labeled: green - Cdh1; red - Ctnnb1 (assay MGI:7608457).
Structure Level Pattern Image Note
TS28: lens anterior epithelium Present 3D-1 , 3D-3

Specimen 3D WT/SA: postnatal month 4; Vimtm1Sibg/Vim+ (more )
Note: Double labeled: green - Cdh1; red - Ctnnb1 (assay MGI:7608457).
Structure Level Pattern Image Note
TS28: lens anterior epithelium Present 3D-6 , 3D-4

Specimen 3D SA/SA: postnatal month 4; Vimtm1Sibg/Vimtm1Sibg (more )
Note: Double labeled: green - Cdh1; red - Ctnnb1 (assay MGI:7608457).
Structure Level Pattern Image Note
TS28: lens anterior epithelium Present 3D-7 , 3D-9 Binucleate cells were seen in the homozygous mutant.


Contributing Projects:
Mouse Genome Database (MGD), Gene Expression Database (GXD), Mouse Models of Human Cancer database (MMHCdb) (formerly Mouse Tumor Biology (MTB)), Gene Ontology (GO)
Citing These Resources
Funding Information
Warranty Disclaimer, Privacy Notice, Licensing, & Copyright
Send questions and comments to User Support.
last database update
12/30/2025
MGI 6.24
The Jackson Laboratory