About   Help   FAQ
Gene Expression Data
Assay Details
Assay
Reference: J:181601 Bassett EA, et al., Overlapping expression patterns and redundant roles for AP-2 transcription factors in the developing mammalian retina. Dev Dyn. 2012 Apr;241(4):814-29
Assay type: Immunohistochemistry
MGI Accession ID: MGI:7578959
Gene symbol: Tfap2a
Gene name: transcription factor AP-2, alpha
Antibody: anti-Tfap2a (clone 3B5) (sc-12726)
Detection system: Secondary antibody coupled to Alexa Fluor 488
Results
Specimen 1A: embryonic day 15.5 (more )
Note: Double labeled: green - Tfap2a; red - Tfap2b (assay MGI:7578990).
Structure Level Pattern Image Note
TS23: retina Present 1A Extensive co-localized immunostaining with Tfap2b was detected.

Specimen 2D: postnatal day 0 (more )
Note: Double labeled: green - Tfap2a; red - Tfap2b (assay MGI:7578990).
Structure Cell Type Level Pattern Image Note
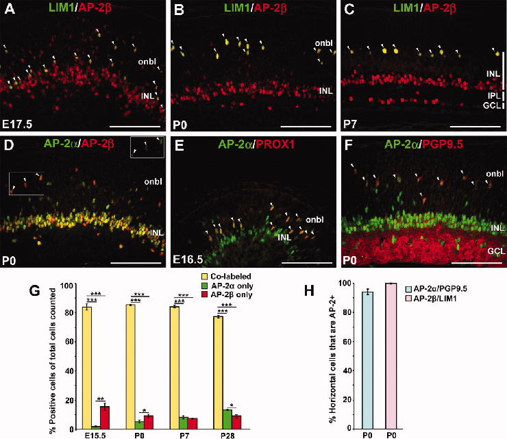
TS27: neural retina retina horizontal cell Present Regionally restricted 2D Extensive overlap between Tfap2a and Tfap2b expression was observed (80% of immunopositive cells). In the outer retina, putative horizontal cells exhibiting strong Tfap2b signal were weakly stained for Tfap2a.

Specimen 2E: embryonic day 16.5 (more )
Note: Double labeled: green - Tfap2a; red - Prox1 (assay MGI:7578999).
Structure Cell Type Level Pattern Image Note
TS24: neural retina retina horizontal cell Present 2E Expression was detected in horizontal cells that co-express Prox1.

Specimen 2F: postnatal day 0 (more )
Note: Double labeled: green - Tfap2a; red - Uchl1 (assay MGI:7579001).
Structure Cell Type Level Pattern Image Note
TS27: neural retina retina horizontal cell Present 2F Expression was detected in horizontal cells that co-express Uchl1 (94% of Uchl1-positive cells expressed Tfap2a).

Specimen 4I: postnatal day 0 (more )
Note: Double labeled: green - Tfap2a; red - Bhlhe22 (assay MGI:7579011).
Structure Cell Type Level Pattern Image Note
TS27: neural retina GABAergic amacrine cell Present 4I Expression co-localized with Bhlhe22.

Specimen 4L: postnatal day 0 (more )
Note: Double labeled: green - Tfap2a; red - Sox2 (assay MGI:7579012).
Structure Cell Type Level Pattern Image Note
TS27: neural retina amacrine cell Present Regionally restricted 4L Expression co-localized with Sox2 in cholinergic amacrine cells.

Specimen S2B Wild-Type: embryonic day 18.5 (more )
Structure Level Pattern Image Note
TS26: retina Present Regionally restricted S2B Wild-Type AP-2a A staining domain was detected in central and peripheral retina.

Specimen S2B Tcfap2a/b Mutant: embryonic day 18.5; Tfap2atm1Hsv/Tfap2atm1.1Hsv, Tfap2btm1Rbu/Tfap2btm1Rbu, Tg(Pax6-cre,GFP)2Pgr/0 (more )
Note: Conditional mutant.
Structure Level Pattern Image Note
TS26: retina Present Regionally restricted S2B Tcfap2a/b Mutant AP-2a The mutant retina demonstrated a loss of staining in the peripheral region.

Specimen S3A: postnatal day 0; Tfap2atm1Hsv/Tfap2atm1.1Hsv, Tfap2btm1Rbu/Tfap2btm1Rbu, Tg(Pax6-cre,GFP)2Pgr/0 (more )
Note: Conditional mutant. Double labeled: green - Tfap2a; red - Uchl1 (assay MGI:7579001).
Structure Cell Type Level Pattern Image Note
TS27: neural retina retina horizontal cell Present Regionally restricted S3A Expression was detected in central retina, where the Cre activity diminishes.

Specimen not shown: embryonic day 16.5 (more )
Note: Data from Fig. S1A.
Structure Level Pattern Image Note
TS24: retina Present The vast majority (>98%) of Tfap2a immunopositive cells did not co-express Ki67.


Contributing Projects:
Mouse Genome Database (MGD), Gene Expression Database (GXD), Mouse Models of Human Cancer database (MMHCdb) (formerly Mouse Tumor Biology (MTB)), Gene Ontology (GO)
Citing These Resources
Funding Information
Warranty Disclaimer, Privacy Notice, Licensing, & Copyright
Send questions and comments to User Support.
last database update
04/14/2026
MGI 6.24
The Jackson Laboratory