About   Help   FAQ
Gene Expression Data
Assay Details
Assay
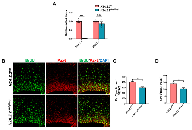
Reference: J:293091 Li Z, et al., Neural progenitor cells mediated by H2A.Z.2 regulate microglial development via Cxcl14 in the embryonic brain. Proc Natl Acad Sci U S A. 2019 Nov 26;116(48):24122-24132
Assay type: Immunohistochemistry
MGI Accession ID: MGI:7544065
Gene symbol: Pax6
Gene name: paired box 6
Results
Specimen S5B fl/fl: embryonic day 16.5; H2az2tm1.1Hko/H2az2tm1.1Hko (more )
Note: Double labeled: red - Pax6; green - BrdU.
Structure Cell Type Level Pattern Image Note
TS24: cerebral cortex ventricular layer radial glial cell Present S5B fl/fl (merged) , S5B fl/fl Pax6

Specimen S5B cKO: embryonic day 16.5; H2az2tm1.1Hko/H2az2tm1.1Hko, Tg(Nes-cre)1Kln/0 (more )
Note: Conditional mutant. Double labeled: red - Pax6; green - BrdU.
Structure Cell Type Level Pattern Image Note
TS24: cerebral cortex ventricular layer radial glial cell Present S5B cKO (merged) , S5B cKO Pax6


Contributing Projects:
Mouse Genome Database (MGD), Gene Expression Database (GXD), Mouse Models of Human Cancer database (MMHCdb) (formerly Mouse Tumor Biology (MTB)), Gene Ontology (GO)
Citing These Resources
Funding Information
Warranty Disclaimer, Privacy Notice, Licensing, & Copyright
Send questions and comments to User Support.
last database update
01/28/2026
MGI 6.24
The Jackson Laboratory