About   Help   FAQ
Gene Expression Data
Assay Details
Assay
Reference: J:339296 Fries M, et al., Pou3f1 orchestrates a gene regulatory network controlling contralateral retinogeniculate projections. Cell Rep. 2023 Aug 16;42(8):112985
Assay type: Immunohistochemistry
MGI Accession ID: MGI:7525611
Gene symbol: Pou3f1
Gene name: POU domain, class 3, transcription factor 1
Antibody: anti-OCT6 (GTX134063)
Assay notes: Multiple Pou3f1 antibodies were described, but the one used in this assay was not detailed. Anti-POU3F1 (MABN738), MGI:7336054 , or anti-POU3F1 (#1909) MGI:7525389 or (#1894) MGI:7525390 may have been used in this assay.
Results
Specimen S1D POU3F1: postnatal adult (more )
Note: Triple labeled: green - Pou3f1; magenta - Chat (assay MGI:7525612); white - Gad2 (assay MGI:7525614).
Structure Cell Type Level Pattern Image Note
TS28: retina GABAergic amacrine cell Present S1D POU3F1 , S1D POU3F1/GAD6 , S1D POU3F1/ChAT Expression in (Gad2-positive) GABAergic amacrine cells.
TS28: retina amacrine cell Present Regionally restricted S1D POU3F1/GAD6 , S1D POU3F1 , S1D POU3F1/ChAT No expression in (Chat-positive) cholinergic amacrine cells.

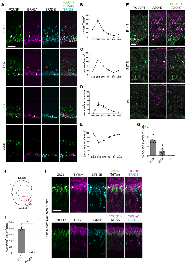
Specimen 1A E15.5 POU3F1: embryonic day 15.5 (more )
Note: Triple labeled: green - Pou3f1; magenta - Pou4f1 (assay MGI:7525626); turquoise - Pou4f2 (assay MGI:7525628).
Structure Cell Type Level Pattern Image Note
TS23: retina retinal ganglion cell Present Regionally restricted 1A E15.5 (merged) , 1A E15.5 POU3F1 Among Pou4f1-expressing cells, 80% are retinal ganglion cells. 40% co-express both Pouf1 and Pou4f2.

Specimen 1A E17.5 POU3F1: embryonic day 17.5 (more )
Note: Triple labeled: green - Pou3f1; magenta - Pou4f1 (assay MGI:7525626); turquoise - Pou4f2 (assay MGI:7525628).
Structure Level Pattern Image Note
TS25: retina Present 1A E17.5 (merged) , 1A E17.5 POU3F1

Specimen 1A P0 POU3F1: postnatal day 0 (more )
Note: Triple labeled: green - Pou3f1; magenta - Pou4f1 (assay MGI:7525626); turquoise - Pou4f2 (assay MGI:7525628).
Structure Level Pattern Image Note
TS27: retina Present 1A P0 POU3F1 , 1A P0 (merged)

Specimen 1A Adult POU3F1: postnatal adult (more )
Note: Triple labeled: green - Pou3f1; magenta - Pou4f1 (assay MGI:7525626); turquoise - Pou4f2 (assay MGI:7525628).
Structure Level Pattern Image Note
TS28: retina Present 1A Adult POU3F1 , 1A Adult (merged)

Specimen 1F E14.5 POU3F1: embryonic day 14.5 (more )
Note: Double labeled: green - Pou3f1; magenta - Atoh7 (assay MGI:7525630).
Structure Level Pattern Image Note
TS22: retina Present 1F E14.5 POU3F1 , 1F E14.5 (merged) Only ~8% of expressing cells are co-labeled with Atoh7 at E14.5.

Specimen 1F E17.5 POU3F1: embryonic day 17.5 (more )
Note: Double labeled: green - Pou3f1; magenta - Atoh7 (assay MGI:7525630).
Structure Level Pattern Image Note
TS25: retina Present 1F E17.5 (merged) , 1F E17.5 POU3F1

Specimen 1F P0 POU3F1: postnatal day 0 (more )
Note: Double labeled: green - Pou3f1; magenta - Atoh7 (assay MGI:7525630).
Structure Level Pattern Image Note
TS27: retina Present 1F P0 (merged) , 1F P0 POU3F1

Specimen 1I POU3F1: embryonic day 16.5; Gt(ROSA)26Sortm9(CAG-tdTomato)Hze/Gt(ROSA)26Sor+, Slc6a4tm1(cre)Xz/Slc6a4+ (more )
Note: Conditional mutant. Double labeled: green - Pou3f1; magenta - recombinase reporter. Double labeled: green - Pou3f1; magenta - recombinase reporter.
Structure Level Pattern Image Note
TS24: retina Present Regionally restricted 1I POU3F1 , 1I POU3F1/TdTom Co expression with large proportion of TdTom-expressing cells in ventrotemporal area. Few expressing cells in TdTom+Pou4f2+ population.

Specimen S3A E13.5 POU3F1: embryonic day 13.5 (more )
Note: Double labeled: green - Pou3f1; magenta - EdU.
Structure Level Pattern Image Note
TS21: retina Present S3A E13.5 (merged) , S3A E13.5 POU3F1 Only 5% of expressing cells incorporate EdU following a 1h pulse.

Specimen S3A E15.5 POU3F1: embryonic day 15.5 (more )
Note: Double labeled: green - Pou3f1; magenta - EdU.
Structure Level Pattern Image Note
TS23: retina Present S3A E15.5 (merged) , S3A E15.5 POU3F1 Only 5% of expressing cells incorporate EdU following a 1h pulse.

Specimen S3A P0 POU3F1: postnatal day 0 (more )
Note: Double labeled: green - Pou3f1; magenta - EdU.
Structure Level Pattern Image Note
TS27: retina Present S3A P0 POU3F1 , S3A P0 (merged) Only 5% of expressing cells incorporate EdU following a 1h pulse.


Contributing Projects:
Mouse Genome Database (MGD), Gene Expression Database (GXD), Mouse Models of Human Cancer database (MMHCdb) (formerly Mouse Tumor Biology (MTB)), Gene Ontology (GO)
Citing These Resources
Funding Information
Warranty Disclaimer, Privacy Notice, Licensing, & Copyright
Send questions and comments to User Support.
last database update
12/30/2025
MGI 6.24
The Jackson Laboratory