About   Help   FAQ
Gene Expression Data
Assay Details
Assay
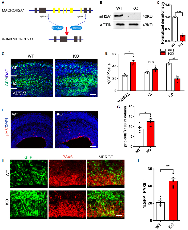
Reference: J:333071 Ma H, et al., MacroH2A1.2 deficiency leads to neural stem cell differentiation defects and autism-like behaviors. EMBO Rep. 2021 Jul 5;22(7):e52150
Assay type: Western blot
MGI Accession ID: MGI:7434953
Gene symbol: Macroh2a1
Gene name: macroH2A.1 histone
Results
Image: 2B mH2A1 ©

 Sample Information Bands Other Sample Information
Lane AgeStructure 40 kDa Genetic BackgroundMutant Allele(s)Sex
WT P adult TS28: brain Present involves: ICR Not Specified
KO P adult TS28: brain Ambiguous (a) involves: ICR Macroh2a1em1Jwji/Macroh2a1em1JwjiNot Specified
Notes:
(a) Authors state KO mice barely expressed mH2A1.2.

Contributing Projects:
Mouse Genome Database (MGD), Gene Expression Database (GXD), Mouse Models of Human Cancer database (MMHCdb) (formerly Mouse Tumor Biology (MTB)), Gene Ontology (GO)
Citing These Resources
Funding Information
Warranty Disclaimer, Privacy Notice, Licensing, & Copyright
Send questions and comments to User Support.
last database update
01/28/2026
MGI 6.24
The Jackson Laboratory