About   Help   FAQ
Gene Expression Data
Assay Details
Assay
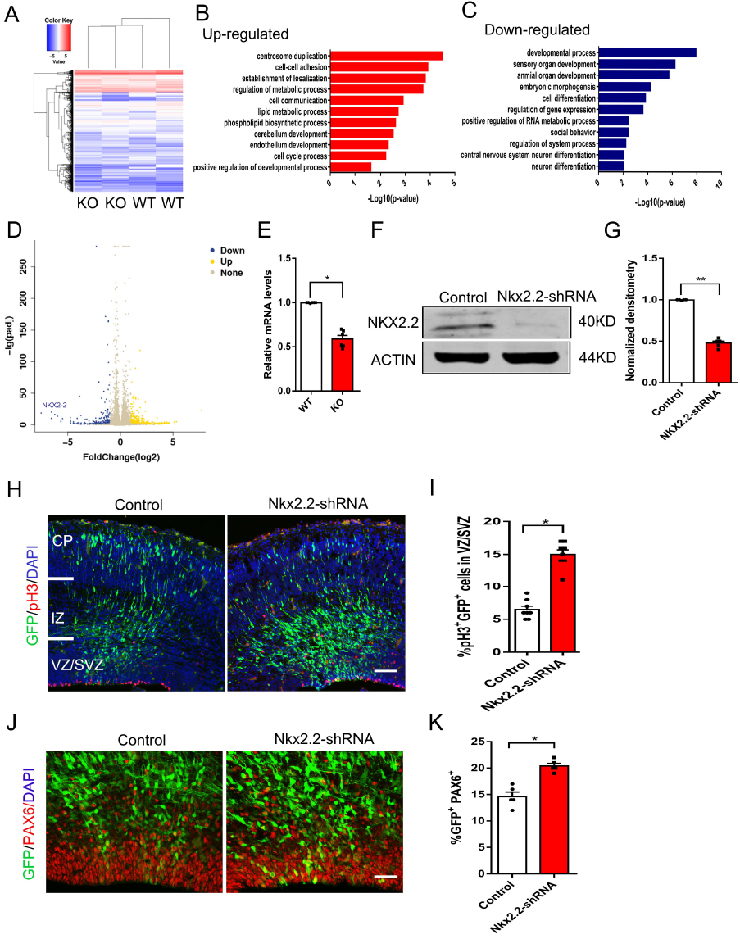
Reference: J:333071 Ma H, et al., MacroH2A1.2 deficiency leads to neural stem cell differentiation defects and autism-like behaviors. EMBO Rep. 2021 Jul 5;22(7):e52150
Assay type: RT-PCR
MGI Accession ID: MGI:7434739
Gene symbol: Nkx2-2
Gene name: NK2 homeobox 2
Probe: Nkx2-2-pK, Nkx2-2-pL
Probe preparation: labelled with SYBR green
Assay notes: Quantitative RT-PCR. Relative expression was normalized to Actb.
Results
Image: S3E ©

 Sample Information Bands Other Sample Information
Lane AgeStructure Size Not Specified Amount Genetic BackgroundMutant Allele(s)Sex
WT E13.5 TS21: brain Present Not Specified; total RNA involves: ICR Not Specified
KO E13.5 TS21: brain Weak (a) Not Specified; total RNA involves: ICR Macroh2a1em1Jwji/Macroh2a1em1JwjiNot Specified
Notes:
(a) Expression level decreased compared to wild type.

Contributing Projects:
Mouse Genome Database (MGD), Gene Expression Database (GXD), Mouse Models of Human Cancer database (MMHCdb) (formerly Mouse Tumor Biology (MTB)), Gene Ontology (GO)
Citing These Resources
Funding Information
Warranty Disclaimer, Privacy Notice, Licensing, & Copyright
Send questions and comments to User Support.
last database update
12/30/2025
MGI 6.24
The Jackson Laboratory