About   Help   FAQ
Gene Expression Data
Assay Details
Assay
Reference: J:225909 Jang CW, et al., Histone H3.3 maintains genome integrity during mammalian development. Genes Dev. 2015 Jul 1;29(13):1377-92
Assay type: RNA in situ
MGI Accession ID: MGI:7428391
Gene symbol: T
Gene name: brachyury, T-box transcription factor T
Probe: Brachyury probe34
Probe preparation: Antisense labelled with digoxigenin RNA
Visualized with: Alkaline phosphatase
Results
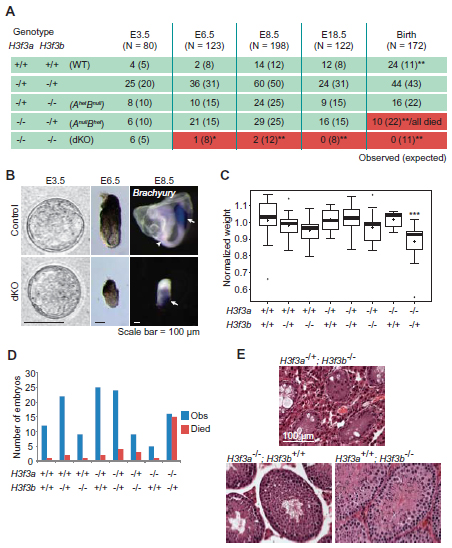
Specimen 2B E8.5 Control: embryonic day 8.5; H3f3atm1.1Mag/H3f3a+, H3f3btm1.1Mag/H3f3b+ (more )
Structure Level Pattern Image Note
TS13: embryo Present Regionally restricted 2B E8.5 Control Expression in tail.
TS13: notochord Present 2B E8.5 Control

Specimen 2B E8.5 dKO: embryonic day 8.5; H3f3atm1.1Mag/H3f3atm1.1Mag, H3f3btm1.1Mag/H3f3btm1.1Mag (more )
Structure Level Pattern Image Note
TS13: primitive streak Present 2B E8.5 dKO

Specimen 3B Control: embryonic day 8.5; Edil3Tg(Sox2-cre)1Amc/0, H3f3atm1.2Mag/H3f3a+, H3f3btm1.2Mag/H3f3b+ (more )
Note: Conditional mutant.
Structure Level Pattern Image Note
TS13: embryo Present Regionally restricted 3B Control Expression in tail.
TS13: notochord Present 3B Control

Specimen 3B Sox2-dKO: embryonic day 8.5; Edil3Tg(Sox2-cre)1Amc/0, H3f3atm1.2Mag/H3f3atm1.2Mag, H3f3btm1.2Mag/H3f3btm1.2Mag (more )
Note: Conditional mutant.
Structure Level Pattern Image Note
TS13: embryo Present Regionally restricted 3B Sox2-KO Expression in tail.
TS13: notochord Present 3B Sox2-KO


Contributing Projects:
Mouse Genome Database (MGD), Gene Expression Database (GXD), Mouse Models of Human Cancer database (MMHCdb) (formerly Mouse Tumor Biology (MTB)), Gene Ontology (GO)
Citing These Resources
Funding Information
Warranty Disclaimer, Privacy Notice, Licensing, & Copyright
Send questions and comments to User Support.
last database update
01/28/2026
MGI 6.24
The Jackson Laboratory