About   Help   FAQ
Gene Expression Data
Assay Details
Assay
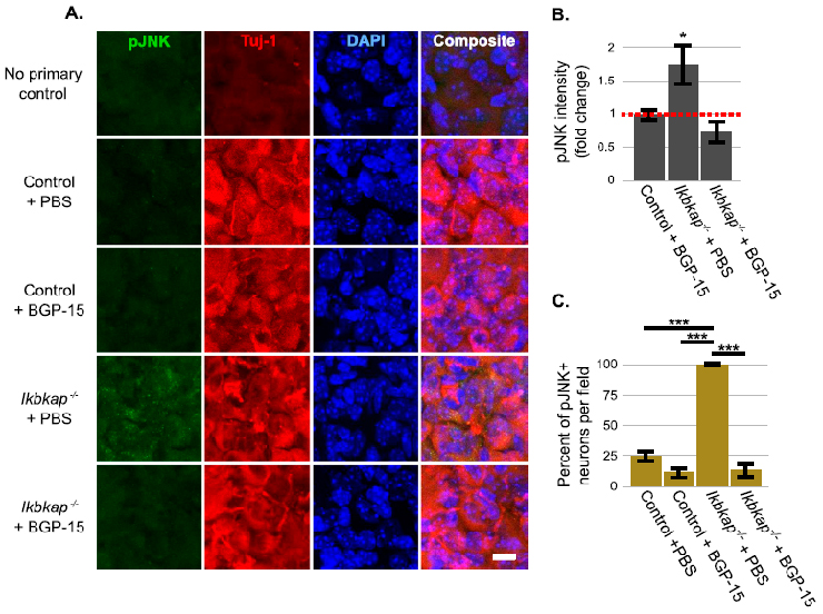
Reference: J:242220 Ohlen SB, et al., BGP-15 prevents the death of neurons in a mouse model of familial dysautonomia. Proc Natl Acad Sci U S A. 2017 May 09;114(19):5035-5040
Assay type: Immunohistochemistry
MGI Accession ID: MGI:7423801
Gene symbol: Mapk8
Gene name: mitogen-activated protein kinase 8
Antibody: anti-pJNK
Detection system: Secondary antibody coupled to Alexa Fluor 488
Results
Specimen S3A Control +PBS: embryonic day 17.5; Elp1tm1c(KOMP)Wtsi/Elp1+, H2az2Tg(Wnt1-cre)11Rth/0 (more )
Note: Conditional mutant. Double labeled: green - JNK (Mapk8); red - Tuj-1 (Tubb3 assay MGI:7423803).
Structure Cell Type Level Pattern Image Note
TS25: dorsal root ganglion neuron Present S3A pJNK Control +PBS , S3A Composite Control +PBS

Specimen S3A Ikbkap-/- +PBS: embryonic day 17.5; Elp1tm1c(KOMP)Wtsi/Elp1tm1c(KOMP)Wtsi, H2az2Tg(Wnt1-cre)11Rth/H2az2+ (more )
Note: Conditional mutant. Double labeled: green - JNK (Mapk8); red - Tuj-1 (Tubb3 assay MGI:7423803).
Structure Cell Type Level Pattern Image Note
TS25: dorsal root ganglion neuron Present S3A pJNK Ikbkap-/- +PBS , S3A Composite Ikbkap-/- +PBS Increased number of expressing cells compared to control.


Contributing Projects:
Mouse Genome Database (MGD), Gene Expression Database (GXD), Mouse Models of Human Cancer database (MMHCdb) (formerly Mouse Tumor Biology (MTB)), Gene Ontology (GO)
Citing These Resources
Funding Information
Warranty Disclaimer, Privacy Notice, Licensing, & Copyright
Send questions and comments to User Support.
last database update
12/30/2025
MGI 6.24
The Jackson Laboratory