About   Help   FAQ
Gene Expression Data
Assay Details
Assay
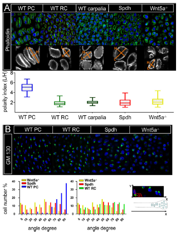
Reference: J:205338 Kuss P, et al., Regulation of cell polarity in the cartilage growth plate and perichondrium of metacarpal elements by HOXD13 and WNT5A. Dev Biol. 2014 Jan 1;385(1):83-93
Assay type: Immunohistochemistry
MGI Accession ID: MGI:7336198
Gene symbol: Golga2
Gene name: golgin A2
Antibody: anti-GM130
Detection system: Secondary antibody
Results
Specimen 3B WT PC: embryonic day 16.5 (more )
Note: proliferating chondrocytes
Structure Cell Type Level Pattern Image Note
TS24: metacarpal bone growth plate cartilage chondrocyte Present 3B-1 Expression in the Golgi apparatus was localized laterally, hence the Golgi-nucleus axis was oriented approximately perpendicular to the longitudinal axis of the growth plate.

Specimen 3B WT RC: embryonic day 16.5 (more )
Note: reserve chondrocytes/carpal chondrocytes
Structure Cell Type Level Pattern Image Note
TS24: carpal bone chondrocyte Present 3B-2 Expression in the Golgi apparatus was distributed randomly.

Specimen Spdh: embryonic day 16.5; Hoxd13spdh/Hoxd13spdh (more )
Note: proliferating chondrocytes
Structure Cell Type Level Pattern Image Note
TS24: metacarpal bone growth plate cartilage chondrocyte Present 3B-3 Expression in the Golgi apparatus was distributed randomly.

Specimen Wnt5a-/-: embryonic day 16.5; Wnt5atm1Amc/Wnt5atm1Amc (more )
Note: proliferating chondrocytes
Structure Cell Type Level Pattern Image Note
TS24: metacarpal bone growth plate cartilage chondrocyte Present 3B-4 Expression in the Golgi apparatus was distributed randomly.


Contributing Projects:
Mouse Genome Database (MGD), Gene Expression Database (GXD), Mouse Models of Human Cancer database (MMHCdb) (formerly Mouse Tumor Biology (MTB)), Gene Ontology (GO)
Citing These Resources
Funding Information
Warranty Disclaimer, Privacy Notice, Licensing, & Copyright
Send questions and comments to User Support.
last database update
01/28/2026
MGI 6.24
The Jackson Laboratory