About   Help   FAQ
Gene Expression Data
Assay Details
Assay
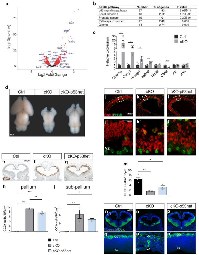
Reference: J:326587 Hurley S, et al., Distinct, dosage-sensitive requirements for the autism-associated factor CHD8 during cortical development. Mol Autism. 2021 Feb 24;12(1):16
Assay type: Immunohistochemistry
MGI Accession ID: MGI:7316759
Gene symbol: Dcx
Gene name: doublecortin
Antibody: anti-doublecortin
Detection system: Secondary antibody coupled to Alexa Fluor 488
Results
Specimen 6n: embryonic day 12.5; Chd8tm1.1Mabn/Chd8tm1.1Mabn (more )
Structure Level Pattern Image Note
TS20: telencephalon Present Regionally restricted 6n Expression at pial surface.

Specimen 6n': embryonic day 12.5; Chd8tm1.1Mabn/Chd8tm1.1Mabn (more )
Structure Level Pattern Image Note
TS20: cortical preplate Present Regionally restricted 6n' Expression at pial surface.

Specimen 6o: embryonic day 12.5; Chd8tm1.1Mabn/Chd8tm1.1Mabn, Sox1tm1(cre)Take/Sox1+ (more )
Note: Conditional mutant.
Structure Level Pattern Image Note
TS20: telencephalon Present Regionally restricted 6o

Specimen 6o': embryonic day 12.5; Chd8tm1.1Mabn/Chd8tm1.1Mabn, Sox1tm1(cre)Take/Sox1+ (more )
Note: Conditional mutant.
Structure Level Pattern Image Note
TS20: cerebral cortex ventricular layer Present Regionally restricted 6o' Ectopic clusters of cells throughout neural tube, includng ventricular zone.
TS20: cortical preplate Present Regionally restricted 6o' Ectopic clusters of cells throughout neural tube, includng ventricular zone.

Specimen 6p: embryonic day 12.5; Chd8tm1.1Mabn/Chd8tm1.1Mabn, Sox1tm1(cre)Take/Sox1+, Trp53tm1Brn/Trp53+ (more )
Note: Conditional mutant.
Structure Level Pattern Image Note
TS20: telencephalon Present Regionally restricted 6p Authors report that positioning of expressing cells was normalized.

Specimen 6p': embryonic day 12.5; Chd8tm1.1Mabn/Chd8tm1.1Mabn, Sox1tm1(cre)Take/Sox1+, Trp53tm1Brn/Trp53+ (more )
Note: Conditional mutant.
Structure Level Pattern Image Note
TS20: cortical preplate Present Regionally restricted 6p' Authors report that positioning of expressing cells was normalized.


Contributing Projects:
Mouse Genome Database (MGD), Gene Expression Database (GXD), Mouse Models of Human Cancer database (MMHCdb) (formerly Mouse Tumor Biology (MTB)), Gene Ontology (GO)
Citing These Resources
Funding Information
Warranty Disclaimer, Privacy Notice, Licensing, & Copyright
Send questions and comments to User Support.
last database update
12/30/2025
MGI 6.24
The Jackson Laboratory