About   Help   FAQ
Gene Expression Data
Assay Details
Assay
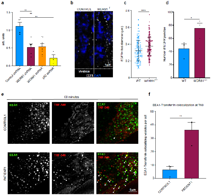
Reference: J:318768 Carpentieri JA, et al., Endosomal trafficking defects alter neural progenitor proliferation and cause microcephaly. Nat Commun. 2022 Jan 10;13(1):16
Assay type: Immunohistochemistry
MGI Accession ID: MGI:7264466
Gene symbol: Egfr
Gene name: epidermal growth factor receptor
Antibody: anti-EGFR (4267)
Detection system: Secondary antibody coupled to Alexa Fluor
Results
Specimen S3b CONTROL: embryonic day 14.5 (more )
Structure Level Pattern Image Note
TS22: cerebral cortex ventricular layer Present S3b CONTROL Expression in radial glial progenitors.

Specimen S3b WDR81-/-: embryonic day 14.5; Wdr81em1Curie/Wdr81em1Curie (more )
Structure Level Pattern Image Note
TS22: cerebral cortex ventricular layer Present S3b WDR81-/- Accumulation in larger and more numerous foci.


Contributing Projects:
Mouse Genome Database (MGD), Gene Expression Database (GXD), Mouse Models of Human Cancer database (MMHCdb) (formerly Mouse Tumor Biology (MTB)), Gene Ontology (GO)
Citing These Resources
Funding Information
Warranty Disclaimer, Privacy Notice, Licensing, & Copyright
Send questions and comments to User Support.
last database update
12/30/2025
MGI 6.24
The Jackson Laboratory