About   Help   FAQ
Gene Expression Data
Assay Details
Assay
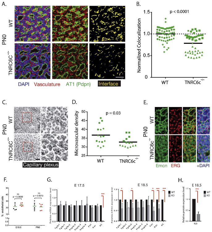
Reference: J:248980 Guo H, et al., Trinucleotide repeat containing 6c (TNRC6c) is essential for microvascular maturation during distal airspace sacculation in the developing lung. Dev Biol. 2017 Oct 1;430(1):214-223
Assay type: Immunohistochemistry
MGI Accession ID: MGI:7258085
Gene symbol: Plvap
Gene name: plasmalemma vesicle associated protein
Antibody: clone MECA-32
Detection system: Secondary antibody coupled to Alexa Fluor
Results
Specimen 4A WT Vasculature: postnatal day 0 (more )
Note: Triple labeled: red - Plvap and Pecam1 (assay MGI:7258083); green - Pdpn (assay MGI:7258078); blue - DAPI.
Structure Cell Type Level Pattern Image Note
TS27: lung vascular element lung microvascular endothelial cell Present Regionally restricted 4A WT (middle) , 4A WT (left) , 4A WT (right) Expression in endothelial cells in vasculature of distal lung. Dense capillary mesh with tight apposition of endothelial and epithelial cells

Specimen 4A TNRC6c-/- Vasculature: postnatal day 0; Tnrc6cGt(IST11346C2)Tigm/Tnrc6cGt(IST11346C2)Tigm (more )
Note: Triple labeled: red - Plvap and Pecam1 (assay MGI:7258083); green - Pdpn (assay MGI:7258078); blue - DAPI.
Structure Cell Type Level Pattern Image Note
TS27: lung vascular element lung microvascular endothelial cell Present Regionally restricted 4A TNRC6c-/- (left) , 4A TNRC6c-/- (middle) , 4A TNRC6c-/- (right) Lack of close physical association between endothelial and epithelial cells.


Contributing Projects:
Mouse Genome Database (MGD), Gene Expression Database (GXD), Mouse Models of Human Cancer database (MMHCdb) (formerly Mouse Tumor Biology (MTB)), Gene Ontology (GO)
Citing These Resources
Funding Information
Warranty Disclaimer, Privacy Notice, Licensing, & Copyright
Send questions and comments to User Support.
last database update
12/30/2025
MGI 6.24
The Jackson Laboratory