About   Help   FAQ
Gene Expression Data
Assay Details
Assay
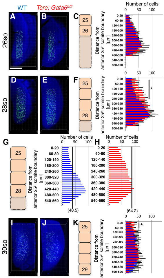
Reference: J:257920 Tahara N, et al., Gata6 restricts Isl1 to the posterior of nascent hindlimb buds through Isl1 cis-regulatory modules. Dev Biol. 2018 Feb 1;434(1):74-83
Assay type: RNA in situ
MGI Accession ID: MGI:7256720
Gene symbol: Isl1
Gene name: ISL1 transcription factor, LIM/homeodomain
Probe: Isl1 probe41
Probe preparation: Antisense labelled with digoxigenin RNA
Visualized with: Fluorescence
Results
Specimen 7A: embryonic day 9.5 (more )
Note: 26 somite stage
Structure Level Pattern Image Note
TS15: hindlimb ridge Present Regionally restricted 7A

Specimen 7B: embryonic day 9.5; Gata6tm2.1Sad/Gata6tm2.1Sad, Tg(T-cre)1Lwd/0 (more )
Note: Conditional mutant. 26 somite stage
Structure Level Pattern Image Note
TS15: hindlimb ridge Present Regionally restricted 7B

Specimen 7D: embryonic day 9.5 (more )
Note: 28 somite stage
Structure Level Pattern Image Note
TS15: hindlimb ridge Present Regionally restricted 7D

Specimen 7E: embryonic day 9.5; Gata6tm2.1Sad/Gata6tm2.1Sad, Tg(T-cre)1Lwd/0 (more )
Note: Conditional mutant. 28 somite stage
Structure Level Pattern Image Note
TS15: hindlimb ridge Present Regionally restricted 7E

Specimen 7I: embryonic day 10.0 (more )
Note: 30 somite stage
Structure Level Pattern Image Note
TS16: hindlimb bud Present Regionally restricted 7I

Specimen 7J: embryonic day 10.0; Gata6tm2.1Sad/Gata6tm2.1Sad, Tg(T-cre)1Lwd/0 (more )
Note: Conditional mutant. 30 somite stage
Structure Level Pattern Image Note
TS16: hindlimb bud Present Regionally restricted 7J


Contributing Projects:
Mouse Genome Database (MGD), Gene Expression Database (GXD), Mouse Models of Human Cancer database (MMHCdb) (formerly Mouse Tumor Biology (MTB)), Gene Ontology (GO)
Citing These Resources
Funding Information
Warranty Disclaimer, Privacy Notice, Licensing, & Copyright
Send questions and comments to User Support.
last database update
12/30/2025
MGI 6.24
The Jackson Laboratory