About   Help   FAQ
Gene Expression Data
Assay Details
Assay
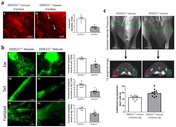
Reference: J:312413 Ribera J, et al., The loss of DHX15 impairs endothelial energy metabolism, lymphatic drainage and tumor metastasis in mice. Commun Biol. 2021 Oct 15;4(1):1192
Assay type: Immunohistochemistry
MGI Accession ID: MGI:6885944
Gene symbol: Pecam1
Gene name: platelet/endothelial cell adhesion molecule 1
Antibody: MEC 13.3
Detection system: Secondary antibody coupled to Alexa Fluor 555
Assay notes: Two antibodies were described, but the one used in this assay was not detailed. Either MGI:6885937 or MGI:1328239 could have been used. Two knockout mouse strains were created #35 MGI:6856790 and #39 MGI:6856795. Authors indicate the lines were used interchangeably.
Results
Specimen 4a Dhx15+/+: postnatal adult (more )
Note: Fix: 80% methanol and 20% DMSO
Structure Level Pattern Image Note
TS28: trachea blood vessel Present 4a i

Specimen 4a Dhx15+/-: postnatal adult; Dhx15em1Mmru/Dhx15+ (more )
Note: Fix: 80% methanol and 20% DMSO
Structure Level Pattern Image Note
TS28: trachea blood vessel Present 4a ii


Contributing Projects:
Mouse Genome Database (MGD), Gene Expression Database (GXD), Mouse Models of Human Cancer database (MMHCdb) (formerly Mouse Tumor Biology (MTB)), Gene Ontology (GO)
Citing These Resources
Funding Information
Warranty Disclaimer, Privacy Notice, Licensing, & Copyright
Send questions and comments to User Support.
last database update
01/28/2026
MGI 6.24
The Jackson Laboratory